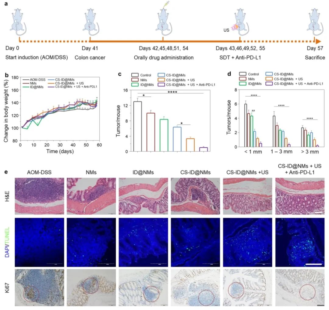
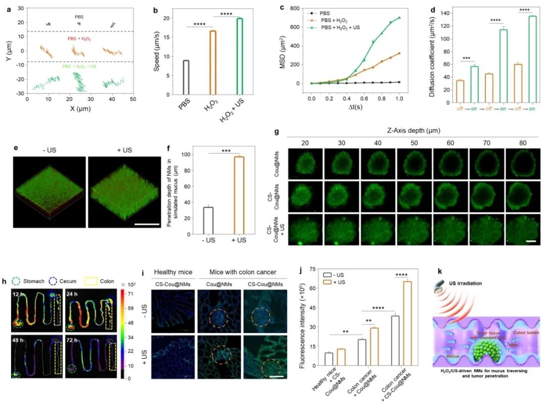
西南大学肖波教授团队 Small:口服纳米载药马达穿越肠道屏障实现结肠癌口服协同治疗
西南大学肖波教授团队 Small:口服纳米载药马达穿越肠道屏障实现结肠癌口服协同治疗
Chem-MSE
聚集海内外化学化工、材料科学与工程、生物医学工程领域最新科学前沿动态,与相关机构共同合作,发布实用科研成果,结合政策、资本、商业模式、市场和需求、价值评估等诸要素,构建其科技产业化协同创新平台,服务国家管理机构、科研工作者、企业决策层。
点击蓝字关注我们
作者简介
向上滑动阅览
肖波 教授,博士生导师,生物技术系主任,入选国家级青年人才计划、 “ 全球顶尖前 10 万科学家 ” 和 “ 全球前 2% 顶尖科学家 ” 等。先后主持国家级青年人才项目、国家自然科学基金( 3 项)、重庆市杰出青年科学基金和美国心脏协会( American Heart Association )博士后研究基金等。近年来,以唯一或最后通讯作者身份在 Gastroenterology 、 ACS nano 、 Advanced Drug Delivery Reviews 、 Biomaterials 、 Small 、 Acta Pharmaceutica Sinica B 、 Molecular Therapy 、 Journal of Controlled Release 、 ACS Applied Materials & Interfaces 和 Theranostics 等国际学术期刊上发表学术论文 50 余篇。研究成果被美国科学促进会( AAAS )旗下的 EurekAlert.org 、 ScienceDaily (每日科学)、美国纳米材料与纳米技术网 Nanowerk 和美国 Technology.org 等国际科技媒体报道。曾多次应邀为 Nature Biomedical Engineering, Gastroenterology, Nature Communications, Science Advances, PNAS, Nano Today, ACS nano, Advanced Science, Biomaterials, Journal of Controlled Release 和 Small 等杂志审稿。
相关进展
南京师范大学毛春/万密密、南京鼓楼医院周敏《ACS Nano》:分级靶向巨噬细胞的无载体海藻糖基纳米马达用于治疗动脉粥样硬化
南工大刘文娟副教授、王强副教授等Nanoscale Horiz.封面:表面异质结诱导可见光驱动氧化亚铜纳米马达
哈工大贺强教授课题组《Adv. Mater.》综述:生物医用微纳米马达在克服生物屏障和体内成像的研究进展
化学与材料科学原创文章。欢迎个人转发和分享,刊物或媒体如需转载,请联系邮箱:chen@chemshow.cn
扫二维码|关注我们
微信号 : Chem-MSE
欢迎专家学者提供化学化工、材料科学与工程产学研方面的稿件至chen@chemshow.cn,并请注明详细联系信息。化学与材料科学®会及时选用推送。
- 
			2023年血糖新标准公布,不是3.9-6.1,快来看看你的血糖正常吗? 2023-02-07
- 
			2023年各省最新电价一览!8省中午执行谷段电价! 2023-01-03
- 
			GB 55009-2021《燃气工程项目规范》(含条文说明),2022年1月1日起实施 2021-11-07
- 
			PPT导出高分辨率图片的四种方法 2022-09-22
- 
			2023年最新!国家电网27家省级电力公司负责人大盘点 2023-03-14
- 
			全国消防救援总队主官及简历(2023.2) 2023-02-10
- 
			盘点 l 中国石油大庆油田现任领导班子 2023-02-28
- 
			我们的前辈!历届全国工程勘察设计大师完整名单! 2022-11-18
- 
			关于某送变电公司“4·22”人身死亡事故的快报 2022-04-26
