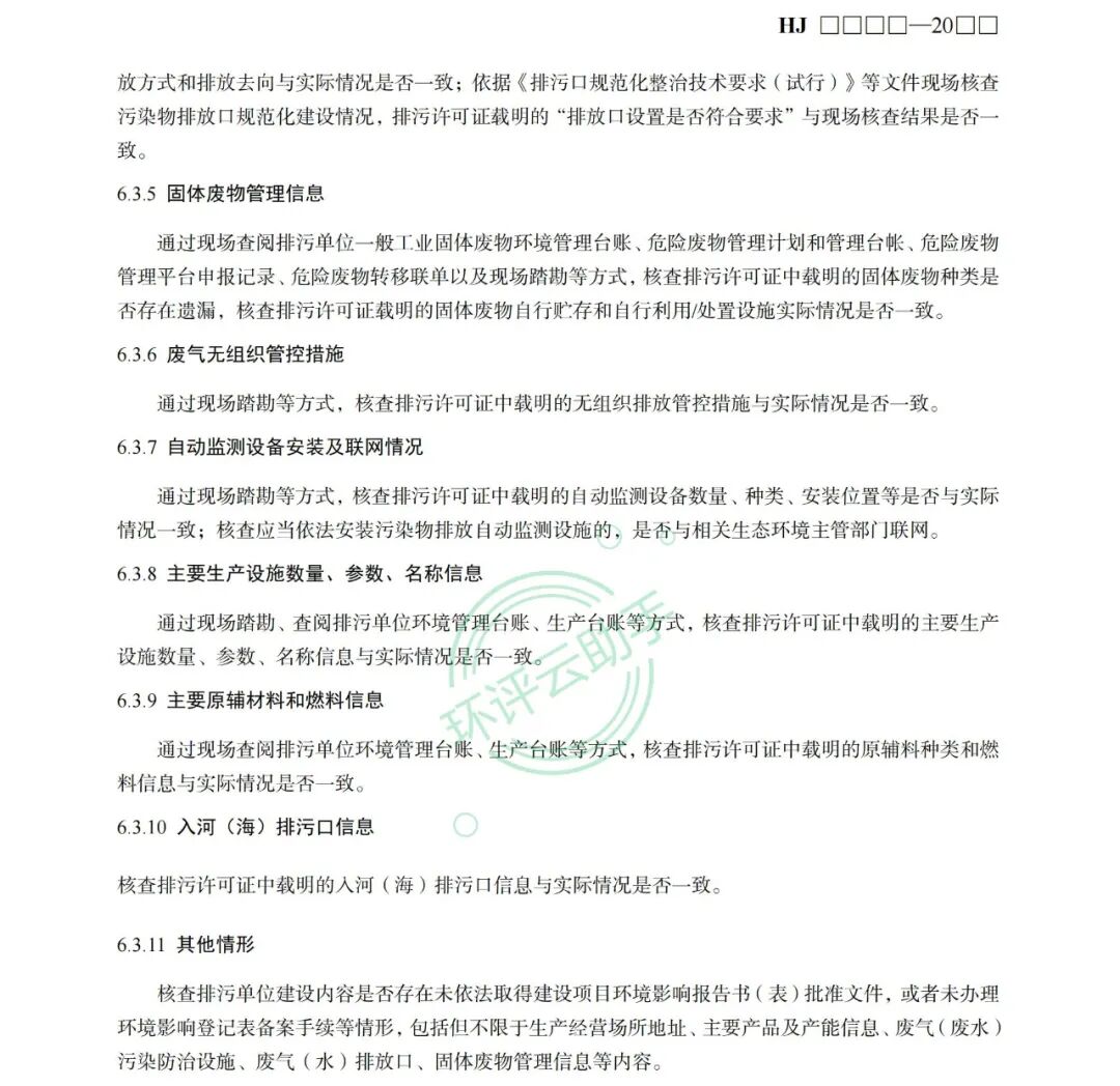
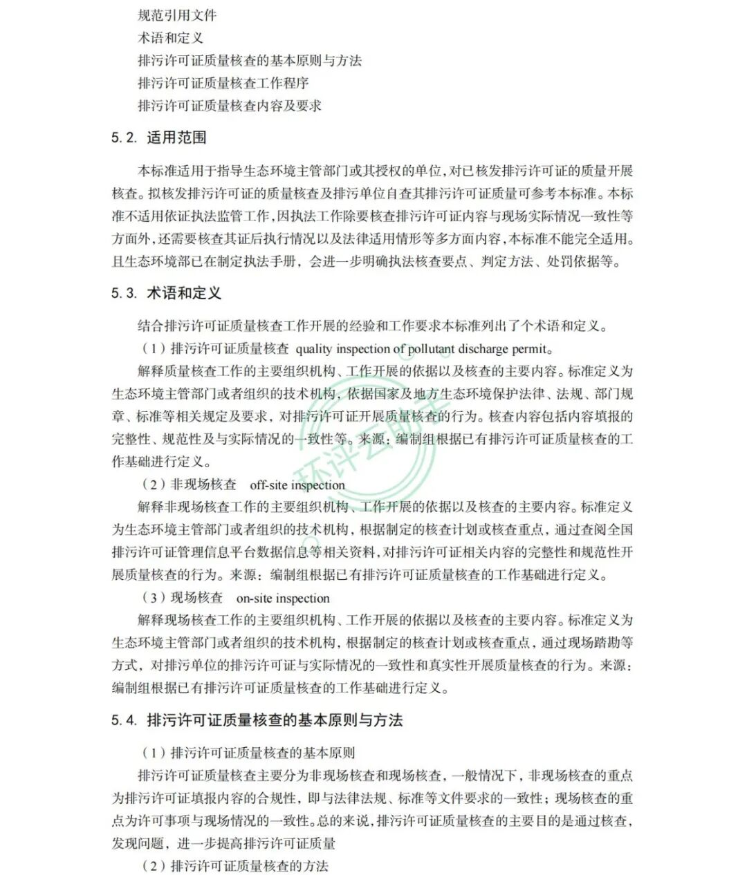
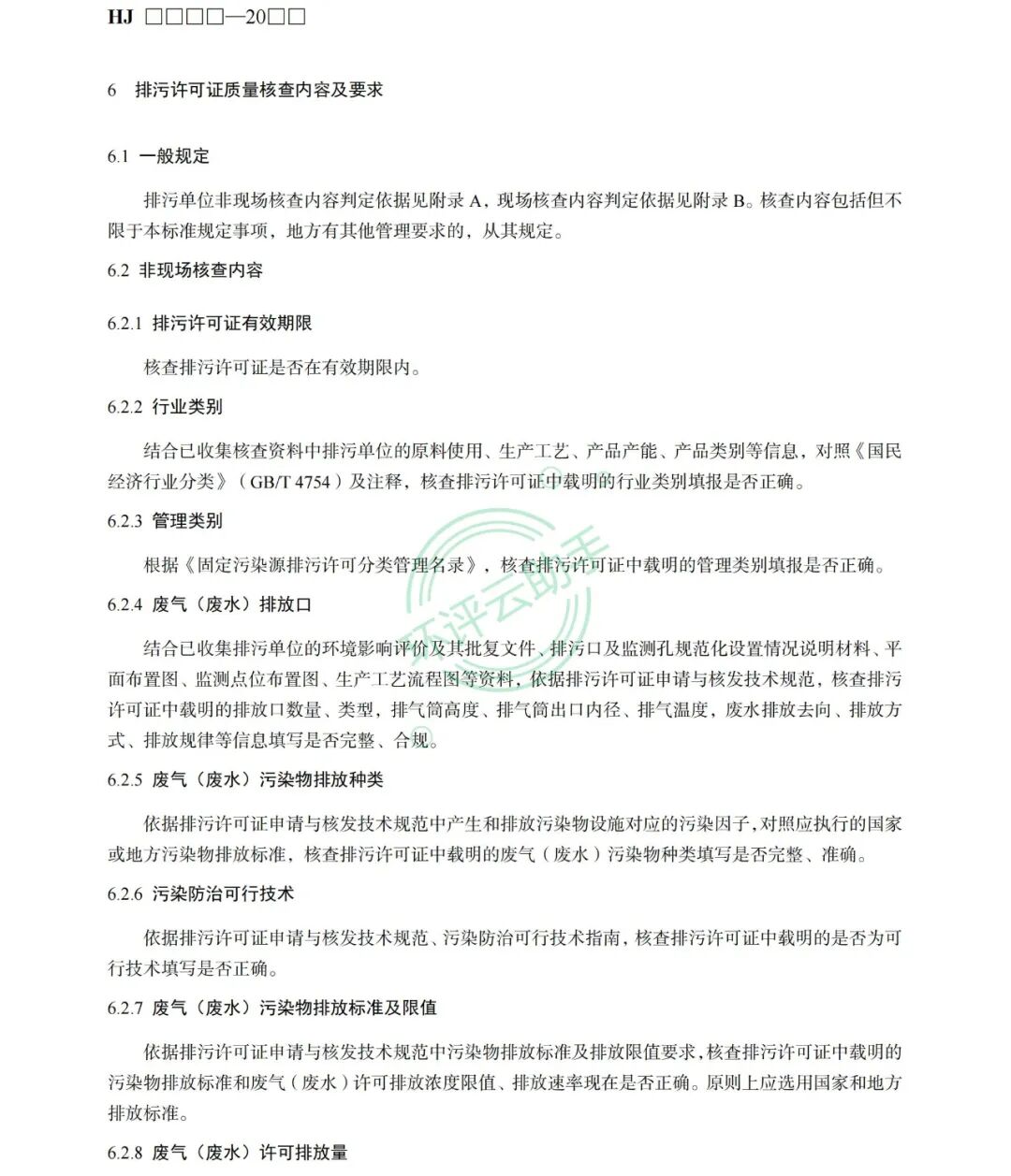
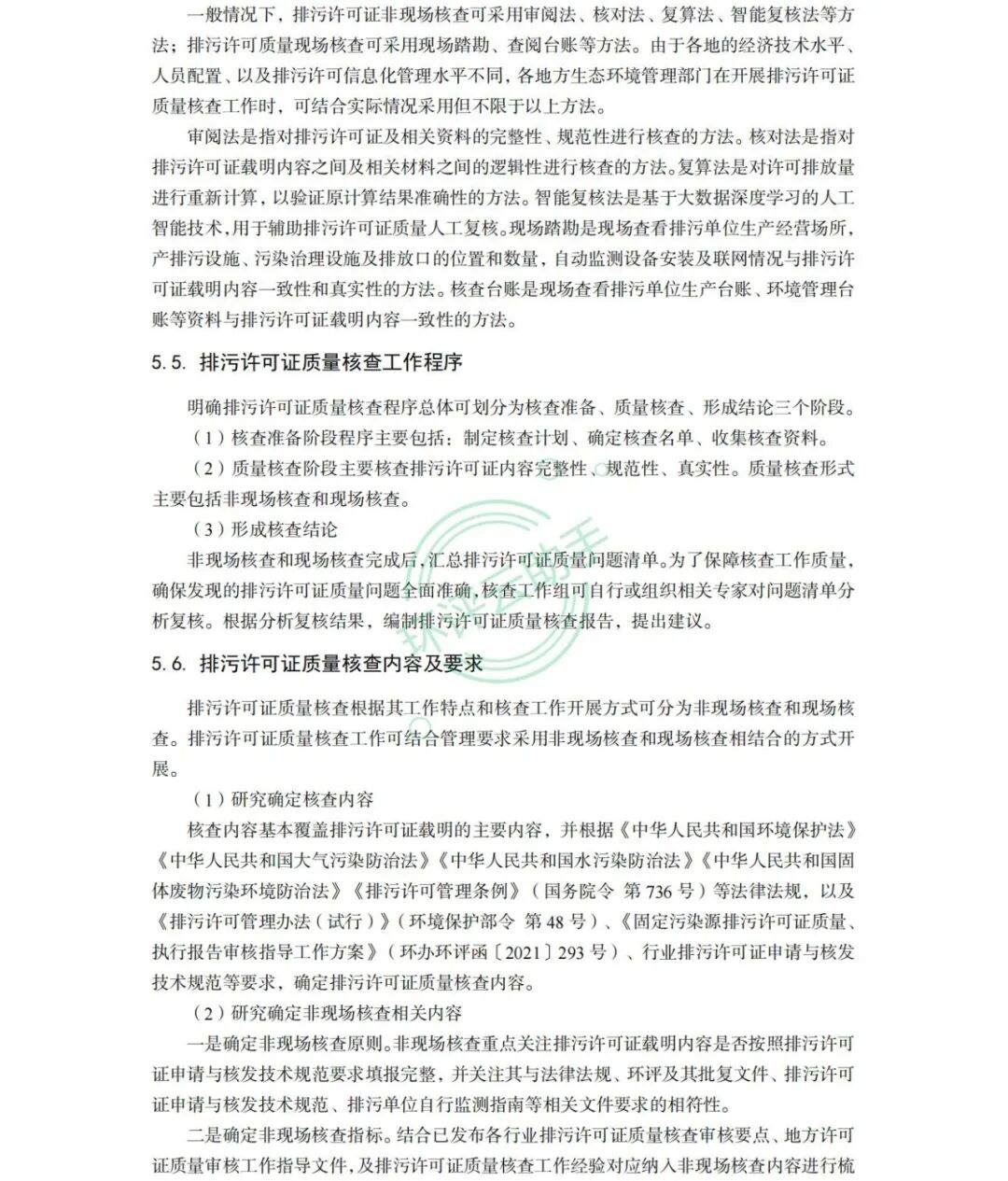
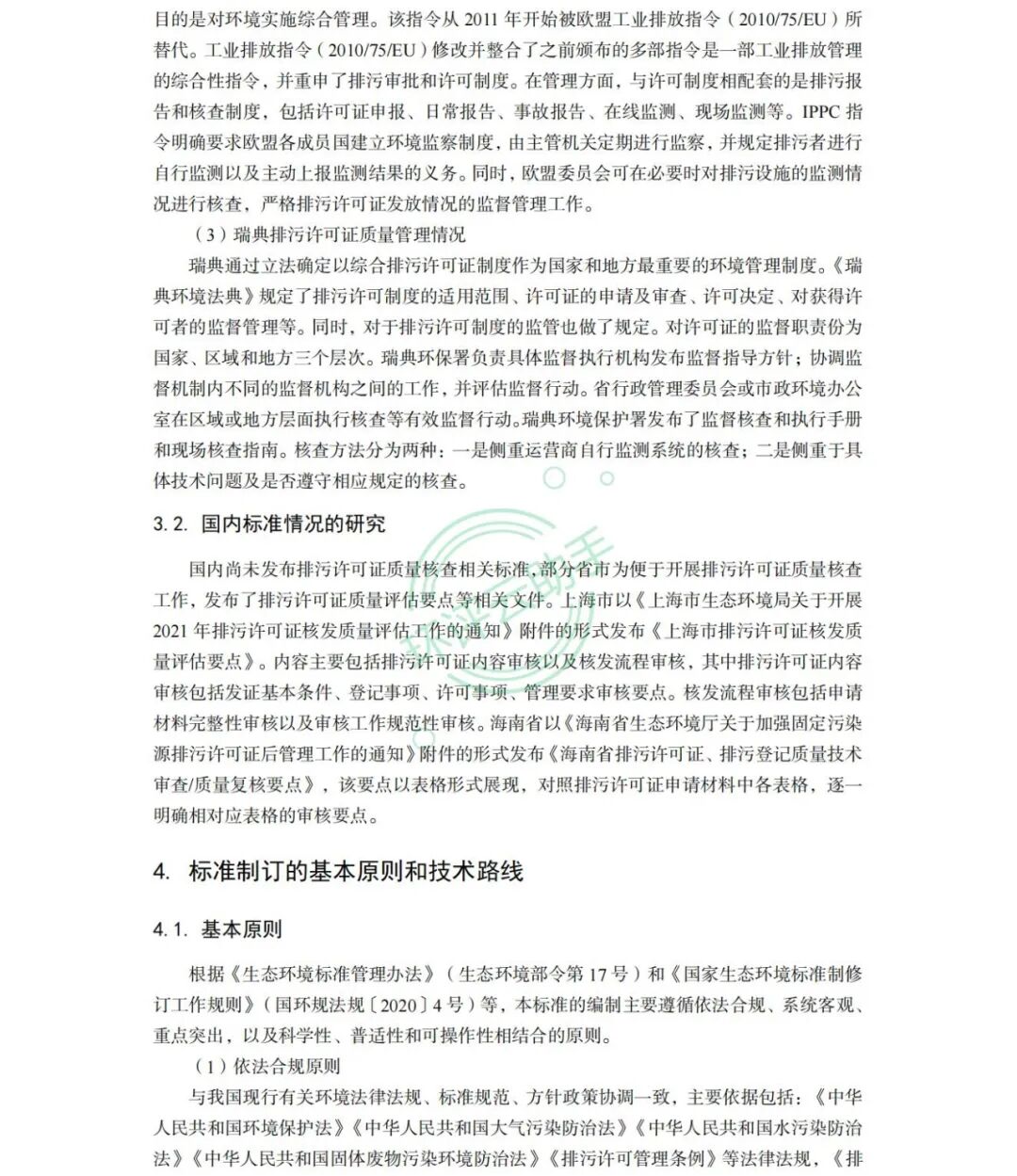
将对「排污许可」开展核查 | 生态环境部最新发布《排污许可证质量核查技术规范(征求意见稿)》
将对「排污许可」开展核查 | 生态环境部最新发布《排污许可证质量核查技术规范(征求意见稿)》
EiaNet
★☆用互联网服务于环境影响评价,推动环评信息化、资源共享和技术分享。☆★
关于公开征求国家生态环境标准《排污许可证质量核查技术规范(征求意见稿)》意见的通知
为贯彻落实《排污许可管理条例》,完善排污许可技术支撑体系,规范和指导排污许可证核查工作,我部组织编制了《排污许可证质量核查技术规范(征求意见稿)》,现公开征求意见。征求意见稿及其编制说明可登录我部网站(http://www.mee.gov.cn)“意见征集”栏目检索查阅。
各机关团体、企事业单位和个人均可提出意见和建议。有关意见建议请书面反馈我部,电子版材料请同时发至联系人邮箱。 征求意见截止时间为2022年10月30日 。
附件:
2022年9月26日
MORE | 更多精彩文章
尚云环境联合维企律所推出EHS(环境健康安全)法律服务
最新
立即报名 | 第28届中国大气环境科学与技术大会11月21日召开
热门
下载
[环评云助手
]app
|
声明:本号对转载、分享、陈述、观点保持中立,目的仅在于传递更多信息,版权归原作者所有。如涉及作品版权问题,请与本公众号联系,我们将尽快删除!已申明原创之作品,转载需申请并获本号授权!
| 投稿、授权、商务及其他请加微信
号:eianet2016
-
2023年血糖新标准公布,不是3.9-6.1,快来看看你的血糖正常吗? 2023-02-07
-
2023年各省最新电价一览!8省中午执行谷段电价! 2023-01-03
-
GB 55009-2021《燃气工程项目规范》(含条文说明),2022年1月1日起实施 2021-11-07
-
PPT导出高分辨率图片的四种方法 2022-09-22
-
2023年最新!国家电网27家省级电力公司负责人大盘点 2023-03-14
-
全国消防救援总队主官及简历(2023.2) 2023-02-10
-
盘点 l 中国石油大庆油田现任领导班子 2023-02-28
-
我们的前辈!历届全国工程勘察设计大师完整名单! 2022-11-18
-
关于某送变电公司“4·22”人身死亡事故的快报 2022-04-26
