脚手架新规正式实施!(附专家视频解读)
脚手架新规正式实施!(附专家视频解读)
EHSLawsRegulations
环保安全法规标准掌上宝库,实时获取最新动态!
住建部发布 国家标准 《施工脚手架通用规范》 GB55023-2022, 新规为 强制性工程建设规范, 全部条文必须严格执行, 自2022年10月1日起实施。
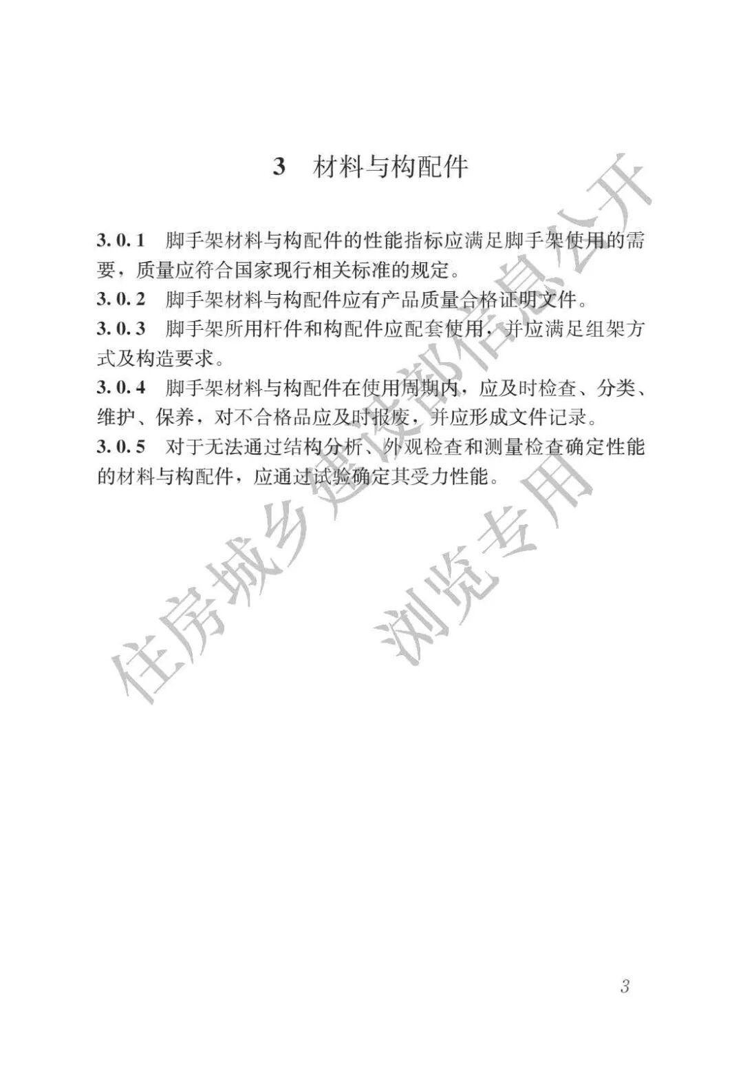
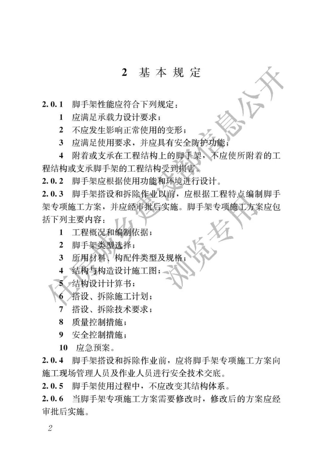
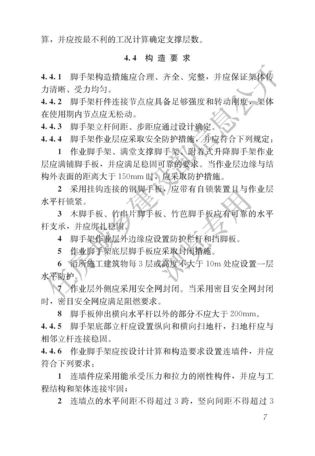
《施工脚手架通用规范》
GB55023-2022解读
《施工脚手架通用规范》
GB55023-2022全文
住房和城乡建设部关于发布国家标准《施工脚手架通用规范》的公告
现批准《施工脚手架通用规范》为国家标准,编号为GB 55023-2022,自2022年10月1日起实施。 本规范为强制性工程建设规范,全部条文必须严格执行。 现行工程建设标准中有关规定与本规范不一致的,以本规范的规定为准。同时废止下列工程建设标准相关强制性条文:
一、《建筑施工脚手架安全技术统一标准》GB 51210-2016第8.3.9、9.0.5、9.0.8、11.2.1、11.2.2条。
二、《建筑施工扣件式钢管脚手架安全技术规范》JGJ 130-2011第3.4.3、6.2.3、6.3.3、6.3.5、6.4.4、6.6.3、6.6.5、7.4.2、7.4.5、8.1.4、9.0.1、9.0.4、9.0.5、9.0.7、9.0.13、9.0.14条。
三、《建筑施工木脚手架安全技术规范》JGJ 164-2008第1.0.3、3.1.1、3.1.3、6.1.2、6.1.3、6.1.4、6.2.2、6.2.3、6.2.4、6.2.6、6.2.7、6.2.8、6.3.1、8.0.5
四、《建筑施工碗扣式钢管脚手架安全技术规范》JGJ 166-2016第7.4.7、9.0.3、9.0.7、9.0.11条。
五、《建筑施工工具式脚手架安全技术规范》JGJ 202-2010第4.4.2、4.4.5、4.4.10、4.5.1、4.5.3、5.2.11、5.4.7、5.4.10、5.4.13、5.5.8、6.3.1、6.3.4、6.5.1、6.5.7、6.5.10、6.5.11、7.0.1、7.0.3、8.2.1条。
六、《建筑施工竹脚手架安全技术规范》JGJ 254-2011第3.0.2、4.2.5、6.0.3、6.0.7、8.0.6、8.0.8、8.0.12、8.0.13、8.0.14、8.0.21、8.0.22、8.0.23条。
本规范在住房和城乡建设部门户网站(www.mohurd.gov.cn)公开,并由住房和城乡建设部标准定额研究所组织中国建筑出版传媒有限公司出版发行。
住房和城乡建设部
2022年3月10日
附件:施工脚手架通用规范
安科院: GB18218、GB 36894、GB/T 37243、GB18265 标准解读
常用国家标准、行业标准、地方标准免费查阅网址,太实用了!
“EHS法规”(EHSLaws)
公众号为您免费提供环保、职业卫生、安全、消防等领域的法律、法规、标准与资料,通过下方二维码关注或
登录
EHS之家
网(ehshome.org)
可获得更多信息。
www.ehshome.org
长按识别二维码,即可关注我们!
“EHS法规”(EHSLaws) 公众号为您免费提供环保、职业卫生、安全、消防等领域的法律、法规、标准与资料,通过下方二维码关注或 登录 EHS之家 网(ehshome.org) 可获得更多信息。
长按识别二维码,即可关注我们!
-
2023年血糖新标准公布,不是3.9-6.1,快来看看你的血糖正常吗? 2023-02-07
-
2023年各省最新电价一览!8省中午执行谷段电价! 2023-01-03
-
GB 55009-2021《燃气工程项目规范》(含条文说明),2022年1月1日起实施 2021-11-07
-
PPT导出高分辨率图片的四种方法 2022-09-22
-
2023年最新!国家电网27家省级电力公司负责人大盘点 2023-03-14
-
全国消防救援总队主官及简历(2023.2) 2023-02-10
-
盘点 l 中国石油大庆油田现任领导班子 2023-02-28
-
我们的前辈!历届全国工程勘察设计大师完整名单! 2022-11-18
-
关于某送变电公司“4·22”人身死亡事故的快报 2022-04-26
