2022《各行业安全检查表汇编》 | 国庆节前岗位员工必看
2022《各行业安全检查表汇编》 | 国庆节前岗位员工必看
hse123_com
让安全成为一种价值观!
大家好,这里是安全茂!
以下是最新版安全检查表汇编,供各行业参考借鉴,点击底部“阅读原文”可下载。
第一部分 安全管理篇 1
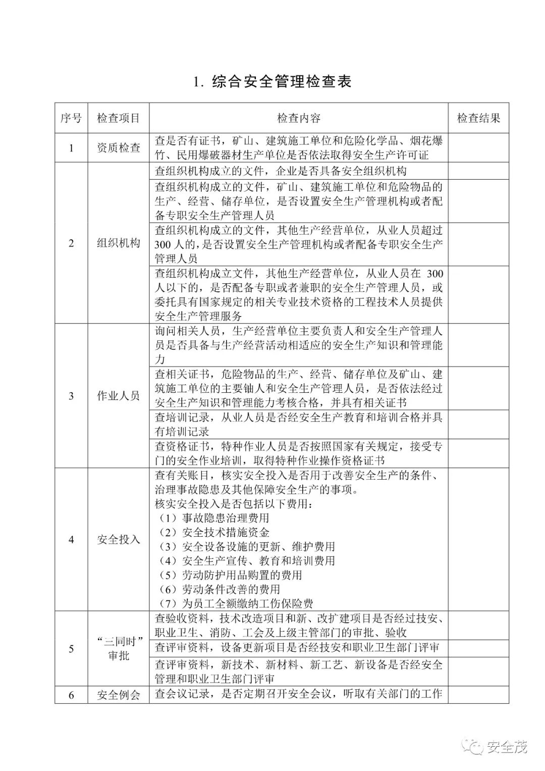
1. 综合安全管理检查表 6
2. 安全生产规章制度检查表 9
3. 安全生产责任制度检查表 11
4. 安全教育检查表 14
5. 事故管理检查表 15
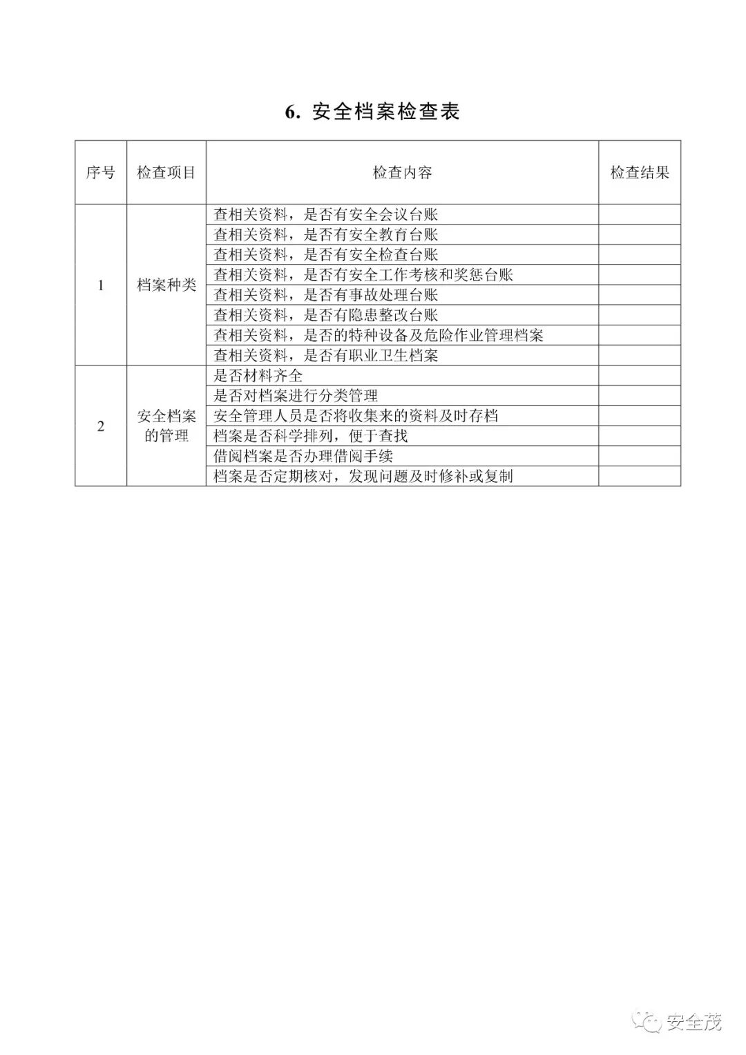
6. 安全档案检查表 16
7. 特种设备安全管理检查表 17
8. 应急救援预案安全检查表 18
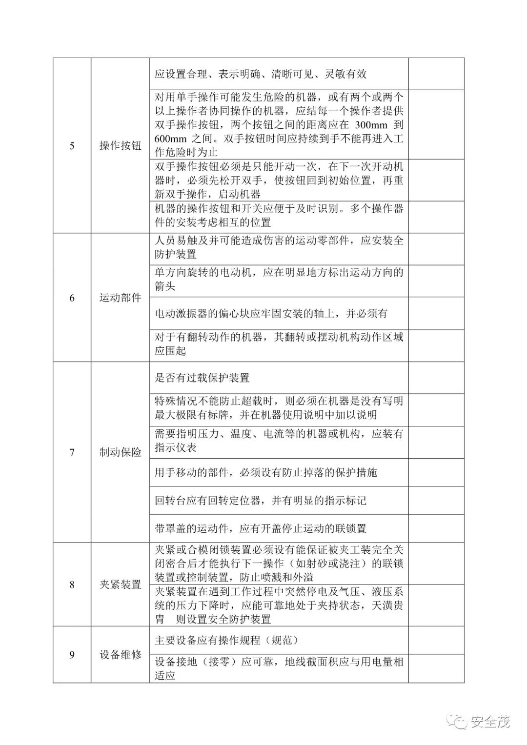
第二部分 机械篇 19
9. 车床安全检查表 19
10. 铣床安全检查表 20
11. 刨床安全检查表 21
12. 冲、剪、压机械安全检查表 23
13. 电焊机安全检查表 24
14. 破碎机安全检查表 25
15. 砂轮机安全检查表 26
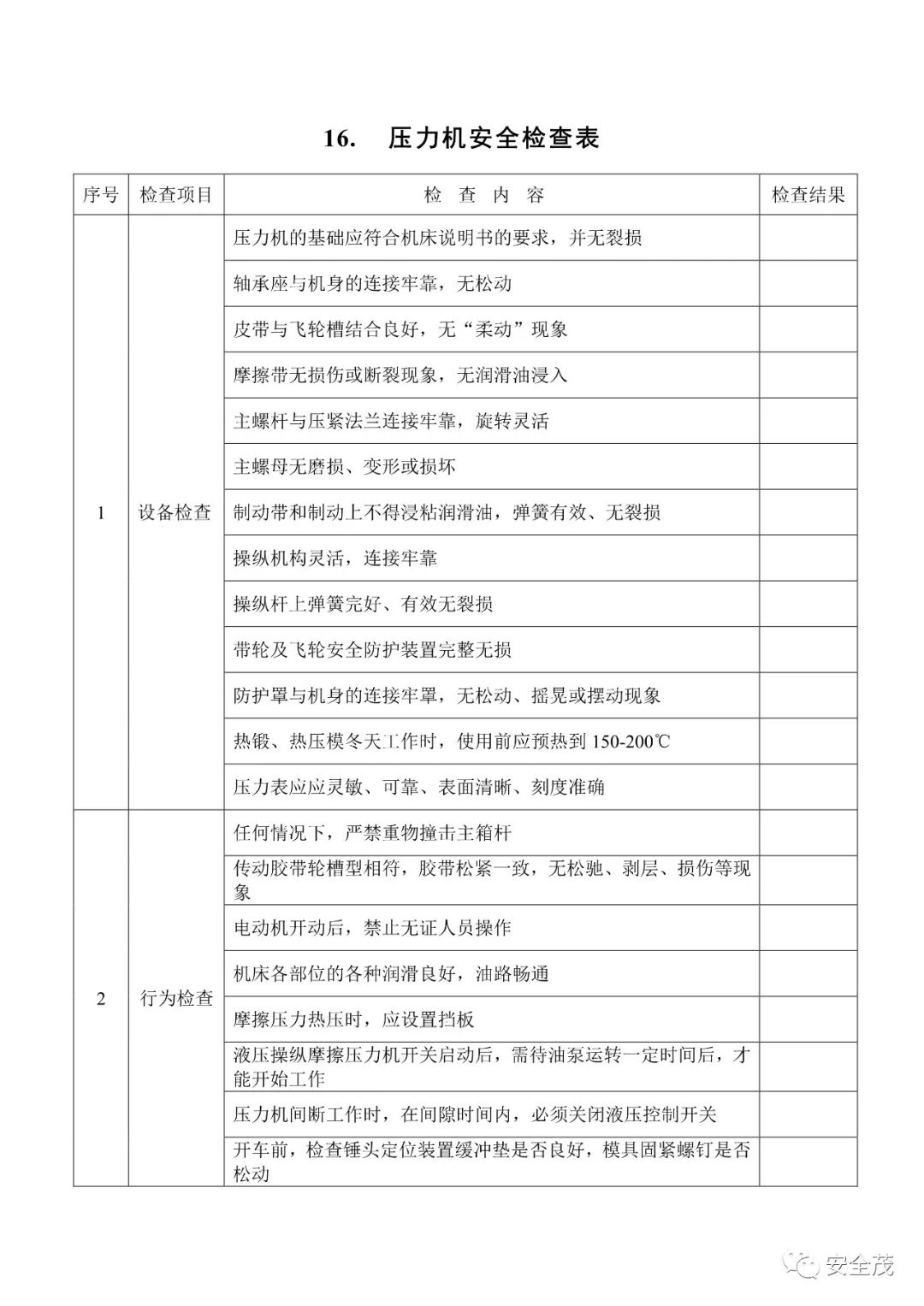
16. 压力机安全检查表 27
17. 水压机安全检查表 29
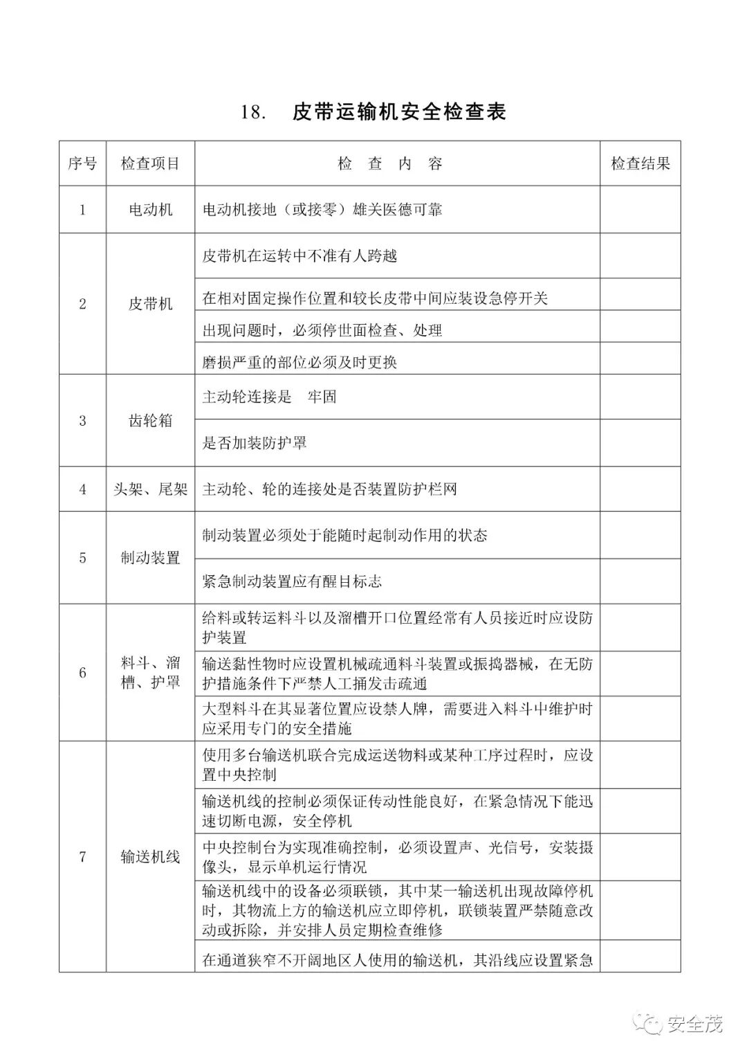
18. 皮带运输机安全检查表 31
19. 型材挤压机安全检查表 33
20. 锻造机械检查表 34
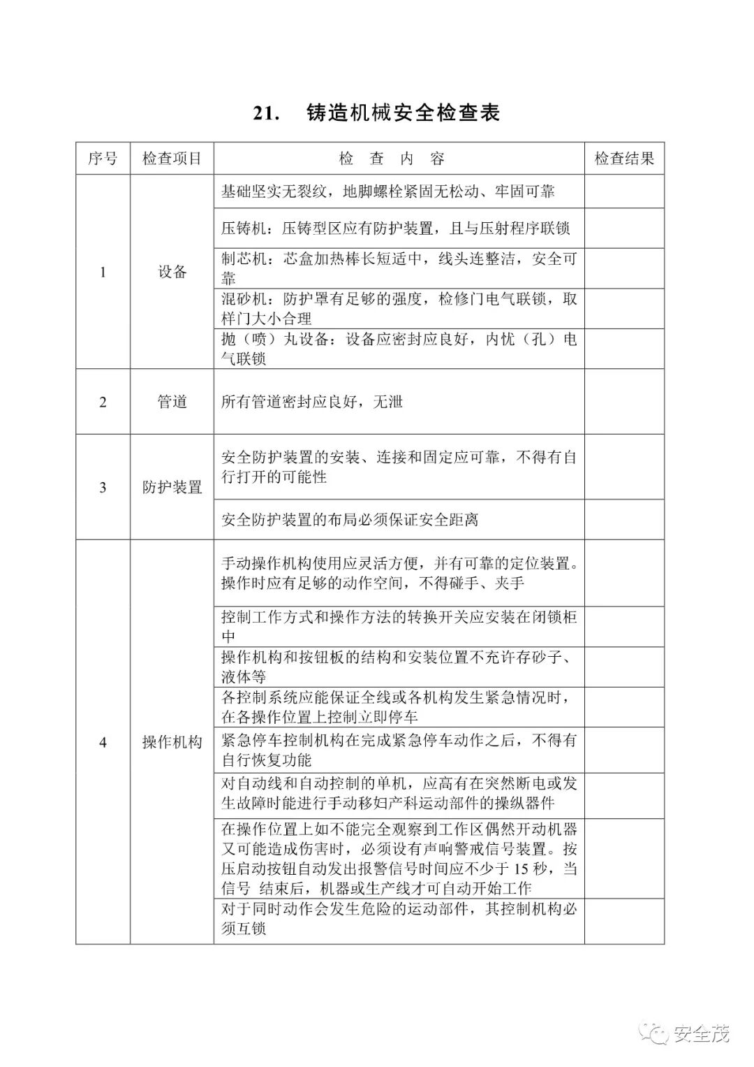
21. 铸造机械安全检查表 35
22. 木工机械安全检查表 38
23. 光学机械安全检查表 39
24. 热交换器安全检查表 40
25. 吊具安全检查表 41
第三部分 电气篇 43
26. 电气线路安全检查表 43
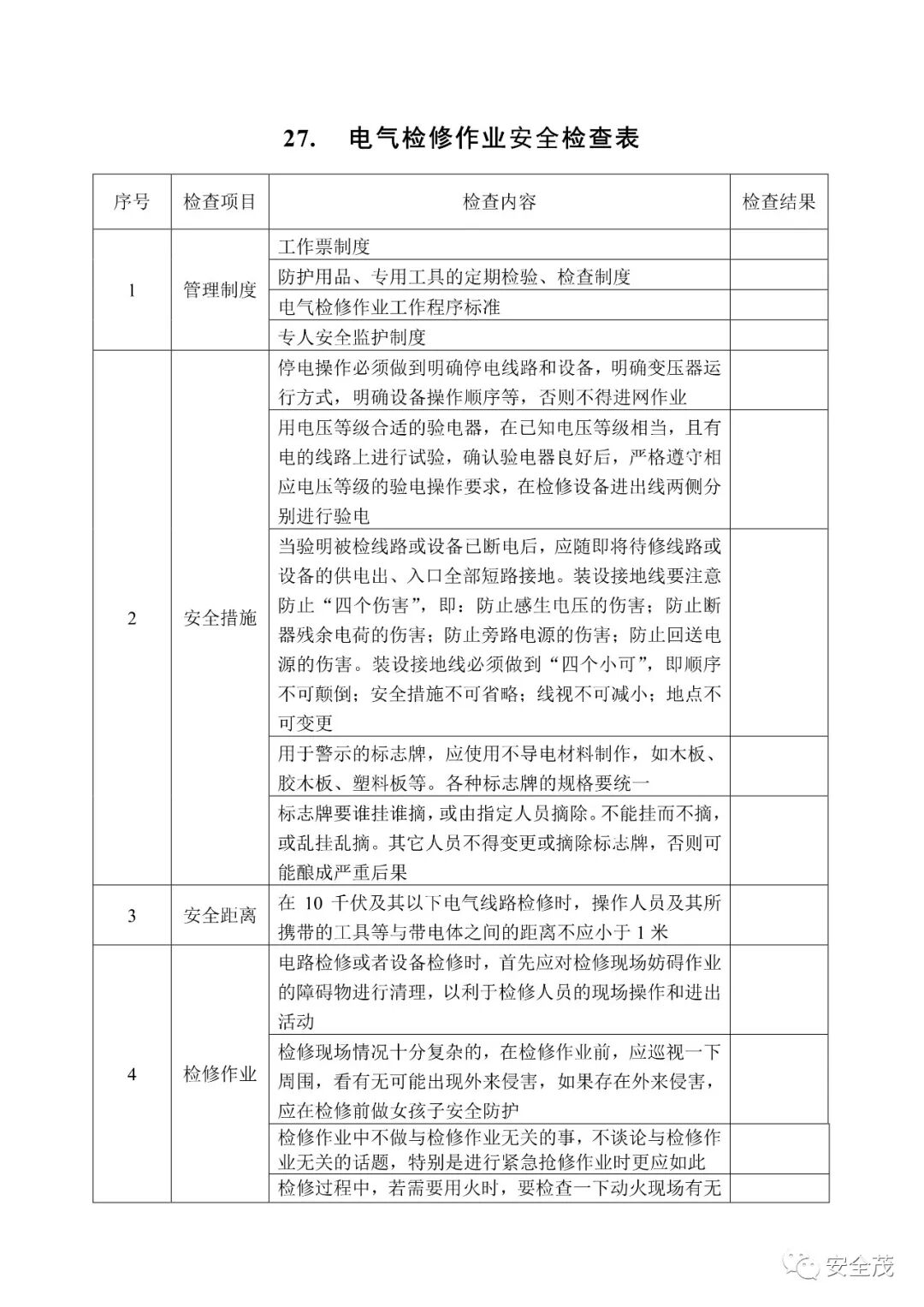
27. 电气检修作业安全检查表 44
28. 临时用电线路安全检查表 47
29. 手持电动工具安全检查表 49
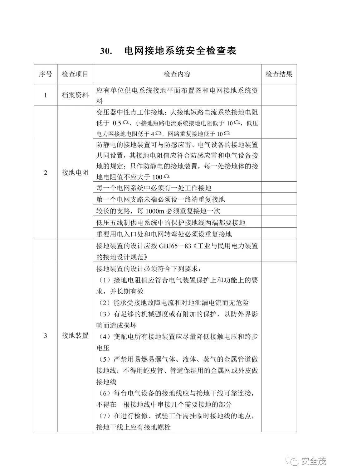
30. 电网接地系统安全检查表 51
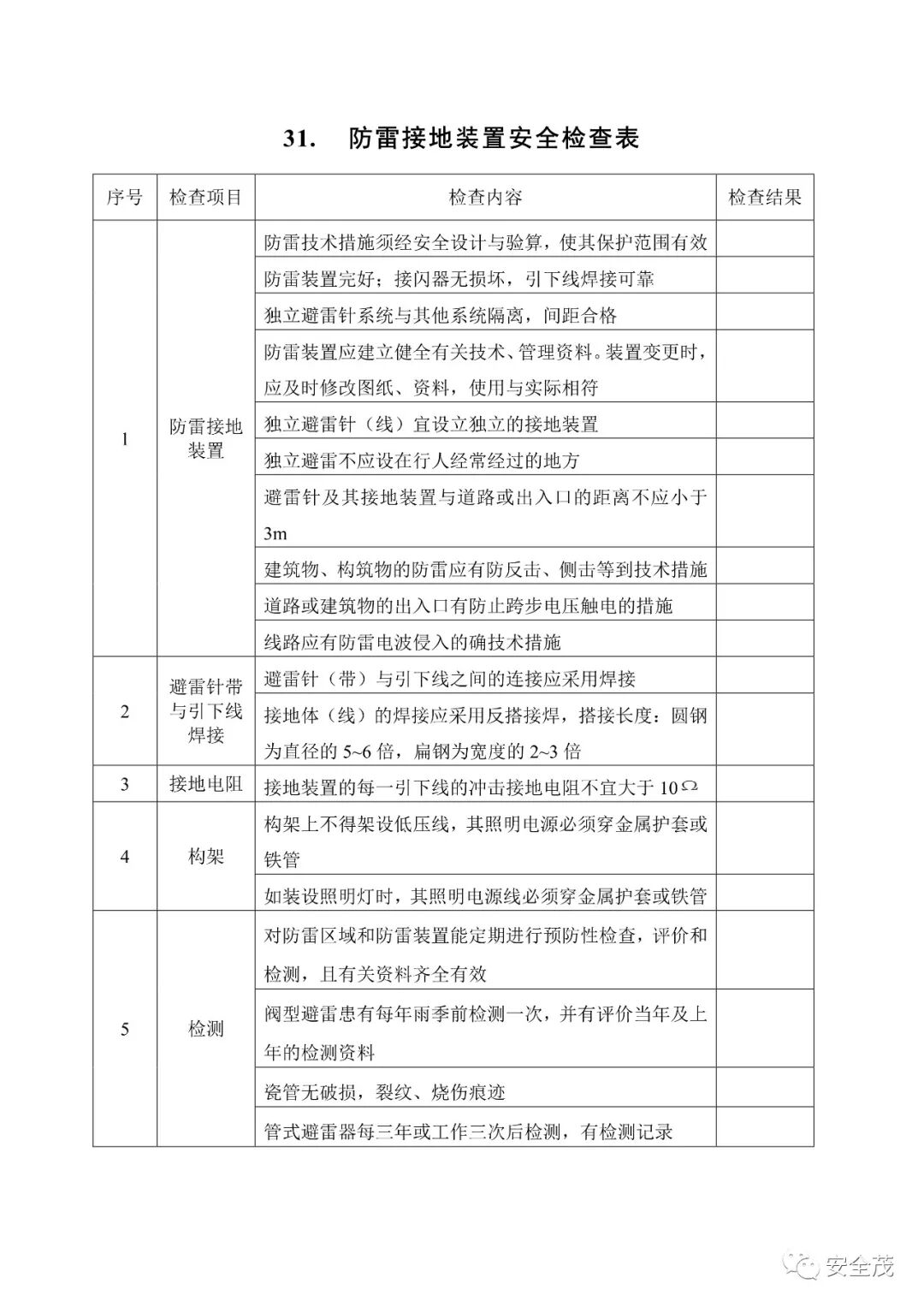
31. 防雷接地装置安全检查表 53
32. 车间动力配电箱安全检查表 54
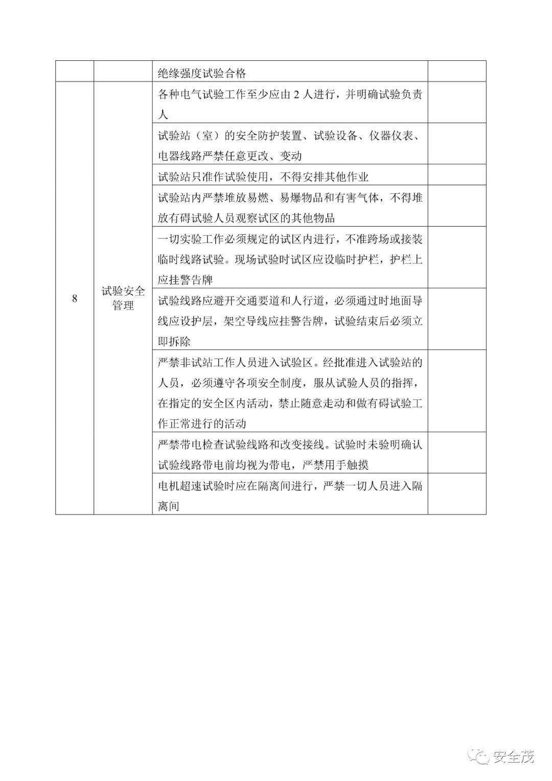
33. 电气试验站(台、室)安全检查表 55
第四部分 特种设备篇 57
34. 起重机械安全检查表 57
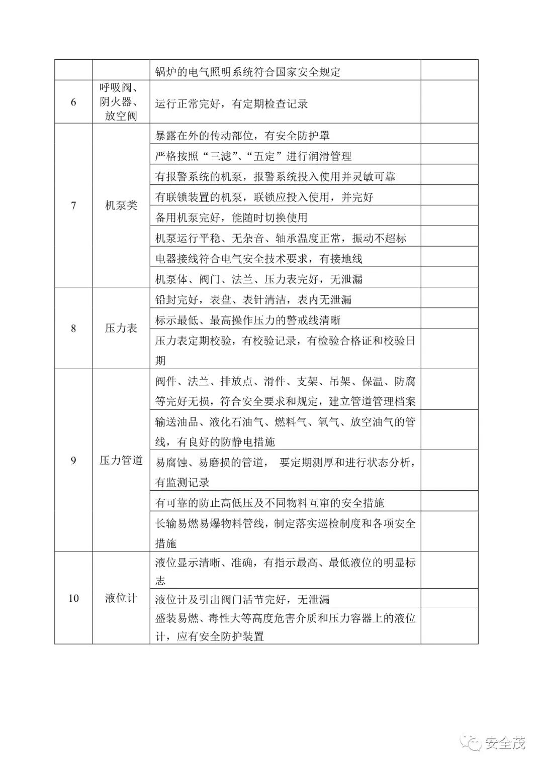
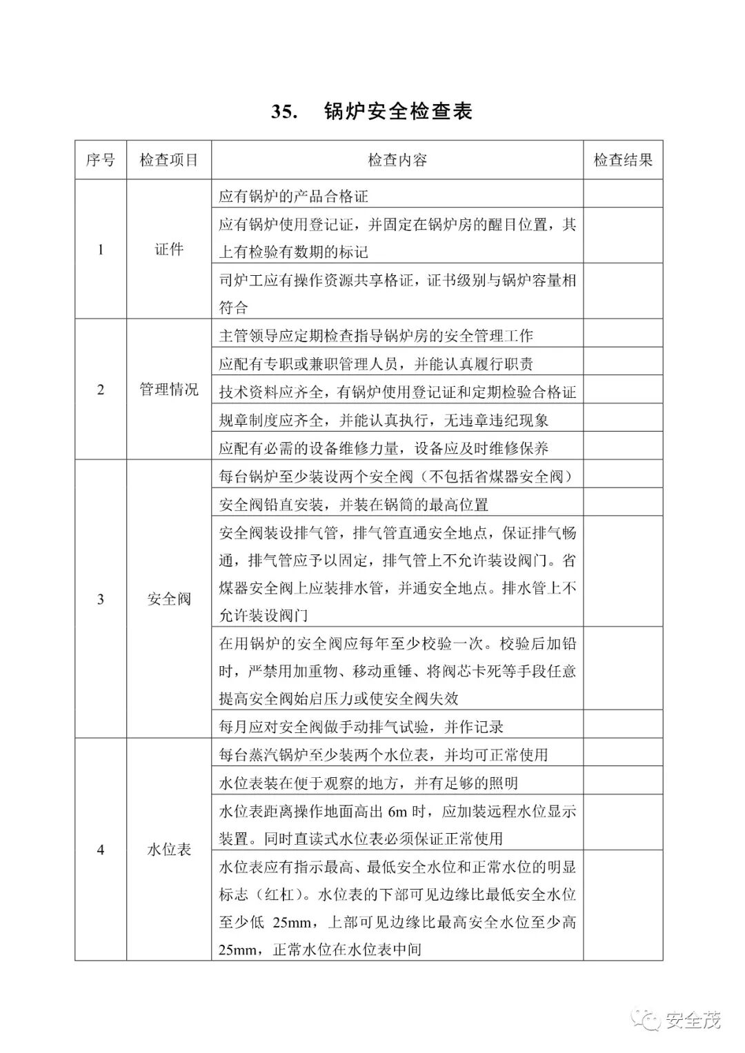
35. 锅炉安全检查表 61
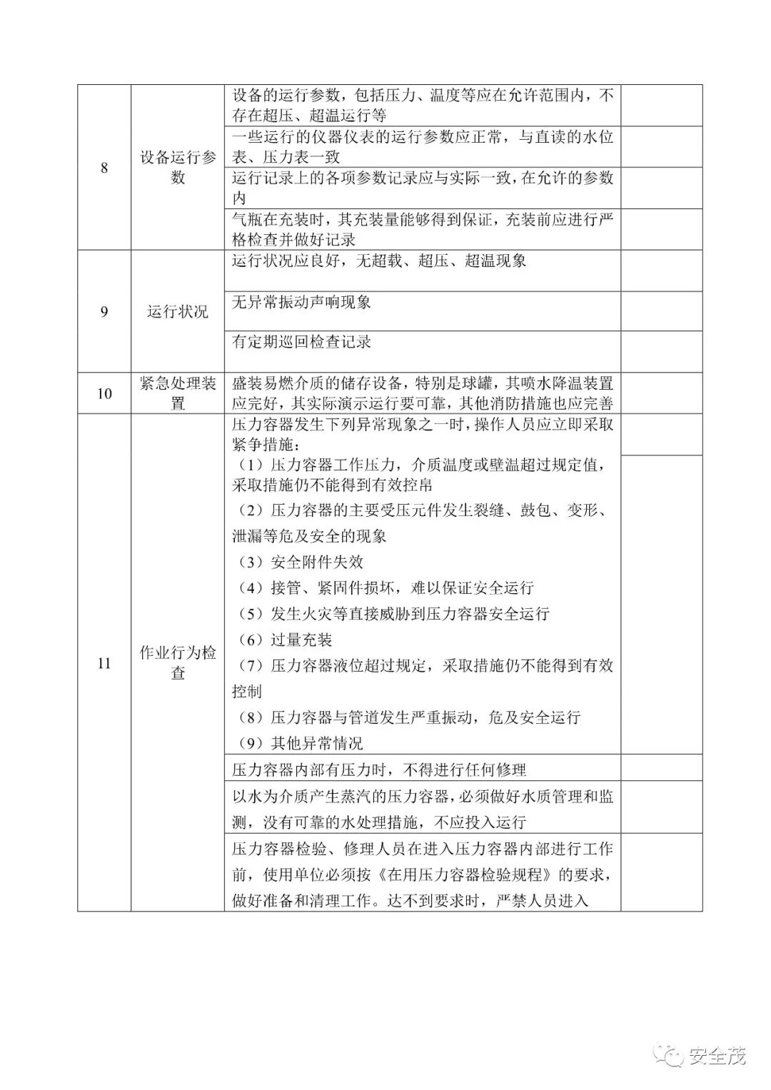
36. 压力容器安全检查表 65
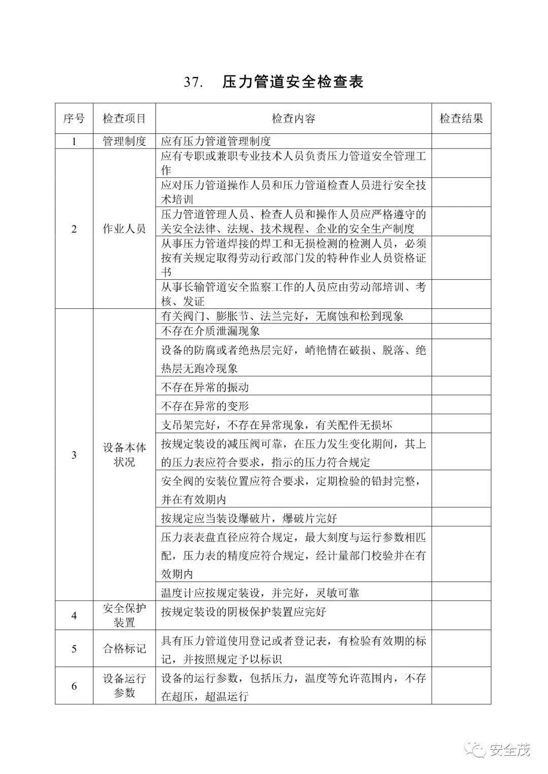
37. 压力管道安全检查表 67
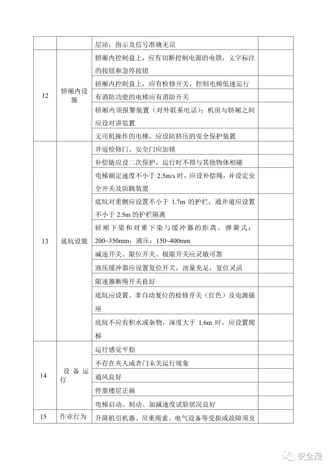
38. 电梯安全检查表 69
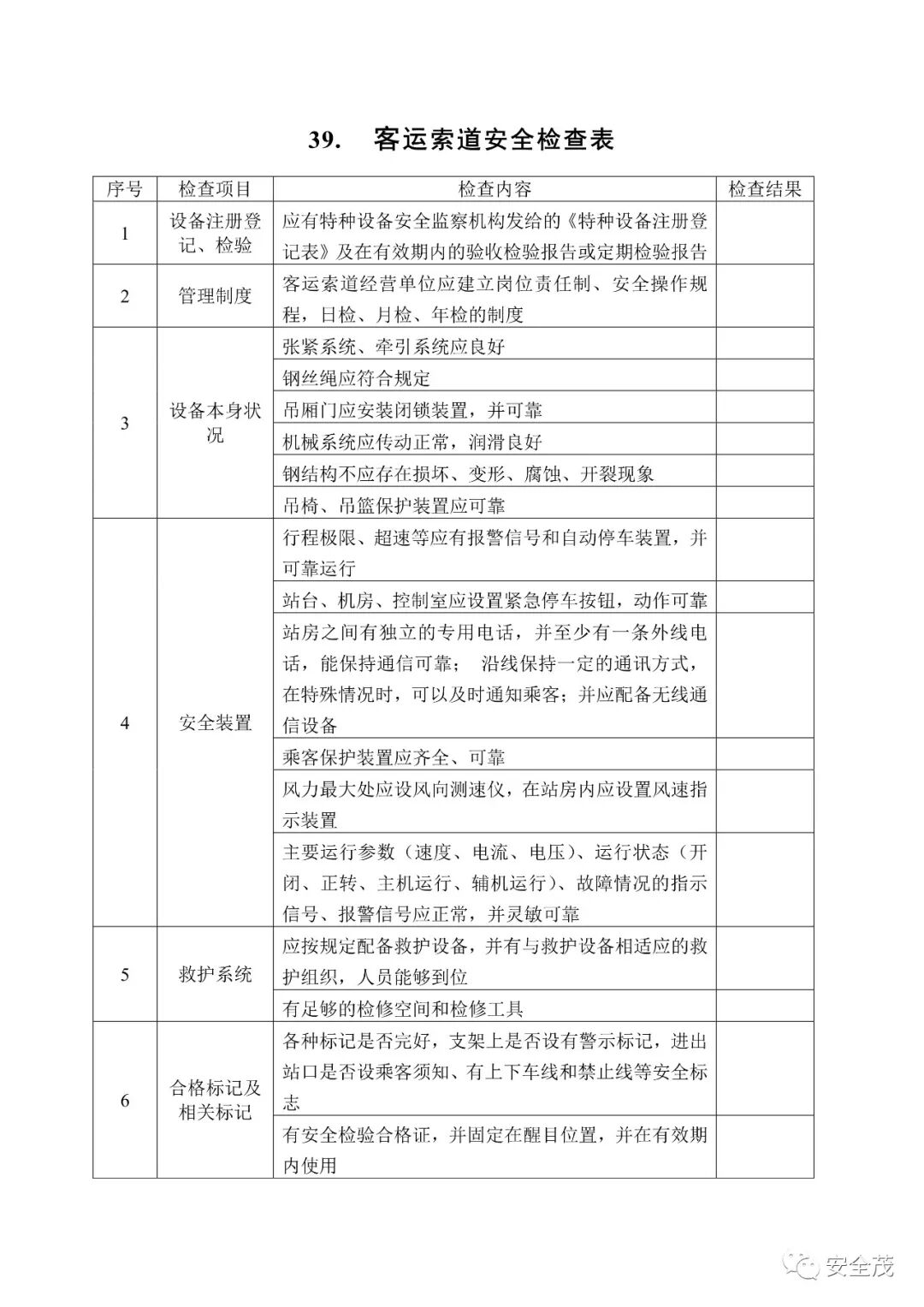
39. 客运索道安全检查表 73
40. 大型游乐设施安全检查表 75
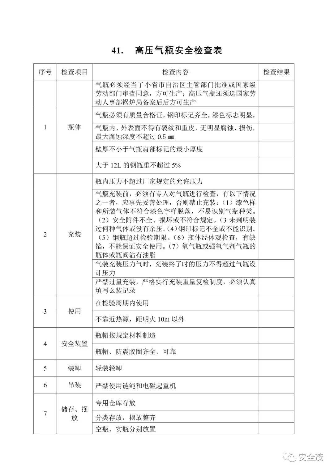
41. 高压气瓶安全检查表 77
42. 溶解乙炔气瓶安全检查表 79
第五部分 生产场所篇 82
43. 车间安全检查表 82
44. 安全标志检查表 86
45. 厂区道路设施安全检查表 87
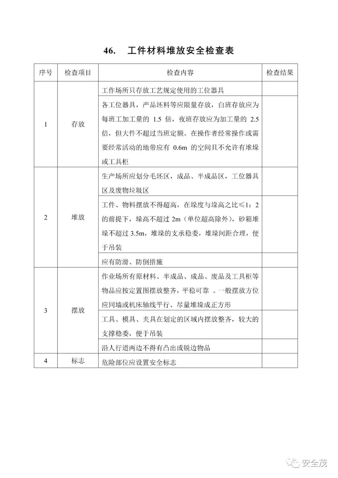
46. 工件材料堆放安全检查表 89
47. 设备设施间距安全检量表 90
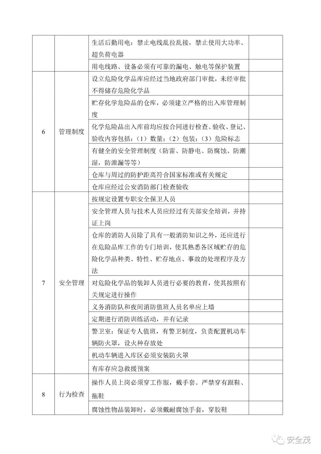
48. 仓库安全检查表 91
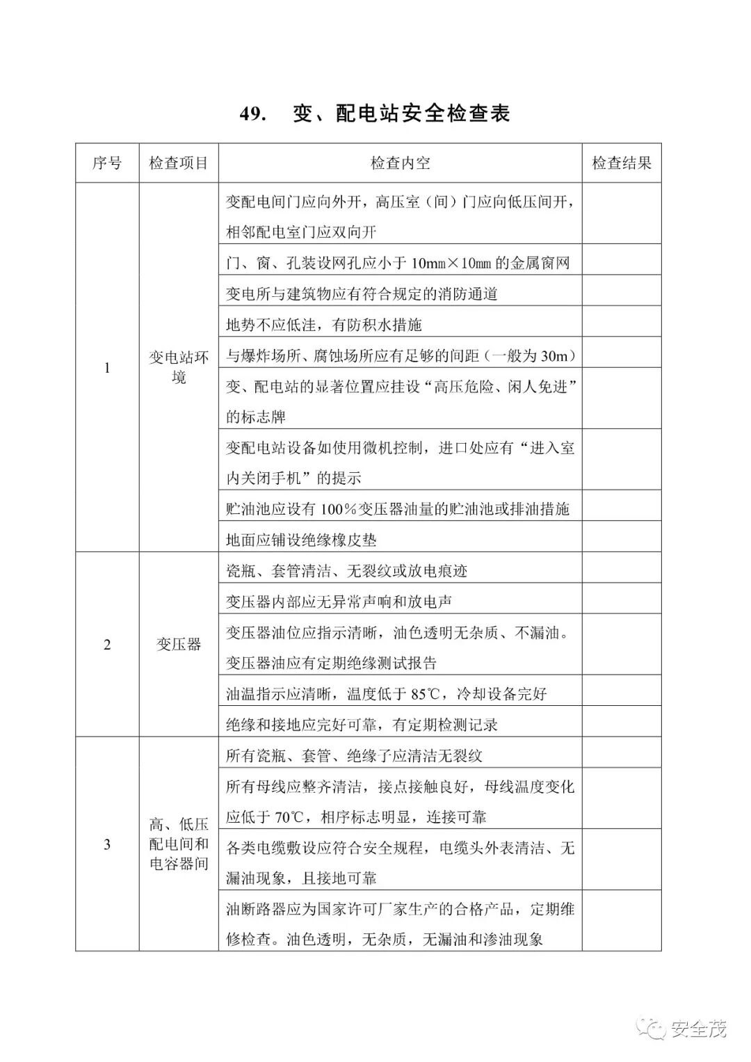
49. 变、配电站安全检查表 93
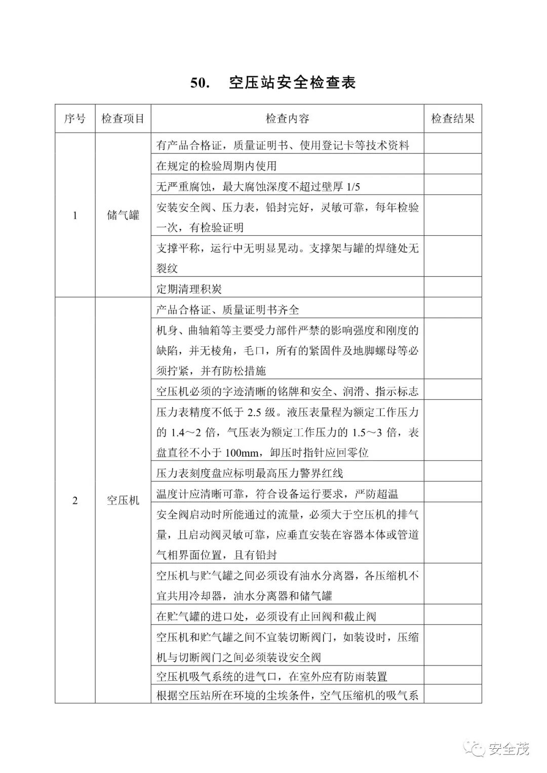
50. 空压站安全检查表 95
51. 配电室安全检查表 98
52. 制氧站安全检查表 100
53. 加油站安全检查表 102
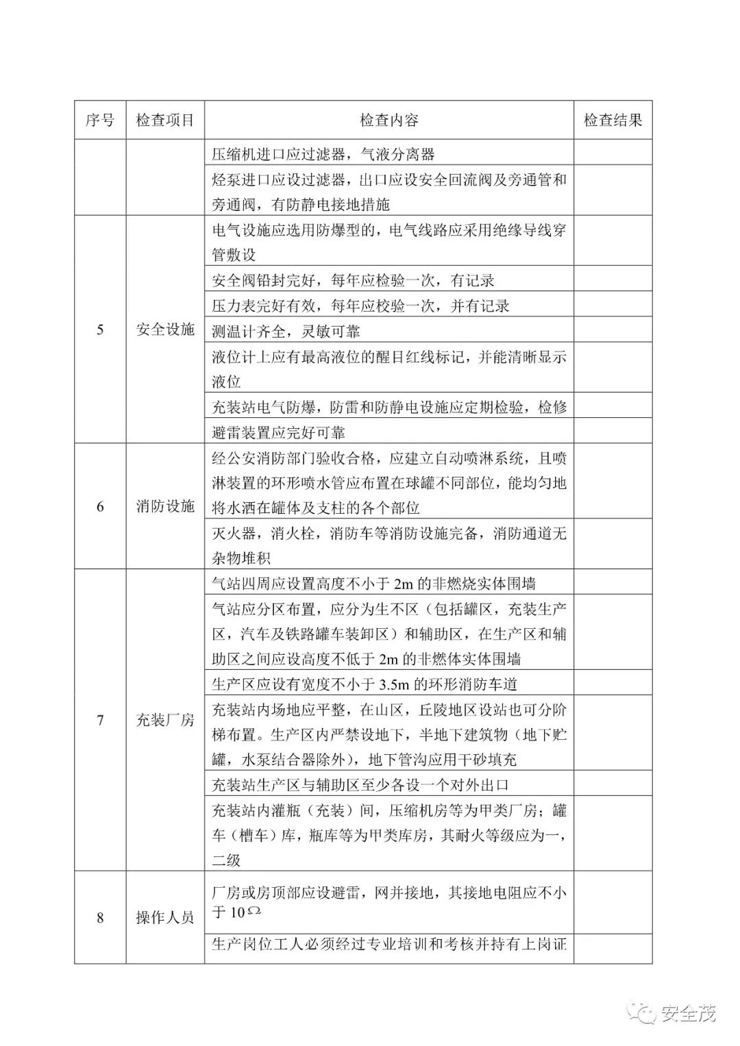
54. 液化石油气站安全检查表 106
55. 天然气站安全检查表 109
第六部分 危险化学品篇 111
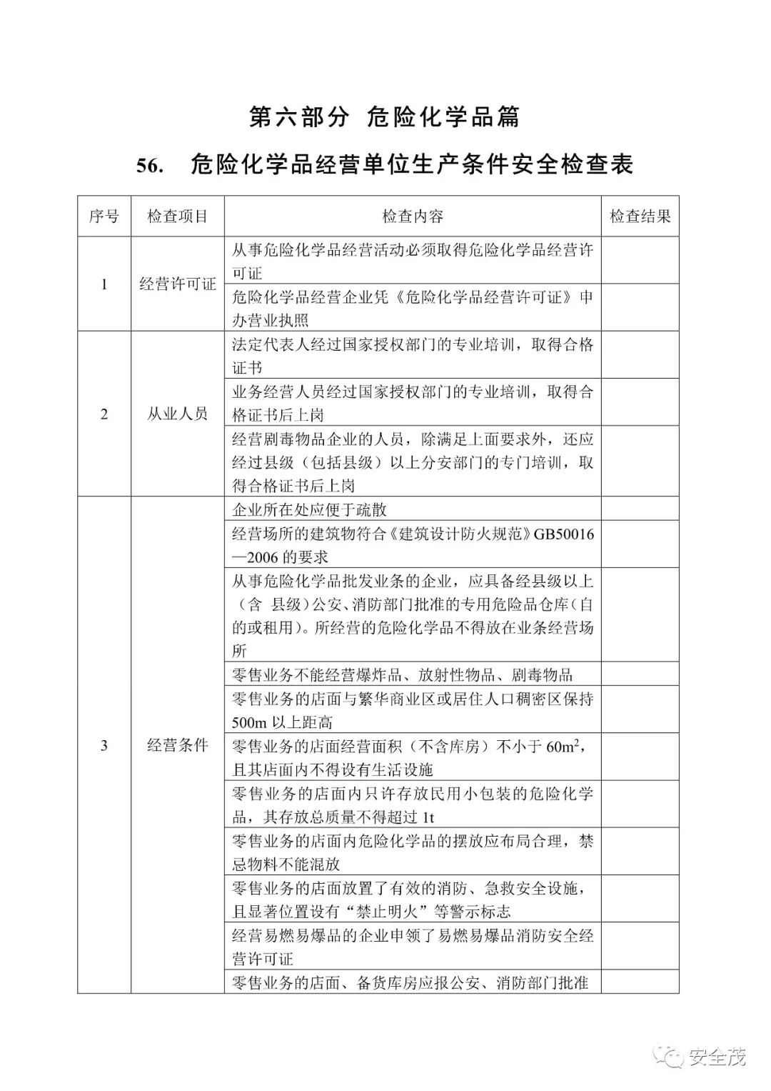
56. 危险化学品经营单位生产条件安全检查表 111
57. 危险化学品企业制度安全检查表 114
58. 危险化学品包装物、容器定点生产企业生产条件安全检查表 119
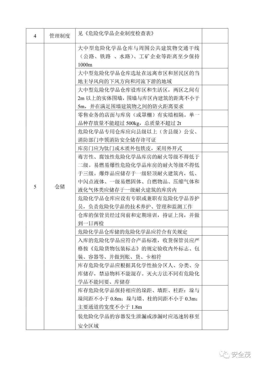
59. 危险化学品储存安全检查表 124
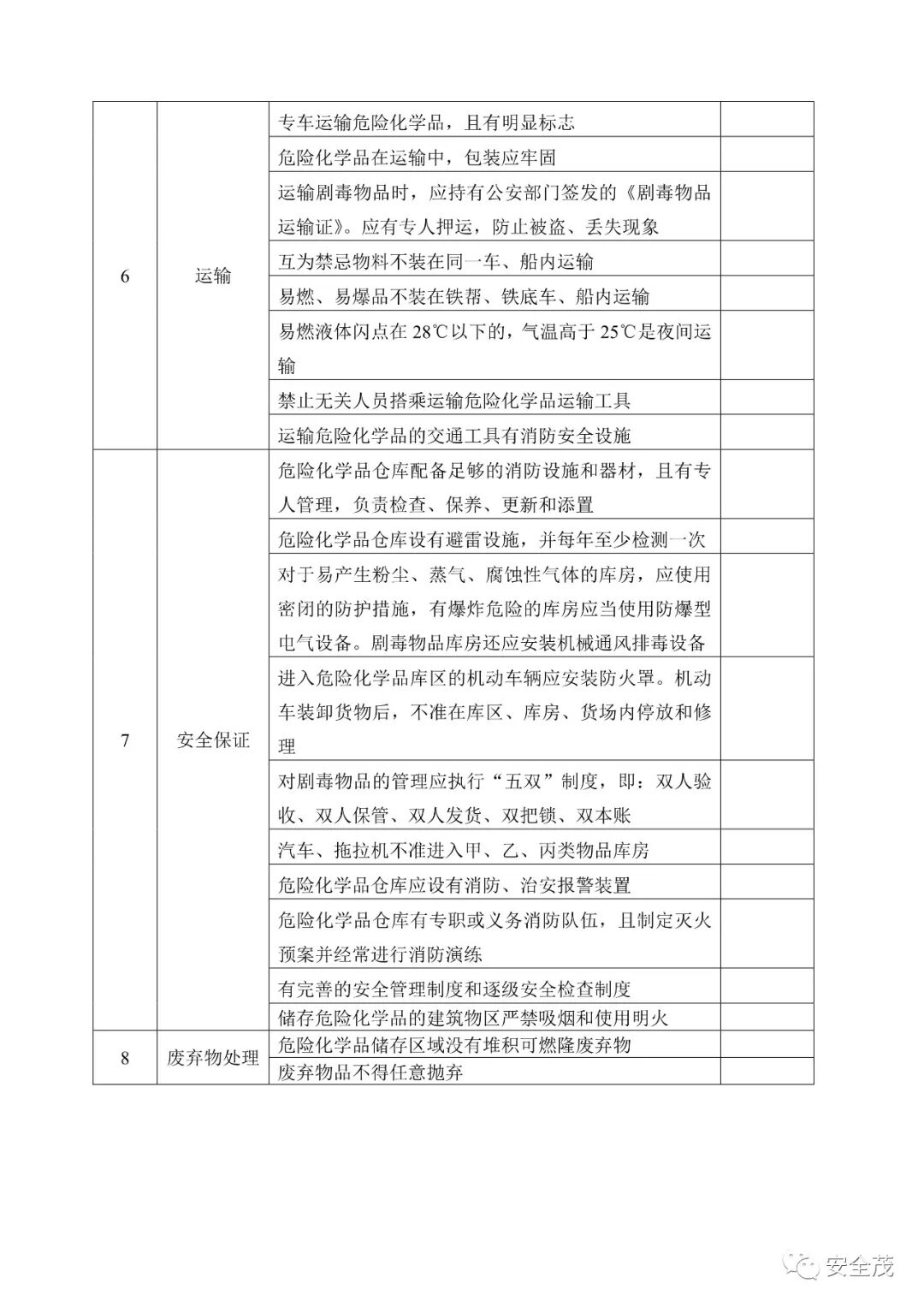
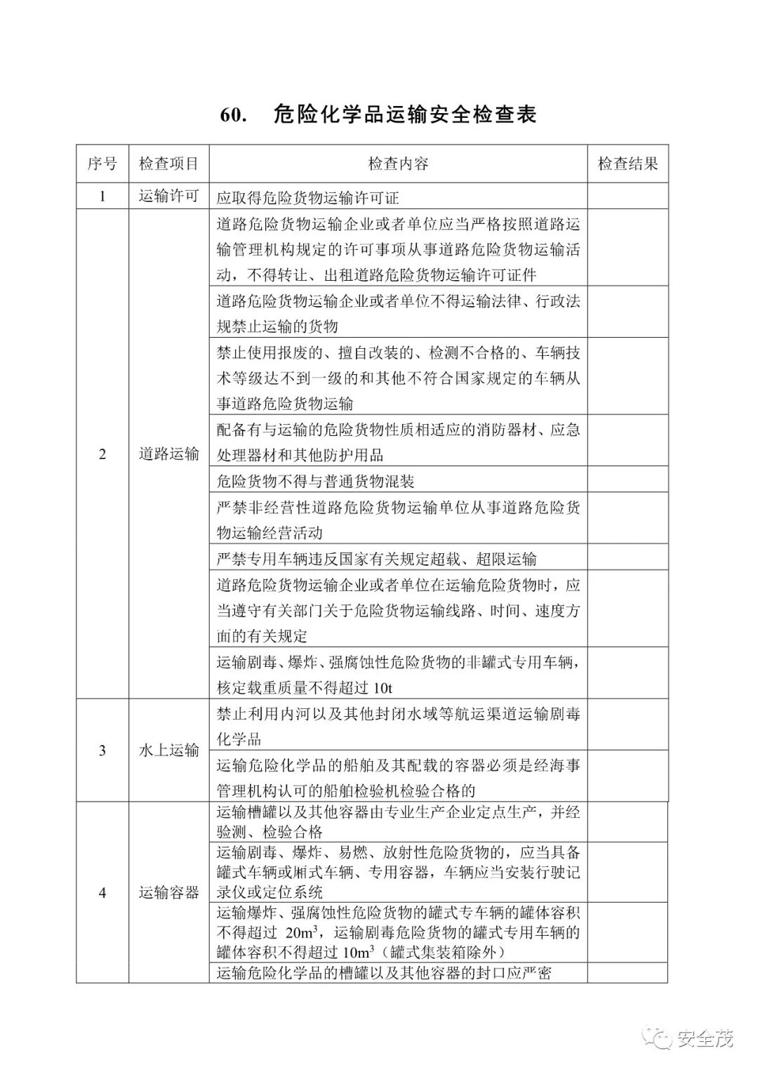
60. 危险化学品运输安全检查表 127
61. 动火作业前安全检查表 130
62. 危险化学业品使用安全检查表 132
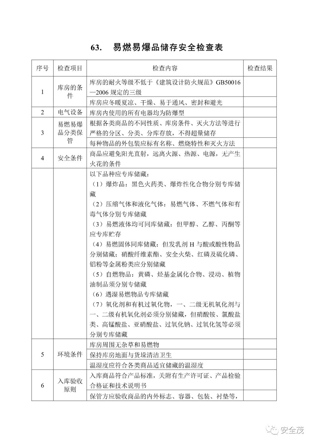
63. 易燃易爆品储存安全检查表 133
64. 腐蚀性物品储存安全检查表 136
65. 毒害品储存安全检查表 138
66. 重大危险源安全管理检查表 140
67. 民爆器材工厂资质检查表 142
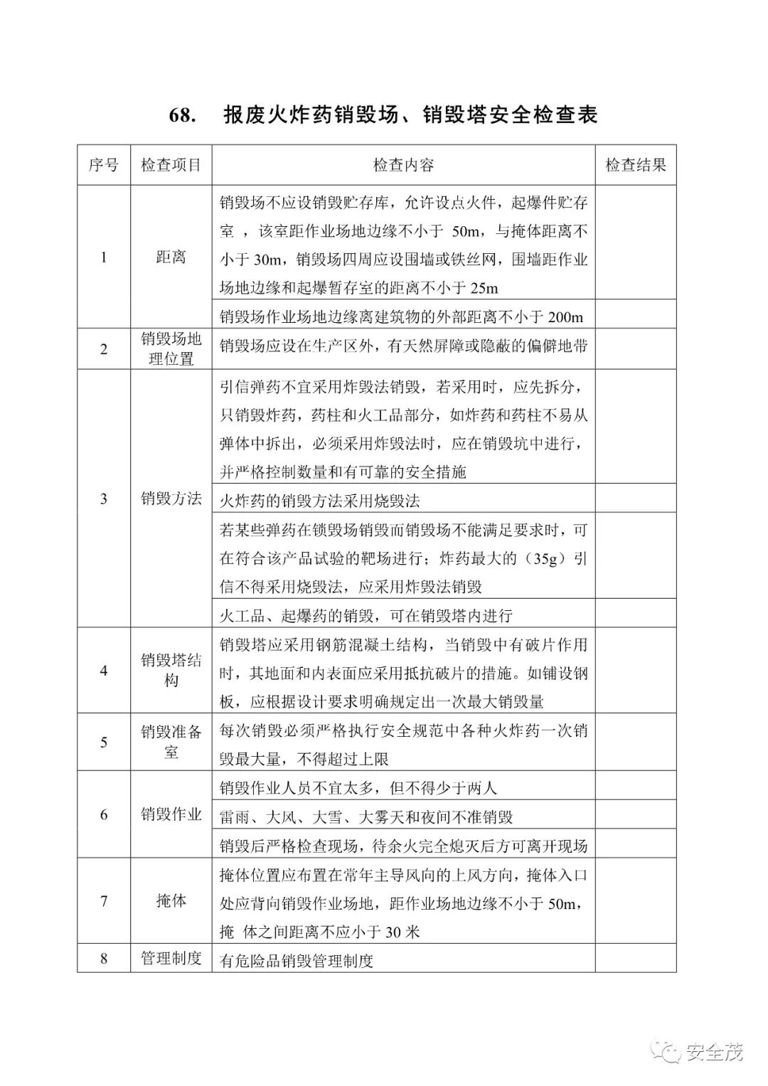
68. 报废火炸药销毁场、销毁塔安全检查表 143
69. 避雷设施安全检查表 144
70. 火炸药总仓库安全检查表 145
71. 防尘防毒检查表 147
72. 危险化学品库安全检查表 149
第七部分 石油化工篇 152
73. 生产装置安全检查表 152
74. 设备安全检查表 153
75. 工艺安全检查表 155
76. 仪表安全检查表 156
77. 变配电系统安全检查表 157
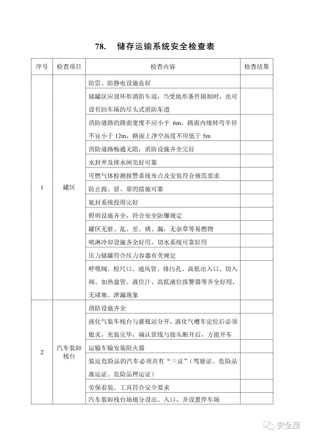
78. 储存运输系统安全检查表 159
79. 检维修现场安全检查表 162
80. 石油库重点部位安全检查表 164
81. 油库安全检查表 166
第八篇 建筑篇 168
82. 综合安全管理检查表 168
83. 安全技术管理检查表 172
84. 施工安全行为检查表 174
85. 设备与设施管理检查表 176
86. 文明施工检查表 178
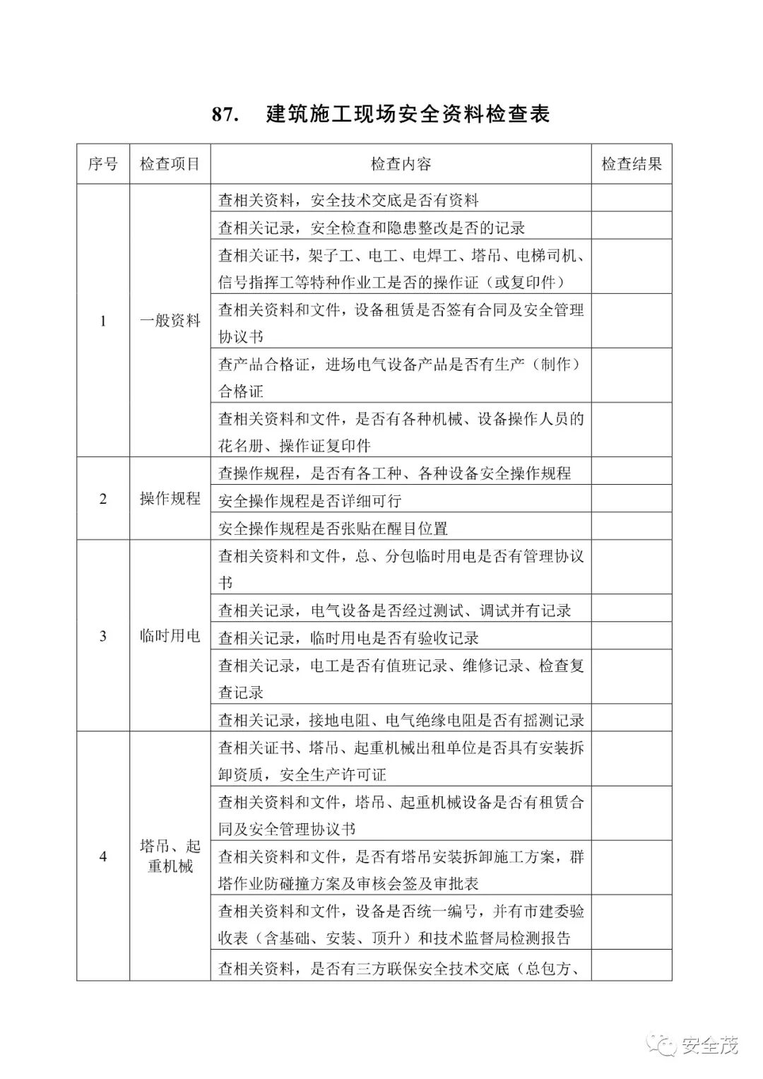
87. 建筑施工现场安全资料检查表 181
88. 临边防护的安全检查表 183
89. 洞口防护的安全检查表 184
90. 梁、柱、板等作业面的防护安全检查表 185
91. 通道有防护安全检查表 186
92. 交叉作业安全检查表 187
93. 移动操作架子的安全检查表 188
94. 卸料平台的安全检查表 189
95. 施工机械安全防护检查表 190
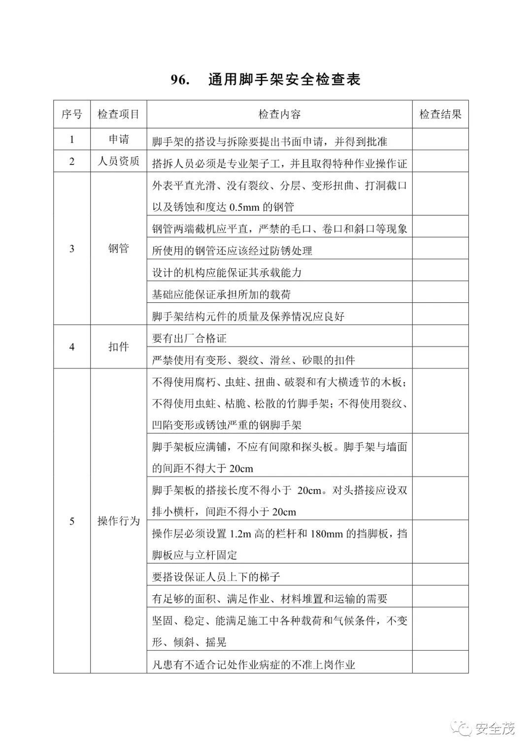
96. 通用脚手架安全检查表 192
97. 吊篮脚手架检查表 194
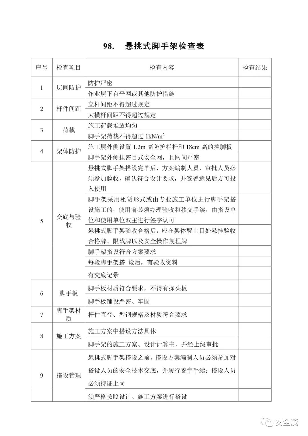
98. 悬挑式脚手架检查表 196
99. 附着式升降脚手架(整体提升架或爬架)检查表 198
100. 落地式外脚手架检查表 200
101. 门型脚手架检查表 202
102. 物料提升机(龙门架、井字架)检查表 203
103. 翻斗车安全检查表 206
104. 碾沙机、混沙机安全检查表 207
105. 混凝土浇筑安全检查表 208
106. 基坑支护安全检查表 210
107. 模板工程安全检查表 212
108. 施工机具检查表 214
109. 外用电梯(人货两作电梯)检查表 217
110. 预防高处坠落安全检查表 219
111. 活动扶梯安全检查表 221
112. 直梯安全检查表 222
113. 走台、平台及护栏安全检查表 223
第九部分 电力篇 224
114. 电力变压器安全运行检查表 224
115. 电力变压器安全操作检查表 227
116. 电力变压器安全检修检查表 230
117. 断路器安全运行检查表 236
118. 断路器安全操作检查表 239
119. 断路器安全检修检查表 242
120. 隔离开关安全检查表 247
121. 互感器安全检查表 251
122. 电抗器安全检查表 255
123. 母线安全检查表 257
124. 站用配电系统检修作业安全检查表 260
125. 架空线路巡视作业安全检查表 262
126. 架空线路被树木倒落短路处理安全检查表 264
127. 线路停电作业安全技术措施检查表 266
128. 停电更换绝缘子作业安全检查表 268
129. 输电线路局部更换导线、地线作业安全检查表 270
130. 输电线路停电进行导线、地线损伤处理作业安全检查表 274
131. 输电线路弧垂调整作业安全检查表 275
132. 带电检测零值绝缘子安全检查表 277
133. 等电位作业法带电更换绝缘子安全检查表 279
134. 地电位作业法更换绝缘子安全检查表 282
135. 使用绝缘斗臂车带电作业安全检查表 285
136. 带电修补导线、更换间隔棒或防振锺安全检查表 287
137. 带电断、接引流线作业安全检查表 289
138. 电力电缆敷设作业安全检查表 293
139. 电力电缆隧道巡视作业安全检查表 298
140. 电力电缆运行维护作业安全检查表 300
141. 电力电缆试验作业安全检查表 303
第十部分 矿山篇 305
142. 煤矿矿井安全生产条件检查表 305
143. 煤矿企业安全管理检查表 308
144. 入井前安全检查表 311
145. 煤矿防治粉尘安全检查表 312
146. 煤矿矿井防治水安全检查 314
147. 煤矿矿井通风安全检查表 317
148. 煤矿供电安全检查表 320
149. 煤矿照明、通讯和信号安全检查表 322
150. 煤矿矿井主要提升装置安全检查表 324
151. 煤矿井下爆破作业安全检查表 327
152. 煤矿井巷掘进工作面安全检查表 328
153. 煤矿爆破材料储、装、运管理安全检查表 330
154. 煤矿通风安全监测控检查表 333
155. 煤矿机电设备硐室安全检查表 335
156. 煤矿采掘工作面安全检查表 337
157. 煤矿采掘工作面、硐室通风安全检查表 340
158. 煤矿平巷机车运输安全检查表 342
159. 煤矿斜巷乘人装置安全检查表 344
160. 煤矿斜巷运输安全检查表 345
161. 煤矿提升运输钢丝绳和连接装置安全检查表 347
162. 煤矿防火安全检查表 349
163. 煤矿防治煤与瓦斯突出安全检查表 353
164. 煤矿防治瓦斯安全检查表 356
165. 煤矿电气设备及其保护安全检查表 359
166. 煤矿井下供电电缆安全检查表 361
167. 煤矿井下供电设备维护安全检查表 363
168. 煤矿采煤机安全检查表 364
169. 煤矿钢丝绳驱动带式输送机安全检查表 366
170. 煤矿刮板输送安全检查表 367
171. 煤矿滚筒驱动带式输送机安全检查表 368
172. 煤矿掘进机安全检查表 369
173. 煤矿耙装机和装岩(煤)机安全检查表 370
第十一部分 消防篇 371
174. 消防安全检查表 371
175. 消防设备设施安全检查表 372
176. 消防疏散通道安全检查表 374
177. 娱乐场所安全检查表 376
178. 餐饮服务业安全检查表 378
179. 厂内机动车辆安全检查表 380
剩余200页略......
点击底部“阅读原文”进入下载
-
2023年血糖新标准公布,不是3.9-6.1,快来看看你的血糖正常吗? 2023-02-07
-
2023年各省最新电价一览!8省中午执行谷段电价! 2023-01-03
-
GB 55009-2021《燃气工程项目规范》(含条文说明),2022年1月1日起实施 2021-11-07
-
PPT导出高分辨率图片的四种方法 2022-09-22
-
2023年最新!国家电网27家省级电力公司负责人大盘点 2023-03-14
-
全国消防救援总队主官及简历(2023.2) 2023-02-10
-
盘点 l 中国石油大庆油田现任领导班子 2023-02-28
-
我们的前辈!历届全国工程勘察设计大师完整名单! 2022-11-18
-
关于某送变电公司“4·22”人身死亡事故的快报 2022-04-26
