首页 > 行业资讯 > 浙商大王齐教授课题组 CEJ:宽光谱响应型NA/NH2-MIL-125(Ti)同质结的制备及光催化还原Cr(VI)和抗菌性能研究

浙商大王齐教授课题组 CEJ:宽光谱响应型NA/NH2-MIL-125(Ti)同质结的制备及光催化还原Cr(VI)和抗菌性能研究

时间:2022-10-01 来源: 浏览:

浙商大王齐教授课题组 CEJ:宽光谱响应型NA/NH2-MIL-125(Ti)同质结的制备及光催化还原Cr(VI)和抗菌性能研究

原创 化学与材料科学 化学与材料科学
化学与材料科学

Chem-MSE

聚集海内外化学化工、材料科学与工程、生物医学工程领域最新科学前沿动态,与相关机构共同合作,发布实用科研成果,结合政策、资本、商业模式、市场和需求、价值评估等诸要素,构建其科技产业化协同创新平台,服务国家管理机构、科研工作者、企业决策层。

收录于合集
#宽光谱响应 1
#同质结 2
#光催化还原 1
#抗菌 5
#Ti-MOFs 1

点击蓝字关注我们

近期,《 Chemical Engineering Journal 》在线发表了浙江工商大学王齐课题组在环境光催化领域的最新研究成果。该工作以 经典钛基 MOFsNH 2 -MIL-125(Ti) )为基底 ,以 1- 萘胺( 1-NA )作为接枝分子, 采用合成后修饰法,重氮化偶联部分配体,制备新型 MOFs 同质结 NA /NH 2 -MIL- 125 ( Ti ) 研究了其光催化还原 Cr(VI) 和抗菌的性能。论文第一作者为浙江工商大学环境科学与工程专业研究生傅炀杰,通讯作者为王齐教授。

背景介绍

由于缺乏清洁水而造成的水危机一直是最具挑战性的环境问题之一。重金属、细菌、病毒等会威胁水安全,导致疾病传播。含重金属和微生物废水的处理方法通常复杂、成本高、能耗大。因此,迫切需要开发更多经济、绿色的处理方法。光催化因其节能和环保而备受关注。目前,越来越多的研究通过光催化处理污染物(包括重金属、有机、病原微生物)。金属有机骨架 (MOFs) 作为一种具有类半导体性质的功能材料,具有孔隙率高、结构稳定、比表面积大和孔径可调等优点,在环境修复、能源、催化等方面展现巨大潜力 。其中 Ti-MOFs 因其有类似 TiO 2 Ti-oxo 团簇赋予的优秀光催化潜力而被受关注。但 Ti-MOFs 的低可见光利用,限制了其光催化性能,通过改变有机配体的光活性以期调控 MOF s 光学响应性和带隙是本研究的目标。

本文亮点

1.NH 2 -MIL-125(Ti) -NA 生色团部分后修饰改性。
2. 低比例的改性 Ti-MOFs 实现了宽光谱响应。
3.Cr(VI) 还原和抗菌活性都得到了显著提高。
4. 提出了一种产生单线态氧的杀菌机制。

研究思路

本研究以 NH 2 -MIL-125(Ti) 1- 萘胺 ( 1-NA ) 为接枝分子,采用重氮化偶联法 改性部分配体(方案 1 ), 制备了新型 MOFs 同质结光催化剂 NA /NH 2 -MIL- 125 ( Ti ) 。以 Cr( VI) 为目标污染物评价其光催化还原能力,深入研究了 p H 、捕获剂浓度、底物浓度等因素的影响,同时以 E. coli 为目标测试了其光催化抗菌能力。 根据光电化学表征和理论计算等结果,提出了光生载流子产生和迁移转化的工作机制。

方案1.   不同样品的合成路线。笼状结构代表MOFs中的空腔。

图文解析

 
1   不同 Ti-MOFs 的比较:( a )不同 Ti-MOFs XRD 图案和相应的模拟图案;( b )不同 Ti-MOFs FT-IR 光谱;( c N 2 的吸附 - 解吸等温线,以及( d )孔径分布。
要点: XRD 谱表明后合成修饰引入 -NA 基团后, NH 2 -MIL-125(Ti) 的晶体结构明显保持完整。采用 FT-IR 图中从 NA-MIL-125(Ti) 的光谱(图 1b )可以看出,在 1402 cm -1 处出现 N=N 的拉伸振动,说明了 -NA 组的成功引入,并由 N=N 和萘环共轭。对 3 个样品进行了 N 2 等温吸附 - 解吸实验,得到比表面积和孔隙分布(图 1c-d )。 BET 比表面积随着引入 NA 基团的增加而减小,此外,根据非局域密度泛函理论方法( NLDFT )计算出的孔径分布, -NA 先在 1.2 nm 的孔中生长。

 
2   (a )(左)不同 Ti-MOFs TGA 曲线;(右) NA/NH 2 -MIL-125(Ti) DSC ;( b )( 1 NH 2 -MIL-125(Ti) ,( 2 NA-MIL-125(Ti) 和( 3 NA/NH 2 -MIL-125(Ti) SEM 图像,( 4 NA/NH 2 -MIL-125(Ti) EDS 绘图图像。 NH2-MIL-125 Ti )和 NA/NH 2 -MIL-125(Ti) 的( c 1H-NMR 和( d N 1s XPS 光谱的比较。
要点: 采用 TGA/DSC 方法研究了样品的热分解(图 2a )。所制样品失重变化趋势相近,均在 350 ℃之后出现明显质量损失,对应于 MOFs 结构的坍塌。在 NA/NH 2 -MIL-125(Ti) DSC 中也可以观察到这一阶段明显的热流。在 SEM 中也可以看到合成后修饰后的 MOFs 形貌几乎没有变化。 XPS 1 H NMR 同样印证了 NA 的成功偶联及 NA/NH 2 -MIL-125(Ti) NA 的比例约为 9.6%

 
3   (a) 不同 Ti-MOFs UV-Vis DRS (b)Tauc 图; (c) - 暗条件下的 i-t 图和 (d) 光照射下的 Nyquist 图的比较,插图为拟合的等效电路
要点: 漫反射光谱中, 550 nm 处新峰表明存在配体内电荷转移( ILCT )。 Tauc 曲线中 MOFs 的带隙明显降低,有利于对较长波光的吸收。与母体 NH 2 -MIL-125(Ti) 相比,修饰后的 MOFs 具有更强的光响应和更低的电荷转移阻力,从而极大的促进了光生电子 - 空穴的分离和转移。

 
4   两个 Ti-MOFs (a) 态密度( DOS )和 (b) CBM/VBM
要点: 对母体 NH 2 -MIL-125(Ti) 和接枝 1 NA Ti-MOFs 计算了 CBM/VBM DOS 。主要由 2-ATA 配体上的 C N 2p 轨道组成,而 CB 主要由 Ti 3d 轨道和少量的配体羧基 C 2p O 2p 轨道组成。 NA 的引入将 VB 分裂出一个新的高能占据态。提供了偶氮键上的 N 2p 轨道和萘环上的 C 2p 轨道,大大缩小了带隙。虽然 CB 成分没有明显变化,但只有少量的偶氮 N 2p 被加入,说明 ILCT 存在。计算结果与漫反射光谱计算结果一致。不同原子对禁止带宽的变窄以及 VBM CBM 的贡献可以加速分离,并抑制光生电荷的复合。

 
5 (a) 与不同 Ti-MOFs 反应的动力学和 (b) 速率常数;亚硝酸盐 / 氨基的摩尔比对 (c) 动力学和 (d) 速率常数的影响。

 
6.   不同波长的光对( a )动力学和( b )相应速率常数的影响。
要点: 以光催化还原 Cr(VI) 为模型,对比多组对照, NA/NH 2 -MIL-125(Ti) 具有最优的光催化性能。当以亚硝酸盐: MOFs 上氨基之摩尔比为 0.1 1: 比例反应得到的 Ti-MOFs 效果最佳。在不同波长单色光下, NA/NH 2 -MIL-125(Ti) 均有出色的 Cr(VI) 还原能力,表现出宽光谱响应活性,证明引入发色团可以促进光捕获和相应的光催化性能。

 
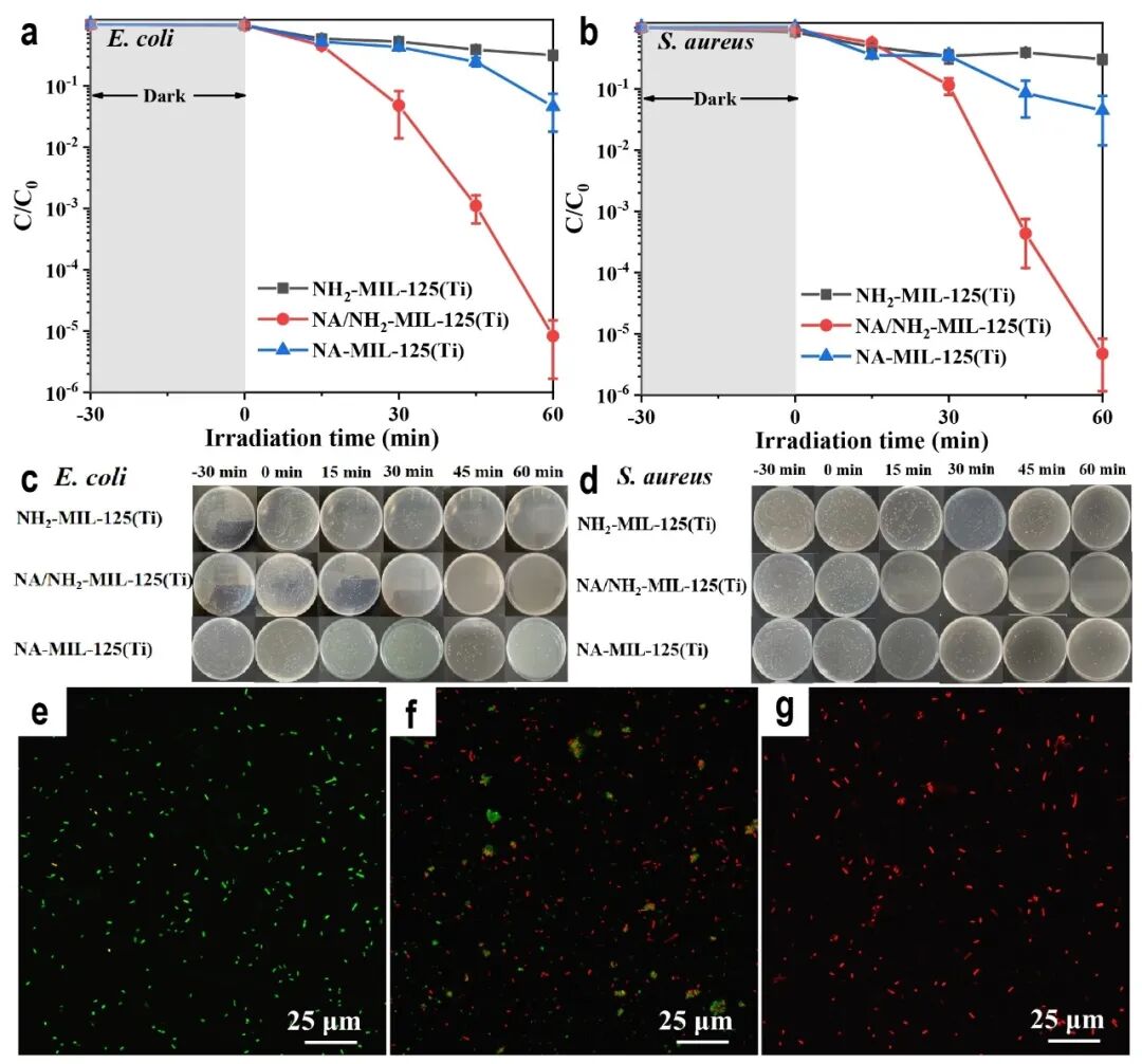
7. 不同光催化剂对( a )大肠杆菌和( b )金黄色葡萄球菌的抗菌效果;以及( c )大肠杆菌和( d )金黄色葡萄球菌的图像;大肠杆菌在( e 0 、( f 30 和( g 60 分钟时的共聚焦激光扫描显微镜照片。
要点: 为了进一步探索 -NA 引入对光催化性能的影响,研究了三种 Ti-MOFs 样品对大肠杆菌和金黄色葡萄球菌光催化灭活的作用。与对照样品相比, NA/NH 2 -MIL-125 Ti )对革兰氏阴性和革兰氏阳性菌株均表现出最高的抗菌性能,尤其是在 60 min 中杀死的大肠杆菌在 99.999% 以上。采用共聚焦激光扫描显微镜( CLSM )法进一步测定了细菌细胞的整体活力, 60min 后几乎所有细菌的细胞膜被破坏,染色后发出红色荧光。

 
机理 1 .   NA/NH 2 -MIL-125(Ti) 光催化的可能作用机制。

论文小结

1 、通过将 NH 2 -MIL-125(Ti) 中的 -NH 2 基团分子与 -NA 色团接枝,得到了 NA/NH 2 -MIL-125(Ti) 同质结。引入 -NA 色基不仅明显提高了光催化剂的光捕获率,而且改善了光诱导电荷的分离和活性物种的生成。
2 、比例优化的同质结显示了最明显的光电流。对于白光下的 Cr(VI) 还原, NA/NH 2 -MIL-125(Ti) k Cr(VI) NH 2 -MIL-125(Ti) 高约 1.5 倍。此外,合成的样品在循环操作中表现出良好的可重复使用性。
3 、此外, NA/NH 2 -MIL-125(Ti) 60 分钟的光照下显示出非常强的抗菌活性,达到 99.999% 。结合淬灭剂实验和多种表征,推测主要的反应性物种是 1 O 2
4 、总之,本研究报告了一种简单的方法来构建稳定的 MOFs 光催化剂,并为多种应用增强了活性。

原文链接

https://doi.org/10.1016/j.cej.2022.139417

作者简介

向上滑动阅览

第一作者: 傅炀杰 ,浙江工商大学环境科学与工程学院研究生。主要研究方向为环境光催化,在Chemical Engineering Journal、Journal of Alloy Compounds等期刊发表论文8篇,曾获研究生国家奖学金、金家麟奖学金,省级优秀毕业生、校优秀党员、优秀研究生干部等荣誉,在全国挑战杯黑科技专项比赛、全国大学生节能减排社会实践与科技竞赛、“杰瑞杯”第八届中国研究生能源装备创新设计大赛中获三等奖2项、二等奖1项。

通讯作者: 王齐 ,女, 教授,博导。浙江省杰出青年基金获得者、浙江省“ 151 人才”第二层次培养人员、浙江省高校拔尖人才,浙江省高校“双带头人”教师党支部书记工作室建设点负责人。 2004 年本科毕业于武汉大学, 2009 年博士毕业于中国科学院化学研究所。曾在美国佐治亚理工学院、南佛罗里达大学访学。主要研究领域包括光催化、水污染控制、环境功能材料等,主持国家自然科学基金 4 项、省部级项目 3 项,研究成果获 Nature China 的  Highlight ,被国家自然基金委“基金要闻”专栏报道。在 Angew. Chem. Int. Ed.Appl. Catal. B: Environ.SCI 一区 /TOP 期刊上发表论文 50 余篇, 5 篇入选 ESI1% 高被引论文。近年指导国家级大学生创新项目 7 项、省新苗人才计划 7 项、省教育厅一般科研项目 3 项,指导的学生在挑战杯、大学生节能减排大赛等竞赛获省级及以上奖励 20 余项。

相关进展

黑龙江大学邢子鹏教授团队 Small:具有宽光谱响应和增强光热光催化性能的空心纳米盒Cu2-xS@ZnIn2S4核壳S型异质结

浙大徐杨教授、高超教授等团队《Nat. Electron.》:石墨烯/硅室温宽光谱光电探测器

电子科大王军教授、南京大学何亮教授《ACS Nano》: 拓扑绝缘体Bi2Te3异质结可见-中红外宽光谱探测器

化学与材料科学原创文章。欢迎个人转发和分享,刊物或媒体如需转载,请联系邮箱:chen@chemshow.cn

扫二维码|关注我们

微信号 : Chem-MSE

诚邀投稿

欢迎专家学者提供化学化工、材料科学与工程产学研方面的稿件至chen@chemshow.cn,并请注明详细联系信息。化学与材料科学®会及时选用推送。

版权:如无特殊注明,文章转载自网络,侵权请联系cnmhg168#163.com删除!文件均为网友上传,仅供研究和学习使用,务必24小时内删除。
相关推荐