推荐 | 重大活动期间加油站安保应急措施
推荐 | 重大活动期间加油站安保应急措施
ljc271028
加油站管理不是一门学问而是一份辛苦。事实上,每个人不是从别人那里学到了什么,而是在别人的帮助下自己发现了什么。
1
编制目的
为了在重大社会活动期间有效防范和应对可能在加油站出现的安保事件和其他事故,做好防范和应急工作,最大限度地减少对员工安全和油站正常业务工作的影响,特编制本应急措施。此预案是公司重大节日应急预案的系列预案之一。
2
适用范围和时间
有效期为2022年10月1日至10月30日,在此期间适用于公司所属各加油站。
3
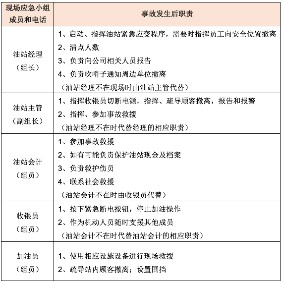
加油站应急小组成员和职责
4
安保特别规定
1) 禁止来访人员私自进入加油站,发现可疑人员及时报告油站经理,必要时立即报警。
2) 加油站维修时,施工区域应与油站运营区域采取必要的隔离措施,禁止动火作业。
3) 严格禁止为油桶等临时容器加油,严格禁止燃油暴露于站内任何位置(卸油操作除外)。
4) 油罐卸油口、油样箱、配电室、配电箱、发电机房等设施必须上锁,并由专人保管。
5) 严格执行现金管理制度和夜巡检查制度。
6) 本措施执行期间,加油站经理每日必须抽查前一日下班期间的录像片段,并填写《监控录像HSEQ问题通告》,发现可疑情况立即报告,并复制录像。
7) 禁止非加油车辆或已经加完油的车辆在油站长时间滞留或过夜,如司机拒绝挪车,应对该车进行拍照,并报告当地公安机关。
8) 如有针对加油站及周边目标的爆炸恐吓电话时,做相应记录并立即报告区域经理直至总经理。
9) 当地和外地员工必须随身携带当地政府所要求的身份证件。
10) 发现有媒体采访并对公司有负面报道的迹象时,立即报告区域经理直至总经理。
11) 便利店销售食品引发了个人或群体的食物中毒事件时,立即报告区域经理直至总经理。
12) 加油站油品出现质量投诉时,严格执行《油品投诉处理程序》。
13) 加油站发生事故时,严格按照《加油站事故应急救援预案》的有关程序进行报告和救援。
5
群体性事件应急措施
5.1群体性事件分类
■ 因油品质量问题投诉而导致的群体性围堵事件
■ 便利店食品问题投诉而导致的群体性围堵事件
■ 人数较多的非法聚会、游行、示威,冲击加油站引发的群体性围堵事件
■ 各类恐怖分子破坏加油站设施,闹事引发的群体性围堵事件。
5.2群体性事件应急措施
■ 处理发生在油站范围内的群体性围堵事件时,都应本着沉着冷静、和平协商的原则解决;
■ 禁止使用暴力手段解决问题,避免将自己卷入打斗中;
■ 群体性围堵事件发生时,应在第一时间打电话报告区域经理直至总经理,经总经理授权,向当地公安部门报警、求助;
■ 公司层面对群体性围堵事件进行处理时,应尽快将闹事人群带离油站,避免影响油站正常营业,并应尽量将闹事群体拆分小块,分批进行调解,优先与群体代表或群体所在公司代表进行协商处理;
■ 公司应急小组成员在总经理指挥下,根据各自职责介入群体性围堵事件调查处理并与相关外部责任人进行联系沟通;
■ 如发生油品质量投诉时,须参照《油品质量投诉应急处理流程》执行;
■ 如有媒体介入群体性围堵事件时,须参照《加油站事故应急救援预案》—“媒体与公共关系”执行。
6
遭遇恐怖分子劫持的应急措施
■ 一旦发生此类情况,首先不要怀疑恐怖分子枪支或炸药的真实性;
■ 恐怖分子视线范围内所有人员放弃无谓抵抗,按照其要求去做,并且避免和其目光正面接触。此时切忌有过快、过大的肢体动作或刺激性语言而使歹徒被激怒,诱发其实施过激行为;
■ 如有可能,室内员工可以在歹徒不知情的情况下,悄悄按下报警按钮或拨打110报警;
■ 恐怖分子视线之外的员工发现情况后,在保障自身安全的前提下,迅速离开站区,马上拨打110报警,并上报区域经理直至总经理;
■ 站内被劫持员工,在警方发起突击解救的瞬间,尽可能趴在地上,不要四处乱跑,以免遭到伤害,在警方的掩护下,离开现场。
7
炸弹威胁应急措施
■ 条件许可时,立即打电话报警,或请其他员工使用另外一部电话或手机报警;
■ 遵从警方的指令和要求;
■ 如果需要撤离现场,必须通知所有顾客和其他员工撤离;封锁油站的入口处,并到集合地点集中;
■ 警方到场后,与警方合作;
■ 如果已经将现场封锁起来,须待警方到场后方可进入现场;
■ 立即报告区域经理直至总经理;
■ 填写《事故报告》。
8
发现疑似爆炸物的应急措施
发现疑似爆炸物的应急措施
■ 员工在工作中应尽最大可能留心每一名顾客来去所携带的物品是否异常,及时提醒顾客取走遗忘在加油站的物品;
■ 一旦发现无主物品,尤其是外形看似箱包、文件包、鞋盒、金属盒、收音机、形状较大的手机、手电筒等物品,千万不要轻易触碰。在询问周围人员再次确认无人认领时,立刻拨打110报警,并上报区域经理直至总经理;同时,停止营业、断电、封闭疑似爆炸物品所在区域,用隔离锥封闭站区出入口;
■ 在此期间,油站经理要注意不要引起顾客过分的惊慌,可以“电脑或机械故障”等理由暂停服务,尽快为顾客结账并劝说顾客离开站区;
■ 之后,工作人员迅速撤离站区,到达安全距离后,油站负责人清点人数,观察油站情况,等待警方到来处理。
9
加油站安保应急演练
加油站安保应急演练
油站根据以上保安应急措施制定各自的“演练方案”,演练内容至少包括:
■ 群体性事件应急措施
■ 遭遇恐怖分子劫持的应急措施
■ 炸弹威胁应急措施
■ 发现疑似爆炸物的应急措施
2022年10月1日至10月10日,所属油站根据方案进行一次演练,并作“演练评价报告”
10
更多加油站实用安全管理工具
点击“ 阅读原文 ” ,查看以上内容
↓↓↓
-
2023年血糖新标准公布,不是3.9-6.1,快来看看你的血糖正常吗? 2023-02-07
-
2023年各省最新电价一览!8省中午执行谷段电价! 2023-01-03
-
GB 55009-2021《燃气工程项目规范》(含条文说明),2022年1月1日起实施 2021-11-07
-
PPT导出高分辨率图片的四种方法 2022-09-22
-
2023年最新!国家电网27家省级电力公司负责人大盘点 2023-03-14
-
全国消防救援总队主官及简历(2023.2) 2023-02-10
-
盘点 l 中国石油大庆油田现任领导班子 2023-02-28
-
我们的前辈!历届全国工程勘察设计大师完整名单! 2022-11-18
-
关于某送变电公司“4·22”人身死亡事故的快报 2022-04-26
