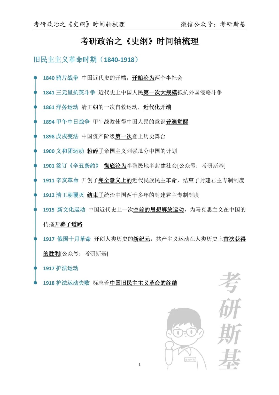
考研政治|史纲时间轴
时间:2022-09-28
来源:
浏览:
考研政治|史纲时间轴
考研斯基
考研斯基师兄
发表于
考研斯基师兄
xyrjck
带你考研上路!
收录于合集
#考研笔记资料
183个
hello,我是考研斯基
为你节省时间,提高考研效率
今天给大家分享的干货内容是
考研政治|史纲时间轴
(文末PDF自取)
本次资料由 考研斯基 整理分享
禁止去除水印,转载注明来源
话不多说,直接上干货
上面不是完整的资料
完整的资料,我弄成PDF版了
方便大家打印使用
本文PDF获取方式
点 “赞+赏” ,然后公众号发送:
史纲时间轴
希望能够帮助到你,一起加油!冲冲冲!
免费分享
点个“赞+赏”,鼓励鼓励我吧
上一条:3校预报名不合格名单,公布了!
版权:如无特殊注明,文章转载自网络,侵权请联系cnmhg168#163.com删除!文件均为网友上传,仅供研究和学习使用,务必24小时内删除。
相关推荐
热门信息
-
2023年血糖新标准公布,不是3.9-6.1,快来看看你的血糖正常吗? 2023-02-07
-
2023年各省最新电价一览!8省中午执行谷段电价! 2023-01-03
-
GB 55009-2021《燃气工程项目规范》(含条文说明),2022年1月1日起实施 2021-11-07
-
PPT导出高分辨率图片的四种方法 2022-09-22
-
2023年最新!国家电网27家省级电力公司负责人大盘点 2023-03-14
-
全国消防救援总队主官及简历(2023.2) 2023-02-10
-
盘点 l 中国石油大庆油田现任领导班子 2023-02-28
-
我们的前辈!历届全国工程勘察设计大师完整名单! 2022-11-18
-
关于某送变电公司“4·22”人身死亡事故的快报 2022-04-26
