给水排水 |首创经验:水环境项目治理长效保持的挑战与实践
给水排水 |首创经验:水环境项目治理长效保持的挑战与实践
wwe1964
《给水排水》杂志创刊于1964年,是国内水行业创刊早、发行量大、涵盖内容广的全国中文核心期刊。
申若竹
首创环保集团智慧环保事业部 技术总监
本文根据申若竹总监在“2022城市水环境大会”上题为“水环境项目治理长效保持的挑战与实践”报告整理而成,未经本人审阅。
今天跟大家汇报的题目是:水环境项目治理长效保持的挑战与实践,也是首创环环保集团这几年在水环境领域开展的重要工作。
报告分为三个部分:
水环境项目治理现状
水环境项目运营难点与痛点
水环境项目长效保持探索与实践
1
水环境项目治理现状
1.1 “十三五”政策背景
从党的十八大以来,生态文明建设就站到了历史舞台,从早年的海绵城市建设到黑臭水体治理,到管网提质增效,政策频繁出台。与此同时,政府的职能也在转变,早年间生态治理的主体是政府,大概从2014年开始,PPP项目兴起之后,企业作为治理主体业参与到了行业中来,建设单位、设计院、施工单位都在水环境行业领域内大展拳脚。
1.2 “十三五”建设成效
“十 三五”期间的治理成效 表明管网建成区的密度越来越大,污水处理的效率越 来越高,排放标准也越来越高。 与此同时 ,水环境质量 持续好转,黑臭水体基本 已经消除。 整个“十三五”期间水环境治理的成效非常显著,到“十四五”期间,增量时代已经过去了,存量时代就来临了,水环境质量长效保持成为新命题。
1.3 首创环保集团水环境项目
首创环保集团2015年开始进军水环境治理领域,目前已经有27个项目了,其中22个是PPP项目,5个是EPCO项目。5个EPCO黑臭水体治理项目全在广东省中山市。项目的总规模大概是在500亿元左右,这里面涉及到的资产类型非常丰富,有传统的污水厂、供水厂、调蓄池、泵站、海绵设施等。
1.4 首创环保集团水环境项目建设成效
我们参与了很多国家海绵城市建设的试点,国家黑臭水体治理的示范城市。比如固原,我们给固原整个城区做了更新改造,城区内所有的绿色生态设施基本上都是出自首创。早上专家说他们在六盘水做水环境治理,周边的房价都涨起来了,固原也是一样。我们还参与过福州的项目,相信大家多多少少都有了解,福州这个项目难度非常大,当时国内7个顶尖的公司都参与了治理,首创拿到的是其中最难的一个包。这个项目确实非常难,基本上是百日攻坚,330、630、930到1230,循环往复的攻坚,当然,现在也取得了很好的成效。淮安,是国家黑臭水体治理示范城市,也是周总理的故乡。总体来说,建设成效都非常好。
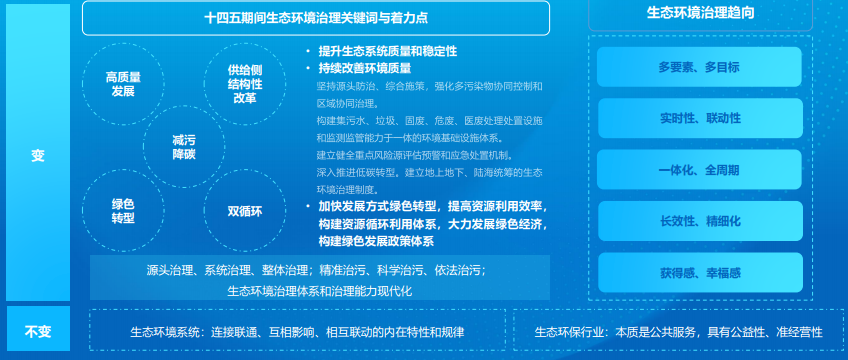
1.5 “十四五”水环境治理趋势
到“十四五”期间,频繁发出的政策也给出了一个信号:生态环境的治理要向着多要素、多目标的协同治理,实时性、联动性的快速响应,一体化、全周期的系统服务,专业化、精细化的长效运行转变,对治理效果和效率的可测、可知、可感有了进一步的要求,其实难度是更加大了。
1.6 水环境业务总体目标
水环境业务总体目标,一言以蔽之,就是区域环境效益的提升,不管是流域级、城市级、县域级还是村镇级,每一个级别都有对应的生态环境指标,但是总体目标是区域环境效益的提升。
1.7 水环境业务总体目标实现路径
水环境业务总体目标实施路径,“十三五”期间,基本上是PPP项目,业务模式主要是“投-技-建-运”,跟着国家政策的转向,我们对于水环境治理工作,不能只靠干一个个的项目,需要有更多的区域化思维,所以我们预判了在“十四五”期间,基本上是要朝着“测-管-治-保”方向努力。
2
水环境项目运营难点与痛点
2.1 水环境项目特点
水环境项目的特点是范围广、资产多、类型复杂。这里面这些资产的绩效产出是一致的,边界是不可分割的,项目关联度非常强,这也是整个水环境项目的特点。
2.2 水环境项目资产
水环境项目的资产有哪些,我们大概做了梳理,有传统的灰色设施,包括污水厂、调蓄池、泵站、供水厂以及河道、公园、湿地等这些绿色设施。与此同时,还有具有各类功能的设备。
首创环保集团在水环境治理领域的业务场景是非常全的,基本上能覆盖掉业内所有的项目类型。我们大概梳理了一下环保集团的水环境项目,涉及937类资产,其中17种设施中类,369种设施小类;17种设备大类、568种设备小类。这也证明了我们水环境综合治理的领域是多学科、多业态的交叉领域。
2.3 水环境项目运营的痛点与需求
运营利润低下导致运营期资源不足。 由于行业对环境效益的经济价值难以量化评估、缺少共识,发挥环境效益最重要的运营阶段价值被低估;同时,由于行业发展所处的初期阶段技术管理水平差距小、劳动密集企业竞争压力大、利润空间小。在这样的情况下,我们需要降低运营成本。
运营业务需求与运营资源投入存在显著的差距。 生态环境综合性强、治理难度高,运营期对项目技术、管理水平有较高要求,但运营期资源不足导致人才培养和能力建设的发展长期滞后,与生态环境治理的需求形成了显著差距。
不受控因素多,运营风险提高。 首创是做污水和供水起家的,那时候的边界很清晰,厂子内、围墙内的这些事就是我们自家的事,围墙外的我们一概不管。但生态环境类项目系统复杂界面不清,易受外部因素影响,企业既难以溯源、更难以从责任方获得补偿,导致生态环境类项目资金回收和运营风险提升。
前期遗留的隐患产生额外的资源浪费。 “十三五”期间,国家砸了万亿级的水环境项目,大部分企业都是“大干快上”,对这个系统没有很明确的认知。所以在前期的建设期,我们也有一些设计不合理的地方,遗留到运营期可能就是一些隐患。重投重建、轻技轻运的业务现状和行业发展初期技术的不成熟导致运营期存在大量设计和建设阶段留下的缺陷和隐患,增加了不必要的资源浪费。
运营基础薄弱,效率和质量比较低下。 行业不成熟、资源不足、能力滞后造成现阶段生态环境类项目运营业务基础薄弱,具体表现为运营标准不明确、资产底数不清晰、运营管理手段粗放等系列问题,进而降低了运营效率和质量。
所以我们的策略就是五条:降低成本、提升能力、控制风险、定位隐患、夯实基础,需要建立技术或管理的相对优势以提升利润空间。
2.4 水环境项目典型运营场景
资产摸排 。发挥环境的长效价值,其实就是管好家里的这些资产。水环境项目,资产多且布局分散,但资产间关联度强且绩效产出一致,易造成底数不清或拓扑关系不明。很多时候项目建完了,一两年内,还清楚资产在哪里,三到五年之后可能就找不着了。对于资产的管理,相对好一些的,公司可能会建设一些台账,其实就是财务管理的层面。很多资产没有一个很好的展示方式或者是记录方式。同时,对于资产的状态,缺乏有效的评估方式,对整体系统是否造成影响难以确定。
运维作业。 运营标准缺失、运营体系尚不健全、受管理和信息传递工具限制,敏捷精细的运营目标缺乏实现抓手、运营质量和效率低。大部分的运营标准,是一本纸质的手册,或者电子文档。操作人员有没有按照标准去开展作业,其实大家是不得而知的。近年来,有限空间作业发生事故的概率比较高,有些时候就是因为作业人员没有按照要求的操作规程去作业,导致这些事故发生。作业的记录也很简单粗暴,基本上就是在纸质单据上进行简单记录,分析也是靠人工做一些简单的分析。
运维调度。 因为水环境是一个综合的水系统,设施设备之间的调度是至关重要的,但是现在调度还是严重依赖运维人员的经验,缺乏科学有效的决策依据,经验也难以复制推广。很多时候汛期暴雨要来了,抽排车就到常发生内涝的地方去蹲点,或者是很单一固化的调度方案。
指标监测。 监测指标可以反映环境的运行效果。但是现在的一些分析手段是非常受限的,我们也很难理清楚各种因素的关联关系,导致风险不可控。很多时候的溯源工作开展方式也比较原始,工作人员去现场采样,拿回来检测。这一类监控手段,对于我们要精细化、高效化的开展运营,也是有一定的影响的。
2.5 水环境项目信息化现状
其实所有的PPP项目基本上都有一个智慧水务子项目,我们调研梳理了大概50个智慧水务的项目情况,可以看到,在水环境领域,共性功能比较多,个性功能比较少。但是早期PPP项目的建设期也就两三年,所以大家对于将来怎么运营,梳理不够,调研不充分,导致系统规划可能有偏差。不同项目能力不均衡,“不够用”和“不太用”现象突出,各项目系统架构不一,大型水务环保企业难以实现集团化管理。
2.6 水环境项目信息化问题
整个水环境项目信息化的问题也比较多,存在软件开发和业务脱节的现象。也是因为行业刚起步,很多基础要素、标准都没有,各方面的因素导致现在信息化的平台不是特别好用。与此同时,传统的运营管理业务模式在一定的程度上也制约了我们信息化的建设。
3
水环境项目长效保持探索与实践
3.1 WEAM管理
2019年首创环保首次提出WEAM理念,对水环境项目范围内具有控源截污、排水防涝、废水处理、水系连通、水质改善、生态修复、景观提升、监测预警等功能的各类设施、设备及生态系统进行协同管理,联合调度,以实现快速响应、精益运营,创造水环境项目生态环境长效价值。我们提出WEAM的理念是当时受到传统设备资产管理EAM的启发。
3.2 WEAM开展思路
基于整个理念,梳理了水环境项目运营的业务体系以及各个环节的关键要素。
在开展WEAM建设的过程中,不只有业务流程,还有数据流程。其实就是基于业务场景来梳理业务逻辑,基于信息化的特点来重构业务场景,把传统人驱动的业务管理转向数据驱动的管理。开展的思路是一边干业务,一边干信息化,系统的梳理各种业务,重构业务流程,来实现业务整合。与此同时,要定义数据标准和进行数据管理。
3.3 WEAM四大核心业务体系
-
水环境资产管理体系:全品类资产图谱
17项设施大类、17项设备大类、387项设施小类、547项设备小类;
-
运营管理技术标准体系:精细运营的基石
17种水环境运营管理业务条线、100+个标准化作业场景及基本单元;
-
水环境监测分析技术体系:运营效果测感知
108项水质指标、16项流量/流速/液位指标、25项泥质指标、10项气体指标、15项设备运行指标;
-
多目标调度体系:让决策精准高效
需求调研,能力解析,提出目标、制定多目标协同准则、确立多目标函数与约束条件、构建多目标函数与约束条件、构建多目标耦合模型、形成联合调度决策,制定调度方案。
3.4 水环境资产管理体系:数据标准与资产图谱
我们构建了覆盖资产全类别的由宏观到微观逐层下钻的数据标准体系,建立了多源异构数据清洗治理技术规范,实现了数出同源、数用同标,形成了千万级数据量的资产全息图谱。
3.5 水环境资产管理体系:状态诊断与风险评估
基于收集的资产信息开展资产的状态诊断和风险评估,以及全生命周期的成本分析。基于这三方面的评估,来识别城市水环境的关键资产、关键设施。这里面管网的、河道的、泵站的调蓄池,以及设备的标准,都已经出来了,以后每年会以一个系列团体标准的形式在中国水协推广,今年即将发布两本标准,也是希望能得到各位同仁的意见和建议。毕竟资产风险评估在国内刚起步,将来它的效果还是需要有一个持久的反馈。
水环境资产管理体系--宿迁应用案例
3.6 WEAM-PANTA资产管理系统
构建精简高效的业务流,实现数据高效采集(效率提升2-9倍);研发多坐标系数据转换融合技术,实现集团全域资产一张图展示;运用矢量切片技术,实现海量动态数据实时可交互呈现。
制定精简高效的资产盘点工作流和PANTA软件操作流,实现了资产数据高效采集。传统的管网探测盘点, 10公里的工作量大概需要53人天来完成。按照重构的流程和工具,能缩短在大概29天内完成。
WEAM-PANTA资产管理系统应用成效
3.7 水环境运营技术体系
针对运营的经验少流动、易流失,运营标准不统一、难统计、难管理,运营理念惯传统、难转变和缺抓手,把整个运营场景做了重构梳理。从具象到抽象,再到具象,大概分为五个步骤,构建以资产管理为基础、基于智慧运营理念的结构化、模块化、标准化的运维作业管理体系。
建设思路
为什么要做解构?因为信息化是一个高度精确、高度结构化的业态,和传统的干到哪儿算哪还是有很大的区别,需要做比较精细化的解构,对每一个过程的流程、标准、数据都要做定义。
业务流程解构与重塑
3.8 水环境运营技术标准体系
首先梳理作业场景,然后梳理技术规范,基于技术规范来制定标准流程,制定相应的表单工具和数据标准,以及运营消耗的定额。
在平台里进行资产评估,进行不同的标准配置,然后派发任务,执行任务,同时记录数据,最后做统计分析,这也是宿迁的案例。
WEAM-运维管理系统
水环境运营技术标准体系--宿迁应用案例
3.9 水环境监测分析技术体系
结合水环境项目运营管理需求,从实际业务场景出发,形成涵盖感知体系、指标体系、质量体系、分析标准等的17个业态、多指标、多分析主题监测分析体系。
3.10 WEAM-SENSIR思源 智慧监测中心
以水环境监测技术体系为业务支撑,基于物联网空天地一体化感知传输网络,全面汇聚水质、水文、气象等水环境监测数据信息和设备运行信息,建成了集数据采集、展示、预警、分析于一体的水环境在线监测系统,通过各种各样的监测分析来达到监管的效果。
水环境监测分析技术体系—宿迁应用案例
3.11 水环境多目标联合调度体系
水环境必须要对这些设施设备联合调度才能达到环境效益,基于各种各样的目标和监测数据,通过模型模拟大脑,得出各种各样不同的模拟调度库,来指导应急预案和日常的运维。
这是基于宿迁项目开展的模拟工作,通过子汇水区和模型来构建管网模型,以及耦合模型,得出内涝风险和河道水质总体的调度方案。
水环境智慧调度模拟—宿迁应用案例
3.12 WEAM核心价值
希望通过这个理念、这个体系以及信息化的工具来实现我们的业务规范,挖掘数据价值,实现水环境项目内资产的联合调度和绩效监控,提升效率,优化成本,实现资产增值和价值可视。
WEAM不只是一个信息化平台,是具有高附加值的综合解决方案,是梳理运营管理业务,建立数据标准及管理体系标准的过程,是运营业务的数字化改革,也是绿水青山中国梦的支撑,是首创集团现在践行的一项重大工作。希望将来能跟同行的各位专家、有志之士一起交流,真正实现水环境生态环境效应,谢谢大家!
近期热文(点击标题跳转阅读)
给水排水 |王家卓:排水体制选择顺口溜
给水排水 |住建部等3部门:加强城市供水安全保障工作
给水排水 |住建部通知:9月15日后,全面停止在新开工项目中使用这些施工工艺、设备和材料…
给水排水 |《城镇排水管道混接调查及治理技术规程》解析
给水排水 |住建部发布4本强制性工程规范,2023年3月1日起实施
给水排水 |中国这十年--海绵城市 【完整版】
给水排水 |广州经验:地下污水处理厂的营运管理
给水排水 |2022软科中国最好学科排名——环境科学与工程
给水排水 |给水厂超滤膜清洗难?手把手教程来了!
《给水排水》近期活动
《给水排水》商店入口
给水排水云学堂
免责声明:微信部分文章及图片系网络转载,仅供分享不作商业用途,版权归原作者和原出处所有。部分文章及图片因转载众多,无法确认原作者及出处的,仅标明转载来源,如原版权所有者不同意转载的,请及时联系我们(010-88375433),我们会立即删除,谢谢!
-
2023年血糖新标准公布,不是3.9-6.1,快来看看你的血糖正常吗? 2023-02-07
-
2023年各省最新电价一览!8省中午执行谷段电价! 2023-01-03
-
GB 55009-2021《燃气工程项目规范》(含条文说明),2022年1月1日起实施 2021-11-07
-
PPT导出高分辨率图片的四种方法 2022-09-22
-
2023年最新!国家电网27家省级电力公司负责人大盘点 2023-03-14
-
全国消防救援总队主官及简历(2023.2) 2023-02-10
-
盘点 l 中国石油大庆油田现任领导班子 2023-02-28
-
我们的前辈!历届全国工程勘察设计大师完整名单! 2022-11-18
-
关于某送变电公司“4·22”人身死亡事故的快报 2022-04-26
