地方 | 内蒙古批复实施7个风光制氢一体化示范项目,电解水制氢6.3万吨/年
地方 | 内蒙古批复实施7个风光制氢一体化示范项目,电解水制氢6.3万吨/年
gh_32c900105c44
中国产业发展促进会成立于2006年,是民政部审核批准的全国性联合组织。中国产业发展促进会氢能分会(简称“氢能促进会”),是由从事氢能产业与技术研究开发、生产制造、应用服务及其他相关机构自愿组成的非营利性社会团体。
9月28日,内蒙古自治区能源局发布《关于印发实施2022年度风光制氢一体化示范项目的通知》(简称《通知》)。
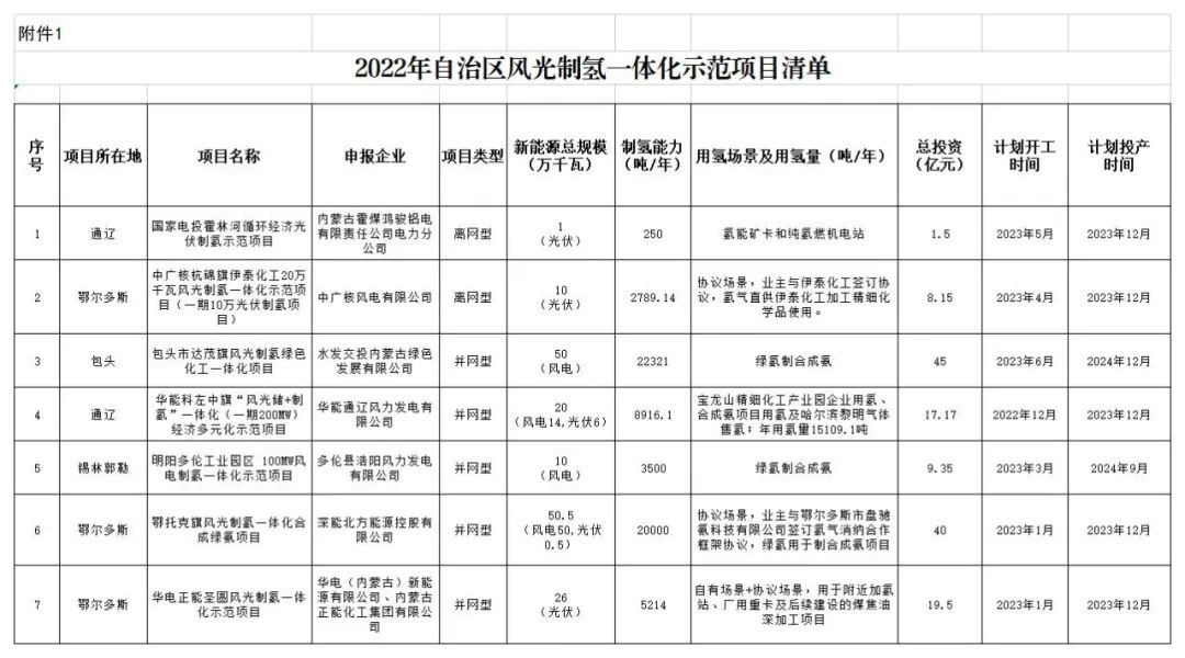
根据《通知》,从氢能需求、新能源规模配置、制氢方案、氢能利用等方面,内蒙古能源局组织评估并优选了 7个风光制氢一体化示范项目, 经自治区人民政府审定同意批复实施。其中鄂尔多斯市3个、通辽市2个、包头市1个、锡林郭勒盟1个, 建设新能源168万千瓦, 其中风电124万千瓦、光伏44万千瓦, 电解水制氢6.3万吨/年。 原则上示范项目应于 2023年6月底前开工建设, 项目应按建设时序建成投产。
全文如下:
包头市发展和改革委员会,通辽市、锡林郭勒盟、鄂尔多斯市能源局,国网内蒙古东部电力有限公司、内蒙古电力(集团)有限责任公司:
为深入贯彻习近平总书记关于内蒙古系列重要指示精神和《内蒙古自治区人民政府办公厅关于促进氢能产业高质量发展的意见》(内政办发〔2022〕15号)精神,有序推动全区风光制氢一体化示范项目建设,按照《内蒙古自治区风光制氢一体化示范项目实施细则(2022年版)》有关要求,我局组织评估并优选了7个风光制氢一体化示范项目(以下简称“示范项目”),经自治区人民政府审定同意批复实施。现将有关事宜通知如下。
一、示范项目
按照分类评估、客观评价、科学评估的原则,从氢能需求、新能源规模配置、制氢方案、氢能利用等方面,评估优选了示范项目7个(详见附件),其中鄂尔多斯市3个、通辽市2个、包头市1个、锡林郭勒盟1个,建设新能源168万千瓦,其中风电124万千瓦、光伏44万千瓦,电解水制氢6.3万吨/年。
二、项目要求
(一)请盟市能源主管部门尽快组织示范项目开发主体负责实施,单个示范项目须由同一投资主体建设。
(二)示范项目采用整体核准(备案)方式,由盟市能源主管部门负责根据自治区批复结果核准(备案),示范项目用氢部分有关手续办理由相关职能部门负责。请盟市相关部门依法依规及时为项目办理相关手续,保障项目顺利实施。项目核准(备案)后,10个工作日内报自治区能源局。
(三)示范项目中配建的风光项目属市场化并网项目,电网公司收购电量不超过项目新能源总发电量的20%。风光项目和制氢项目需同步投产,严禁只建设风光项目,制氢项目不投产。并网型示范项目未全部建成的,不得并网。并网型示范项目建设完成后,由盟市能源主管部门组织验收,验收通过后,电网企业予以并网。原则上示范项目应于2023年6月底前开工建设,项目应按建设时序建成投产,否则将视情况取消该项目示范资格。
(四)示范项目严格按照2022年度风光制氢一体化示范项目清单组织实施,投资主体不得擅自增加或变更建设内容,建设期内及正式投产后五年内,不得以出卖股权、资产租赁、分包、转包等任何方式实质性变更投资主体。项目开发主体无力实施的,应向盟市能源主管部门申请从示范项目中取消,相应建设规模予以清理废止。
(五)示范项目配套建设的新能源直接接入制氢变电站,接入线路由制氢企业投资建设。并网型示范项目应作为整体接入电网,与电网的联络线路原则上由电网企业出资建设,电网企业建设有困难或规划建设时序不匹配的,可先由制氢企业建设,在适当时机由电网企业依法依规收购。
(六)离网型示范项目不得接入公网,完全自我消纳自主调峰。
(七)示范项目实施严格执行国家生态环保、土地、林草、能耗等法律法规和政策要求。
(八)示范项目各环节要坚持科技创新,确保技术路线处于国内外先进水平,坚决避免采用低端、淘汰类技术产品,充分发挥产业带动效应。
三、其他要求
(一)加强组织领导。盟市能源主管部门要及时协调解决项目实施过程中遇到的问题,对影响示范项目推进的重大事项,及时向自治区能源局报告有关情况,确保示范项目顺利推进,发挥示范作用。
(二)加强事中事后监管。盟市能源主管部门要做好阶段性评估和全过程评估工作,每月20日前向自治区能源局报送示范项目进展情况。自治区能源局每月将对示范项目进行督促检查,并向自治区人民政府报告。对报送示范项目进展不及时、不准确或对示范项目监管不到位的,以及对建设进度缓慢、未按建设计划推进示范项目建设的盟市能源主管部门,将及时予以约谈、通报;对违反本通知要求的项目,将视情况取消该项目示范资格。
(三)加强安全管理。落实项目安全生产主体责任,盟市能源主管部门要加强对氢能安全的宣传工作,在氢能制、储、运、用等各环节严格执行有关安全法规、标准。
附件:2022年度自治区风光制氢一体化示范项目清单
2022年9月28日
来源:中国产业发展促进会氢能分会
推荐阅读
关注 | 我国氢能产业链初具雏形 未来将带动形成十万亿级新兴产业
地方 | 北京市经信局彭雪海:开展全场景示范应用、推动京津冀全产业链布局,建设具有国际影响力的氢能产业城市
关注 | 中国石化贾文利:打造“中国第一氢能公司”,大力发展绿氢炼化和氢能交通
视点 | 李献国院士:燃料电池汽车应用处商业化早期,基础材料、大规模自动化制造技术是技术重点
业务合作:15011161519(张先生)
入会申请:15510769481(张女士)
投稿咨询:syurei0502(朱女士)
-
2023年血糖新标准公布,不是3.9-6.1,快来看看你的血糖正常吗? 2023-02-07
-
2023年各省最新电价一览!8省中午执行谷段电价! 2023-01-03
-
GB 55009-2021《燃气工程项目规范》(含条文说明),2022年1月1日起实施 2021-11-07
-
PPT导出高分辨率图片的四种方法 2022-09-22
-
2023年最新!国家电网27家省级电力公司负责人大盘点 2023-03-14
-
全国消防救援总队主官及简历(2023.2) 2023-02-10
-
盘点 l 中国石油大庆油田现任领导班子 2023-02-28
-
我们的前辈!历届全国工程勘察设计大师完整名单! 2022-11-18
-
关于某送变电公司“4·22”人身死亡事故的快报 2022-04-26
