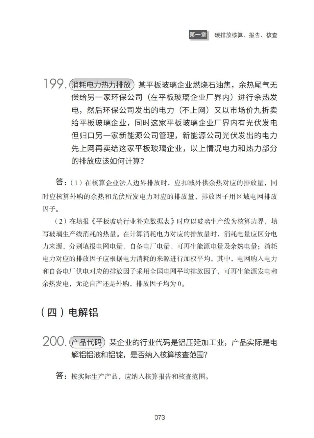
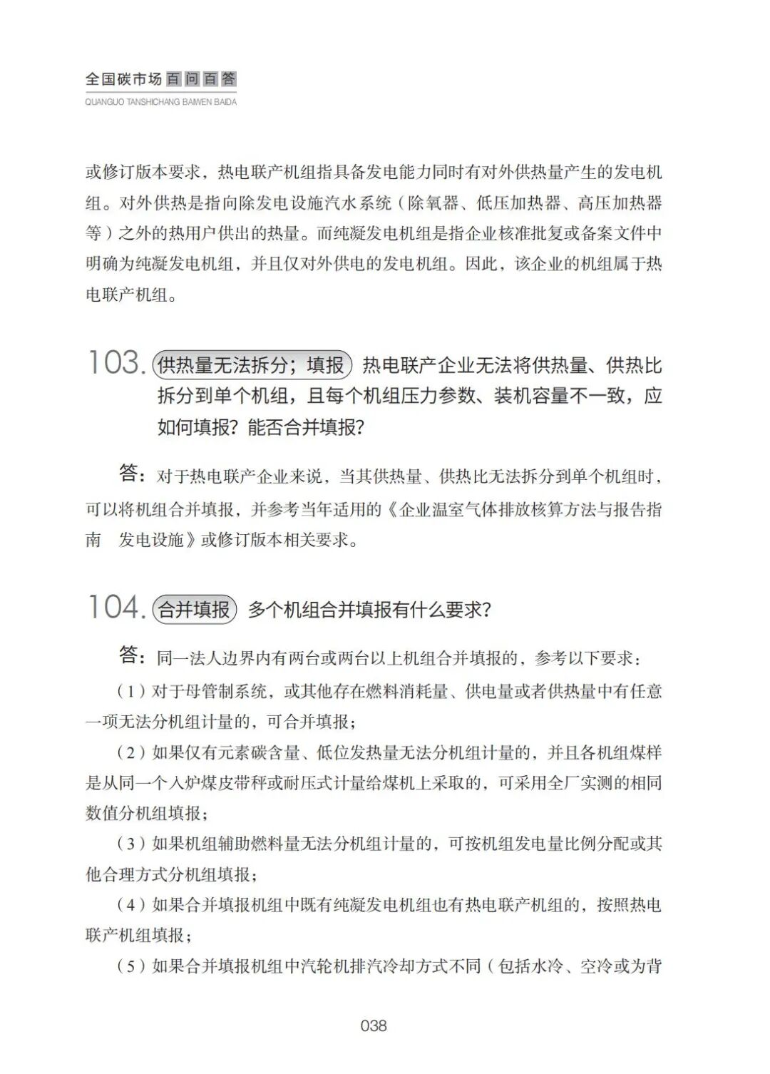
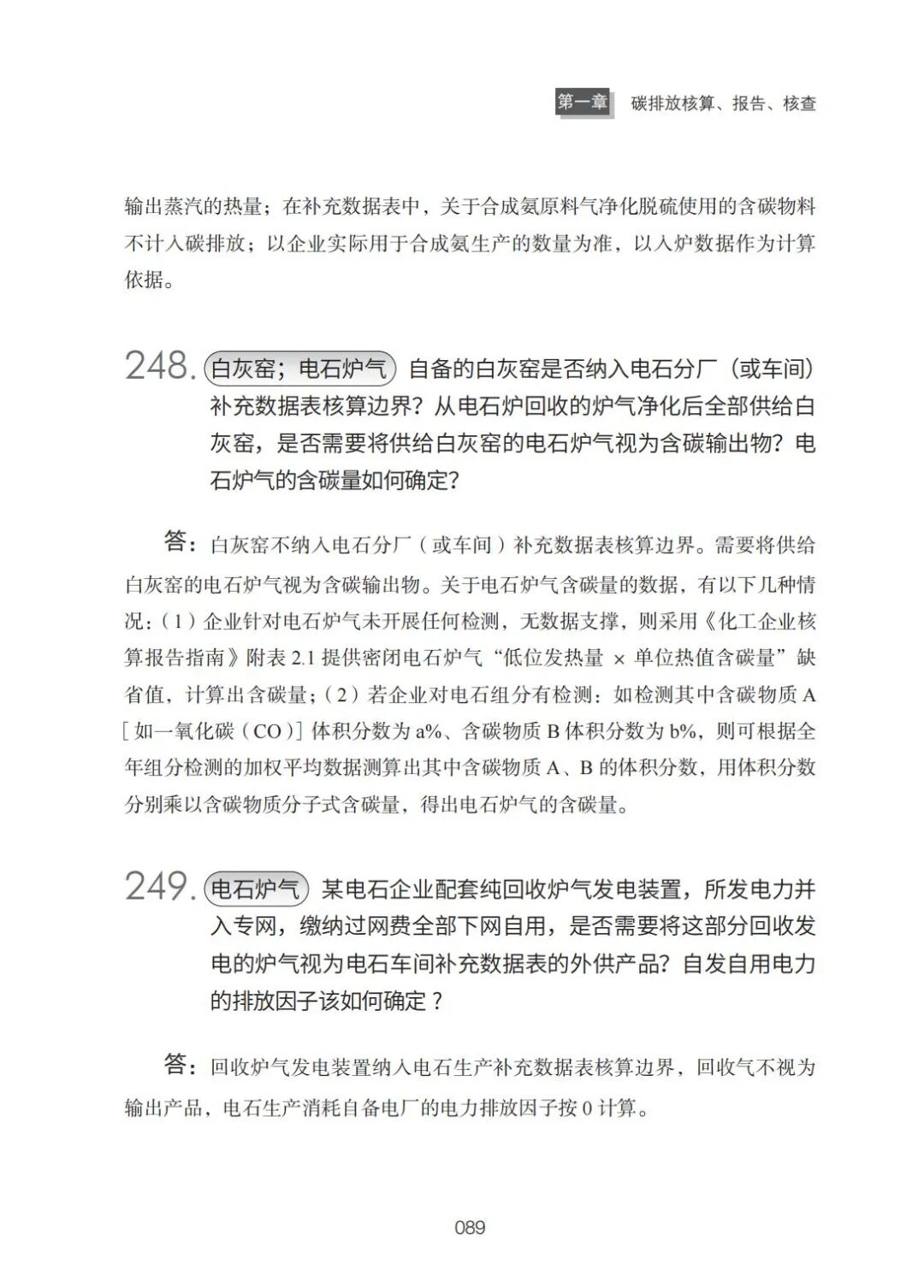
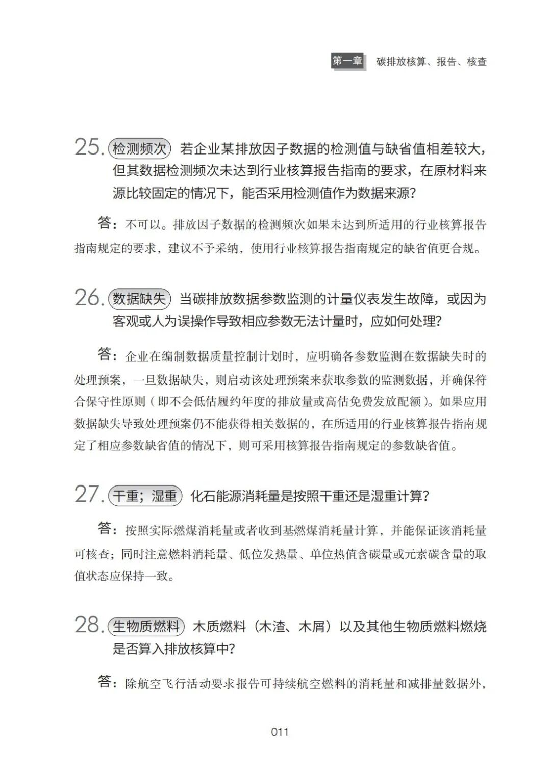
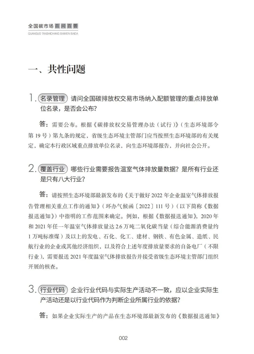
全国碳市场百问百答
时间:2022-10-04
来源:
浏览:
全国碳市场百问百答
VOCs前沿
发表于
VOCs前沿
VOCs99
VOCs减排 大气前沿©深耕大气污染防治领域内容。本号获中华环保联合会VOCs污染防治专业委员会(www.acef-vocs.com.cn)等权威机构的鼎力支持!【特此声明:本号发布的内容及观点不代表任何机构立场】
收录于合集
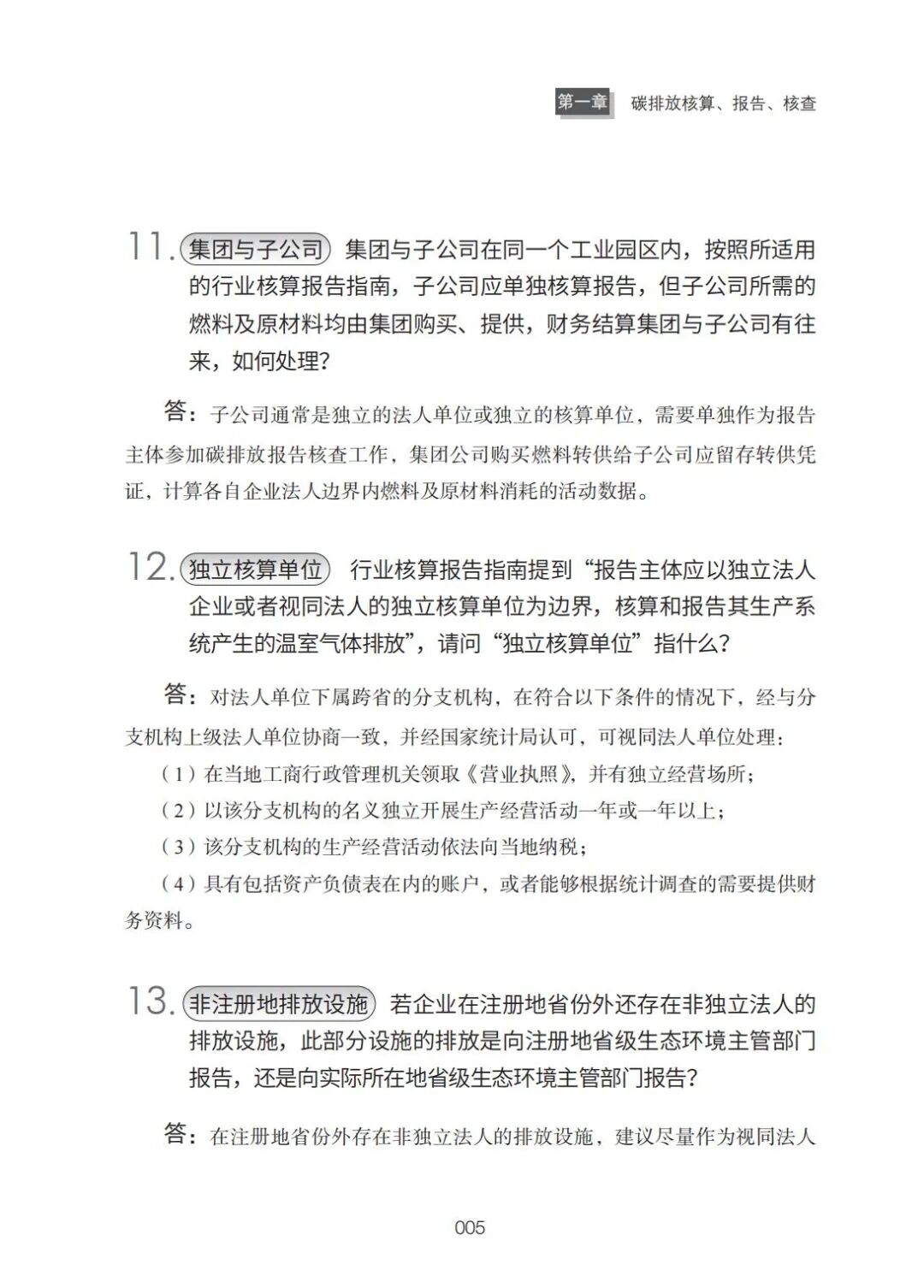
全国碳市场百问百答.pdf
全文共212页,详情点 “ 阅读全文 ”查阅
上一条:再招10000多人!
版权:如无特殊注明,文章转载自网络,侵权请联系cnmhg168#163.com删除!文件均为网友上传,仅供研究和学习使用,务必24小时内删除。
相关推荐
热门信息
-
2023年血糖新标准公布,不是3.9-6.1,快来看看你的血糖正常吗? 2023-02-07
-
2023年各省最新电价一览!8省中午执行谷段电价! 2023-01-03
-
GB 55009-2021《燃气工程项目规范》(含条文说明),2022年1月1日起实施 2021-11-07
-
PPT导出高分辨率图片的四种方法 2022-09-22
-
2023年最新!国家电网27家省级电力公司负责人大盘点 2023-03-14
-
全国消防救援总队主官及简历(2023.2) 2023-02-10
-
盘点 l 中国石油大庆油田现任领导班子 2023-02-28
-
我们的前辈!历届全国工程勘察设计大师完整名单! 2022-11-18
-
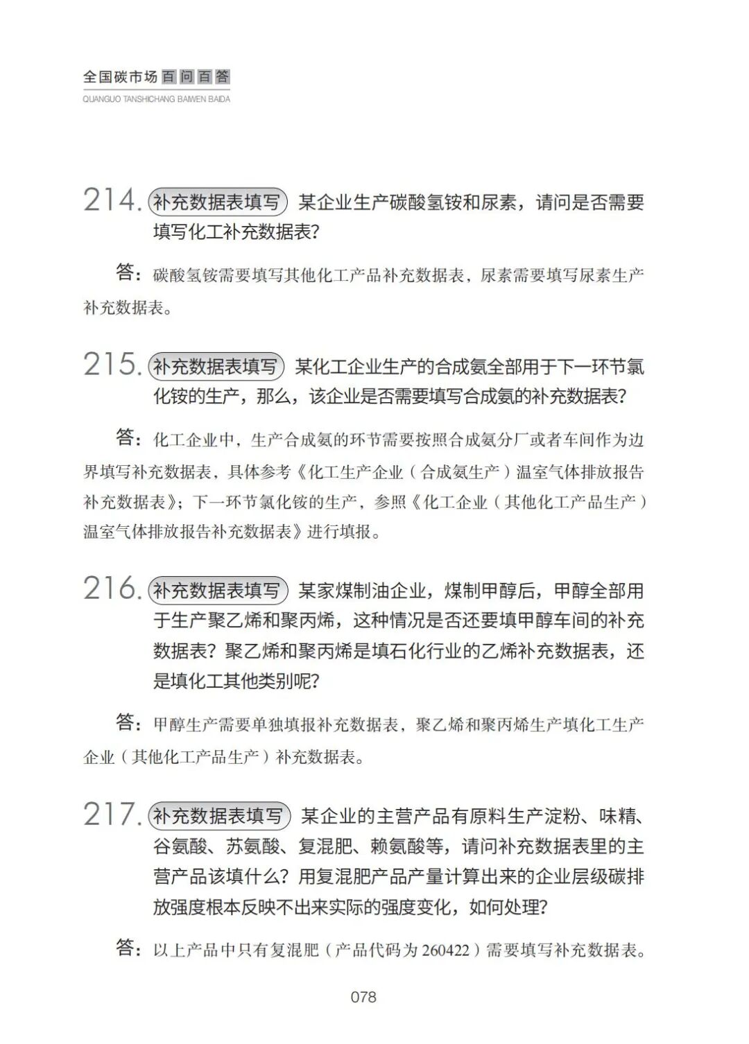
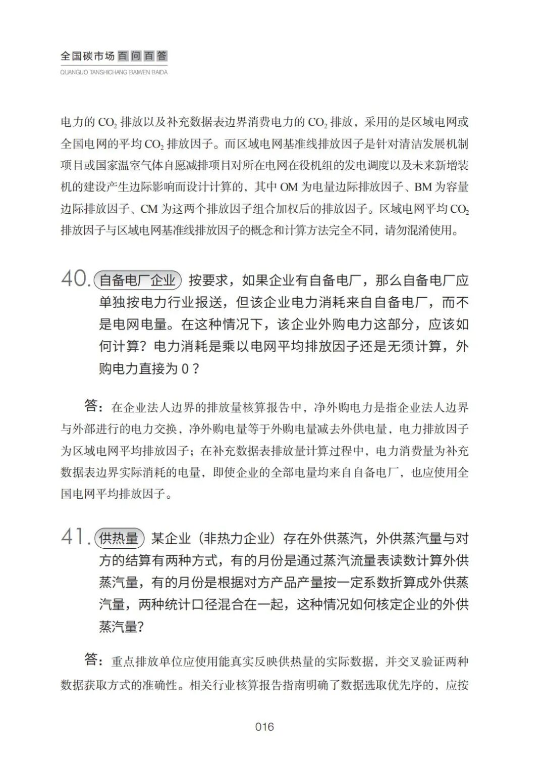
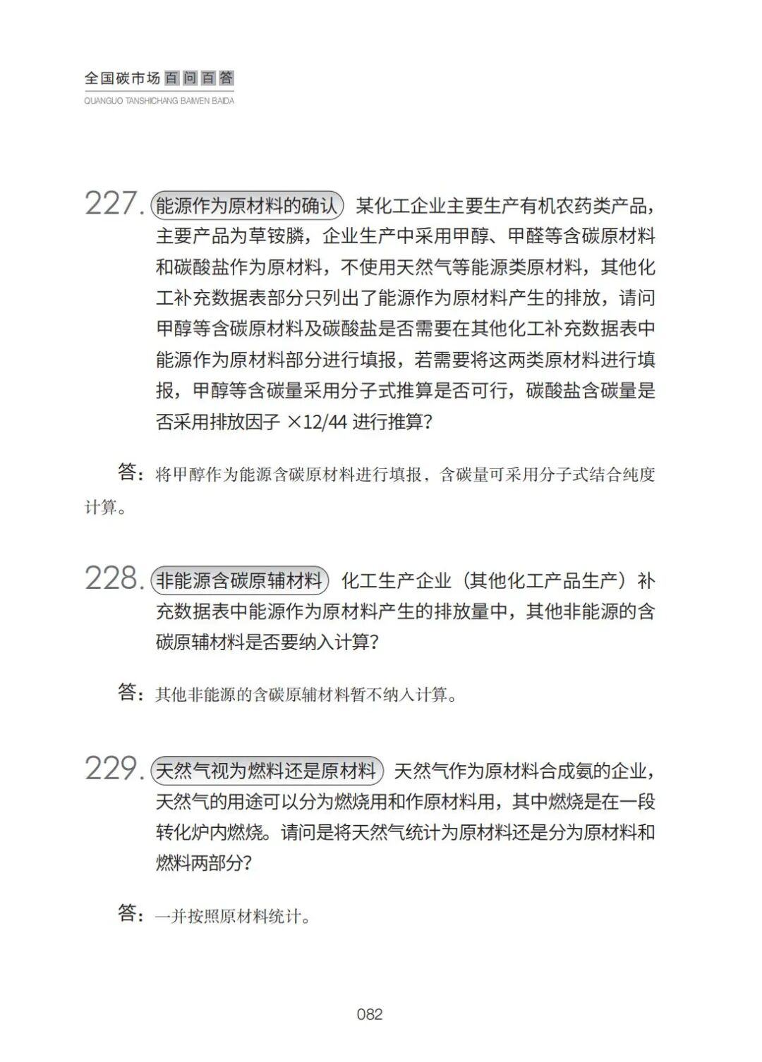
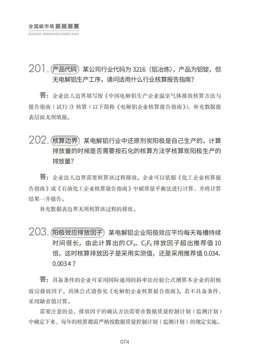
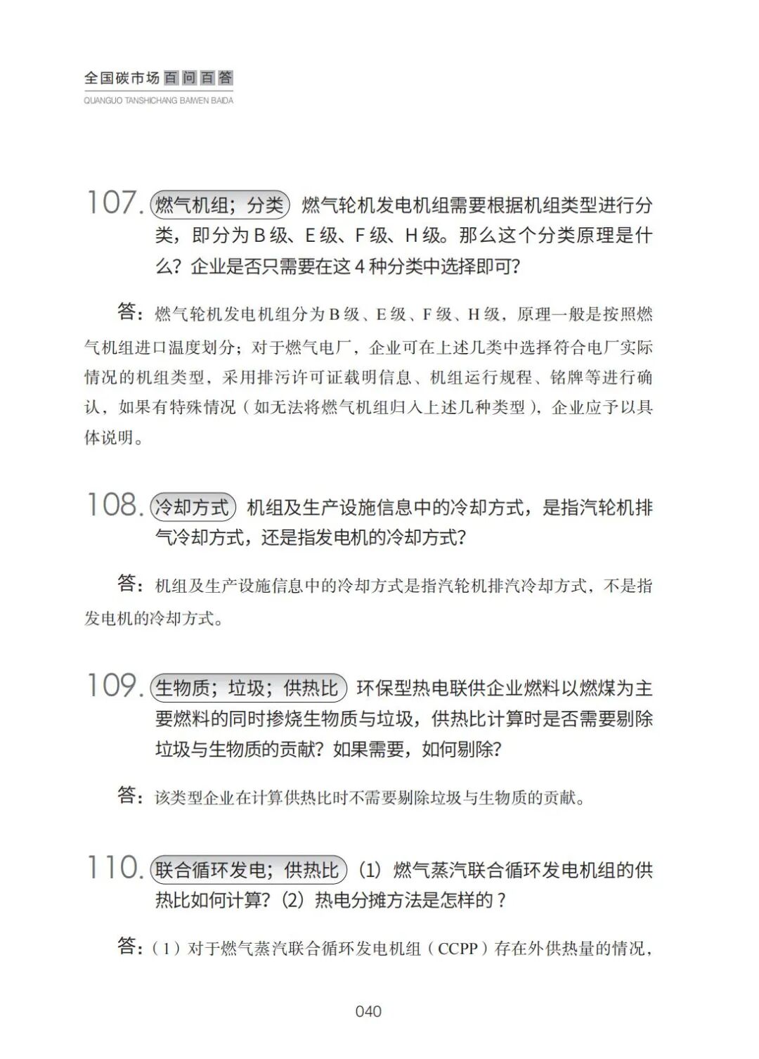
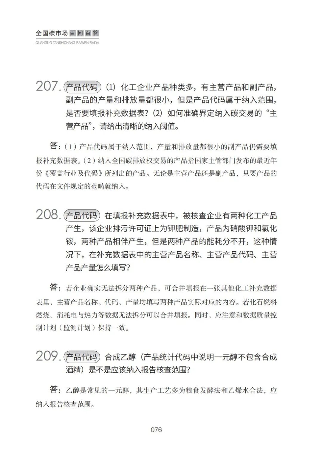
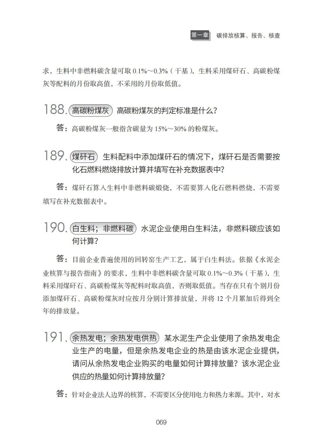
关于某送变电公司“4·22”人身死亡事故的快报 2022-04-26
