华中大杨光、武大孙志军/卜琳琳《Nano Res.》:植入式多功能氧化细菌纤维素膜联合光热增强肿瘤免疫治疗抑制头颈鳞癌术后复发
华中大杨光、武大孙志军/卜琳琳《Nano Res.》:植入式多功能氧化细菌纤维素膜联合光热增强肿瘤免疫治疗抑制头颈鳞癌术后复发
Chem-MSE
聚集海内外化学化工、材料科学与工程、生物医学工程领域最新科学前沿动态,与相关机构共同合作,发布实用科研成果,结合政策、资本、商业模式、市场和需求、价值评估等诸要素,构建其科技产业化协同创新平台,服务国家管理机构、科研工作者、企业决策层。
以下文章来源于高分子科技 ,作者老酒高分子
高分子科技®协同全球高分子产业门户及创新平台 “ 中国聚合物网 www.polymer.cn ” ,实时报道高分子科学前沿动态,关注和分享新材料、新工艺、新技术、新设备等一线科技创新设计、解决方案,促进产学研及市场一体化合作的共同发展。
点击蓝字关注我们
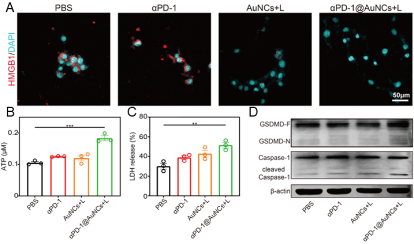
头颈部鳞状细胞癌是临床上最常见的癌症之一。由于其进展迅速,60%以上的病例发现时已是中晚期,而在晚期患者中,又有50%-60%的患者会出现术后复发和转移,导致5年生存率较低。手术切除被认为是临床治疗头颈鳞癌的主要手段。约40%-60%的晚期HNSCC患者在手术后会出现局部复发,常规化疗和放疗经常用于预防术后肿瘤复发。然而,这些都受到全身毒性、耐药性和免疫系统损伤的限制。近日, 华中科技大学生命科学与技术学院杨光教授团队与武汉大学口腔医学院孙志军教授团队...(TB/αPD-1@AuNCs/OBC)。 该研究在氧化细菌纤维素膜网络结构中负载凝血酶与金纳米笼荷载PD-1抗体应用于头颈鳞癌术后治疗,更高效的诱导肿瘤细胞焦亡,提高免疫检查点阻断治疗的响应率,抑制肿瘤术后的复发。
论文链接:
https :// doi . org / 10 . 1007 / s12274 - 022 - 4811 - 7
相关进展
华中大杨光教授、苏彬教授《Nano Energy》:基于细菌纤维素的生物可降解自供能柔性电磁传感器
华中大杨光教授团队《Prog. Mater. Sci.》综述:细菌纤维素 - 生物合成的分子调控、超分子组装及结构调控和功能性质
华中大杨光、纳米能源所王中林/孙其君《Nano-Micro Lett.》:可降解、超强度、能水洗的导电纤维及其摩擦纳米发电机
广东省人民医院张余、华中大杨光、武大蒋序林 Biomaterials:基于免疫调剂的可注射水凝胶/多孔微球复合载药的可控释放体系
纳米能源所王中林、孙其君团队与华中大杨光团队合作《Nano Energy》:电子皮肤-全纤维素基的摩擦纳米发电机和自供电交互界面
华中大杨光教授团队:兼具抗菌、抗氧化与抗炎功能的原位载硒细菌纤维素/明胶纳米复合水凝胶用于促进皮肤伤口修复
华中大杨光教授团队CEJ:高取向的细菌纤维素/明胶复合薄膜耦合电场协同诱导细胞定向迁移应用于伤口愈合
华中科技大学杨光教授等担任主编的《Nanocellulose》英文专著出版
华中科技大学杨光教授团队在新型多功能介入栓塞材料的研究中取得系列进展
华中科技大学杨光教授团队:可生物降解和电活性的再生细菌纤维素/MXene(Ti3C2Tx)复合水凝胶与电刺激耦合用于皮肤伤口修复
华中科技大学杨光教授团队ACS AMI封面文章:超疏水液-固接触摩擦纳米发电机作为液滴传感器在生物医学上的应用
华中科技大学杨光教授团队:基于再生细菌纤维素电活性水凝胶耦合电场对细胞增殖的影响
华中科技大学杨光教授特约论文:基于固-气-液界面下细菌纤维素的合成
华中大与南科大合作:一种能够快速制备的导电、可注射、自愈合水凝胶用于活动部位伤口的修复 华中大杨光教授团队与阜外医院欧阳晨曦教授合作《Adv. Sci.》综述:纳米技术促进治疗性T细胞的基因和功能修饰用于肿瘤精准治疗
华中科技大学杨光教授《Materials Horizons》综述:免疫调节和细胞对生物材料的反应:中性粒细胞在愈合中的首要作用
华中科技大学杨光教授《Biotechnology Advances》综述:癌症标志和恶性肿瘤特征:改善靶向给药的关键
华中科技大学苏彬教授课题组AFM:仿鲨鱼皮水下超疏油表面上的磁流体液滴发电
华南理工何明辉和华中大苏彬《Chem. Mater.》:“聚合体积收缩构筑亚微米结构”辅助的3D打印超高灵敏度仿生离子皮肤
华南理工何明辉和华中大苏彬: 含多重氢键的自修复透明导电弹性体
免责声明: 部分资料来源于网络,转载的目的在于传递更多信息及分享,并不意味着赞同其观点或证实其真实性,也不构成其他建议。 仅提供交流平台,不为其版权负责。 如涉及侵权,请联系我们及时修改或删除。 邮箱: chen@chemshow.cn
扫二维码|关注我们
微信号 : Chem-MSE
欢迎专家学者提供化学化工、材料科学与工程产学研方面的稿件至chen@chemshow.cn,并请注明详细联系信息。化学与材料科学®会及时选用推送。
-
2023年血糖新标准公布,不是3.9-6.1,快来看看你的血糖正常吗? 2023-02-07
-
2023年各省最新电价一览!8省中午执行谷段电价! 2023-01-03
-
GB 55009-2021《燃气工程项目规范》(含条文说明),2022年1月1日起实施 2021-11-07
-
PPT导出高分辨率图片的四种方法 2022-09-22
-
2023年最新!国家电网27家省级电力公司负责人大盘点 2023-03-14
-
全国消防救援总队主官及简历(2023.2) 2023-02-10
-
盘点 l 中国石油大庆油田现任领导班子 2023-02-28
-
我们的前辈!历届全国工程勘察设计大师完整名单! 2022-11-18
-
关于某送变电公司“4·22”人身死亡事故的快报 2022-04-26
