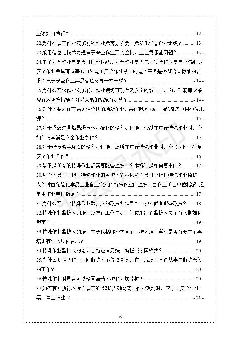
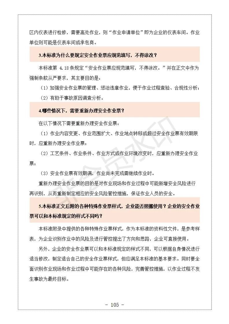
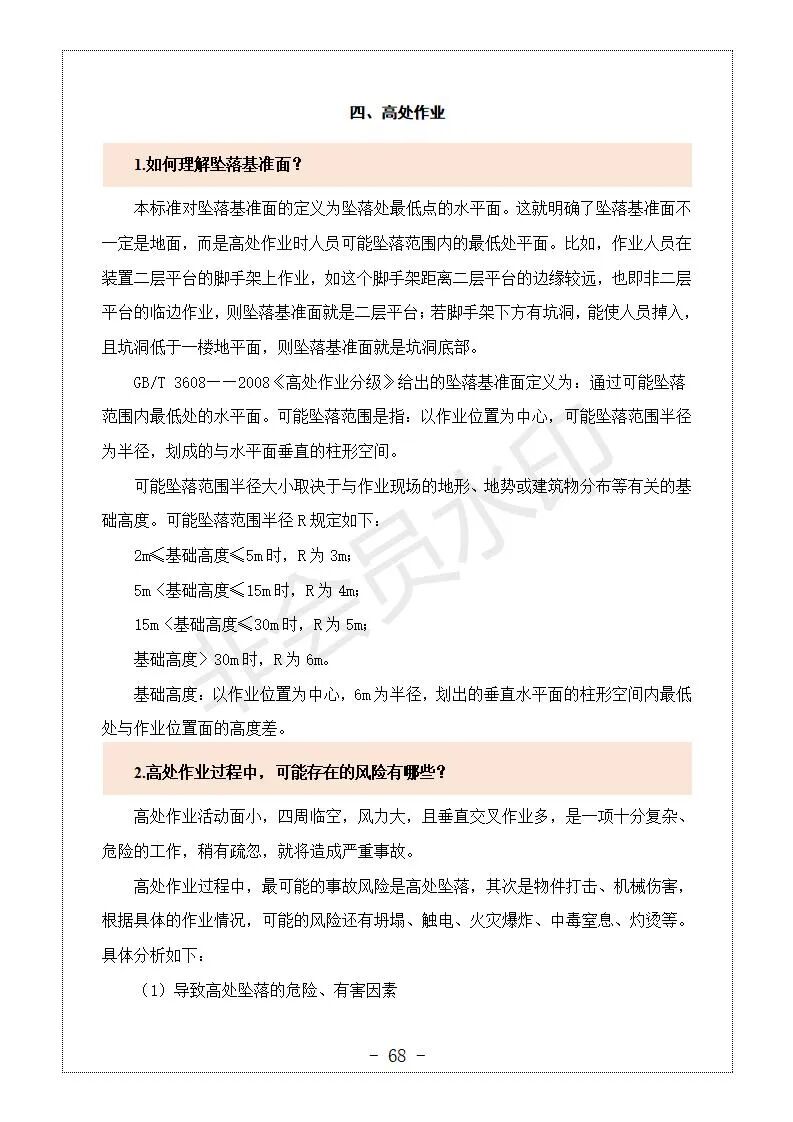
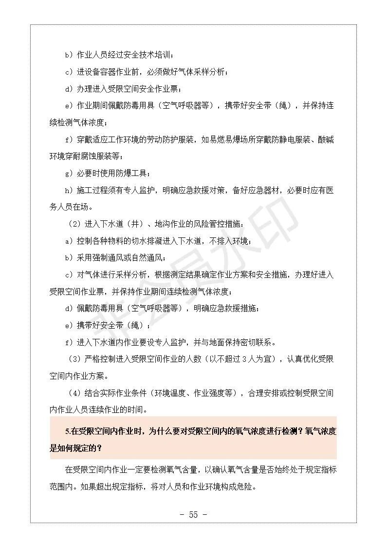
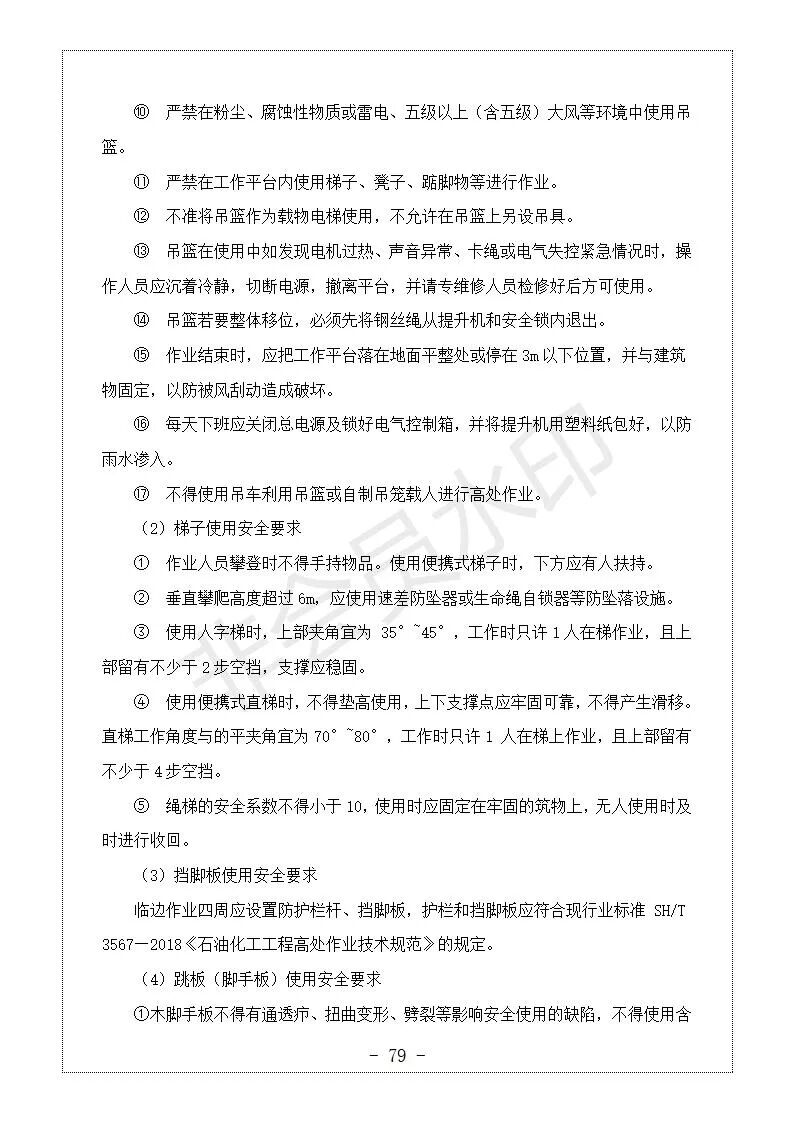
通知:2022年10月开始实施的安全相关标准规范
通知:2022年10月开始实施的安全相关标准规范
hse123_com
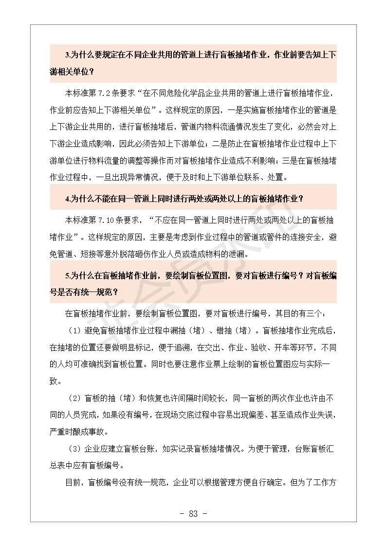
让安全成为一种价值观!
大家好,这里是安全茂!
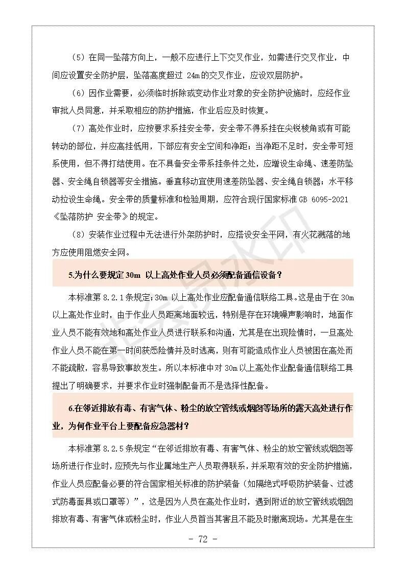
2022年10月开始实施的安全相关标准规范
地方标准
➤ 咨询: 请问工贸企业机械行业特殊作业安全规范是否适用GB30871-2022 危险化学品企业特殊作业规范?企业根据生产工艺会使用一定量的危险化学品如环己烷、二甲基甲酰胺、甲酚等。谢谢!咨询时间: 2022-05-03 ➤ 回复: 感谢您的留言。《危险化学品企业特殊作业安全规范》(GB 30871-2022) 不适用于工贸行业。 回复单位: 安全执法和工贸监管局 回复时间: 2022-05-10
➤ 咨询: 您好,一是请问一下工贸行业特殊作业动火、高空、吊装、有限空间、临时用电等是否有什么规范或者标准,如危化企业必须执行化学品生产单位特殊作业安全规范GB30871,如果有,请问是什么规范或者标准,如果没有,那请问一下特殊作业除了落实安全措施以外,还需要办理审批表嘛?二是工贸行业是否也必须执行化学品生产单位特殊作业安全规范GB30871,咨询时间: 2022-03-23 ➤ 回复: 感谢您的留言。1.工贸行业应按照《安全生产法》、《工贸企业有限空间作业安全管理与监督暂行规定》等法律规章和特种作业相关要求,强化作业安全风险管控。有限空间需要办理作业审批表,其他特殊作业是否需要审批应由企业根据风险辨识情况自行决定。2. 非化学品生产单位的工贸行业不需要执行《危险化学品企业特殊作业安全规范》(GB 30871-2022) 。回复单位: 安全执法和工贸监管局 回复时间: 2022-03-28
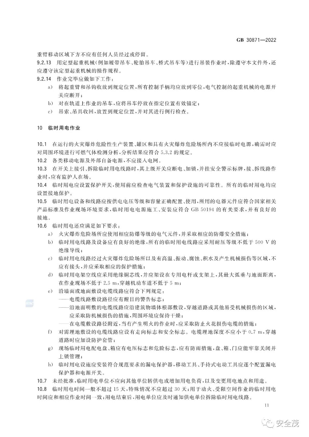
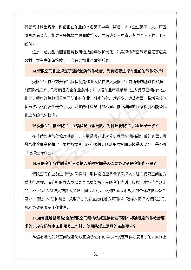
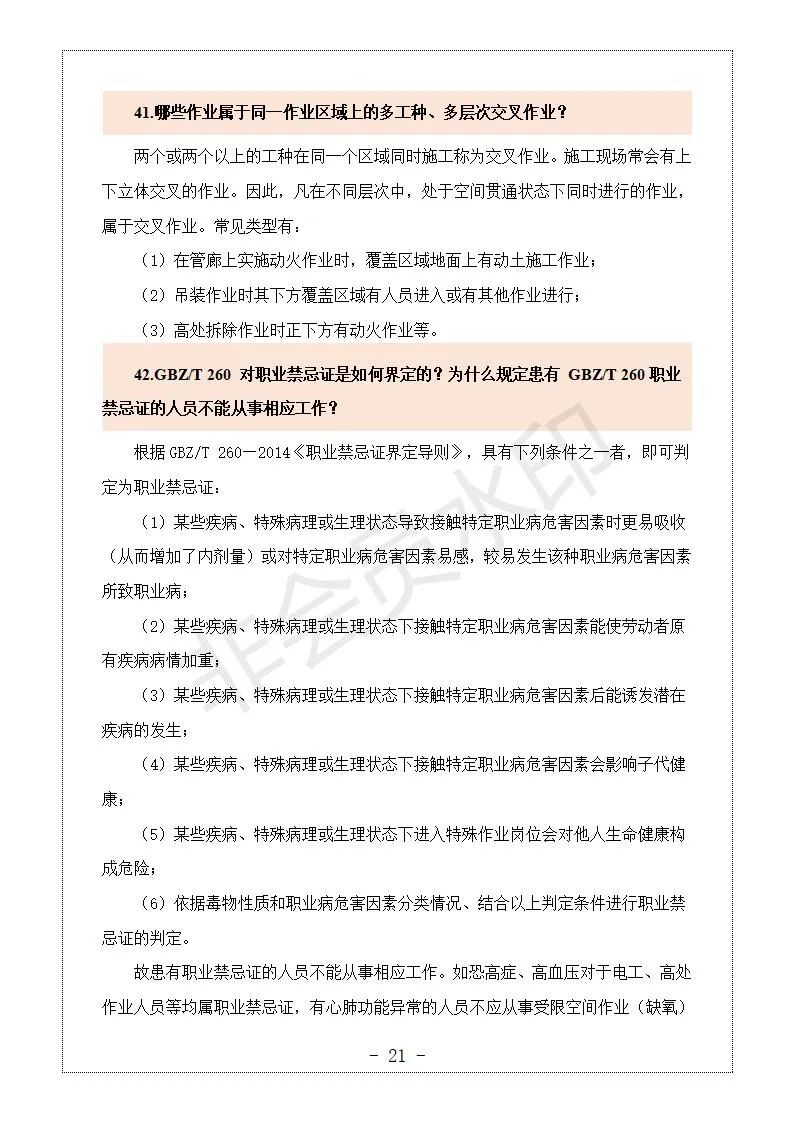
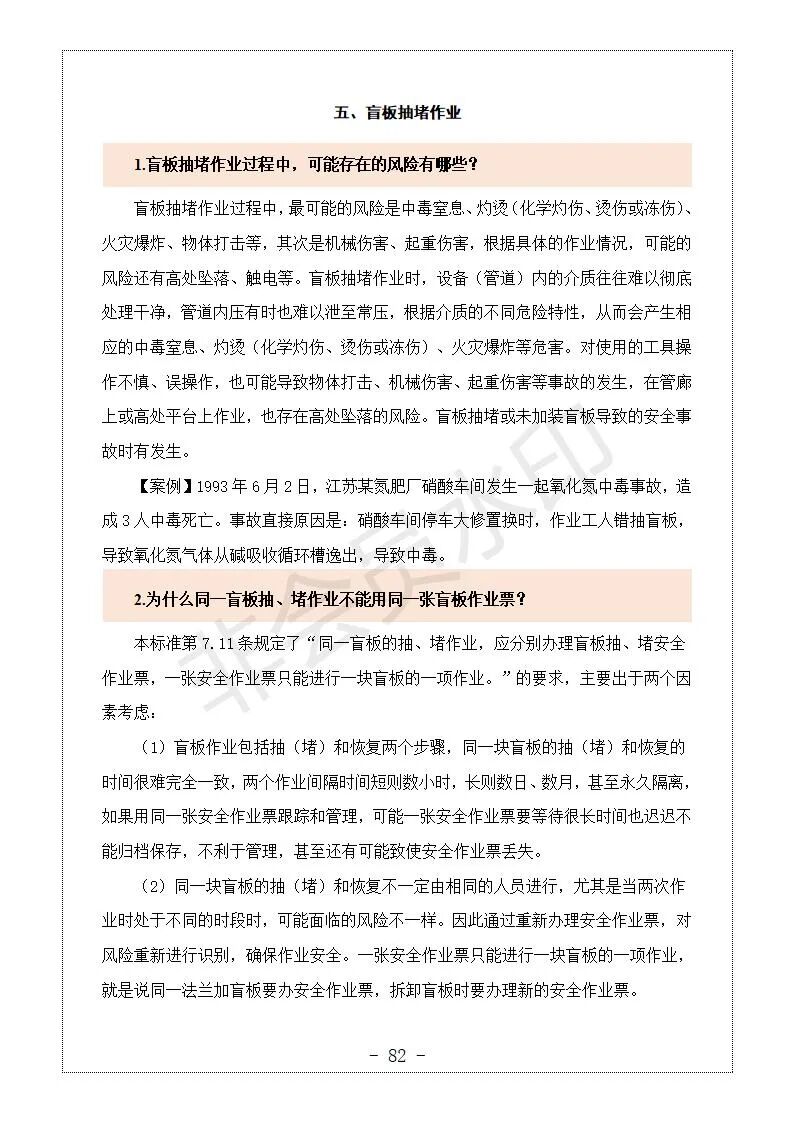
以下为 《危险化学品企业特殊作业安全规范》(GB 30871-2022) 正式版,请大家认真学习并分发执行。 风险提示:此前网络上各类自媒体发布的 《化学品生产单位特殊作业安全规范》均为征求意见稿改编, 请各位网友注意分辨。
点击底部“阅读原文”进入下载
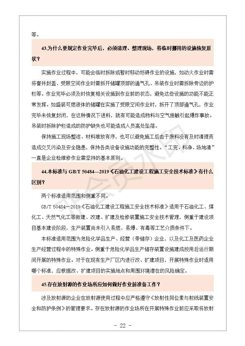
危险化学品企业特殊作业过程事故易发、多发,一直是企业管理的难点。《化学品生产单位特殊作业安全规范》(GB 30871-2014)自2015年实施以来,有效防范和遏制了企业在特殊作业环节发生的事故,但在标准执行过程中也暴露出部分现行标准条款约束力度不强,企业对标准的认知存在一些偏差和误区,对作业风险的管控措施仍存在一定不足等问题。
-
主要修改内容:
-
2023年血糖新标准公布,不是3.9-6.1,快来看看你的血糖正常吗? 2023-02-07
-
2023年各省最新电价一览!8省中午执行谷段电价! 2023-01-03
-
GB 55009-2021《燃气工程项目规范》(含条文说明),2022年1月1日起实施 2021-11-07
-
PPT导出高分辨率图片的四种方法 2022-09-22
-
2023年最新!国家电网27家省级电力公司负责人大盘点 2023-03-14
-
全国消防救援总队主官及简历(2023.2) 2023-02-10
-
盘点 l 中国石油大庆油田现任领导班子 2023-02-28
-
我们的前辈!历届全国工程勘察设计大师完整名单! 2022-11-18
-
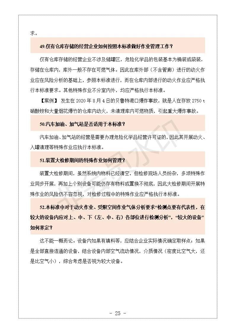
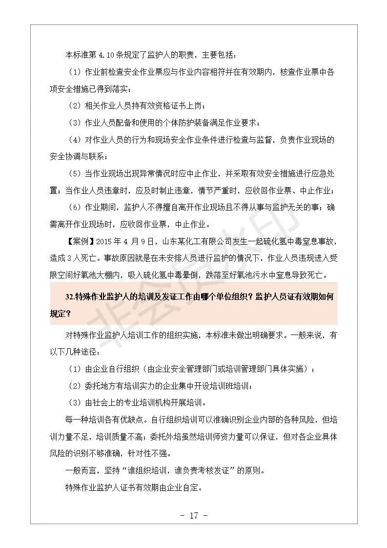
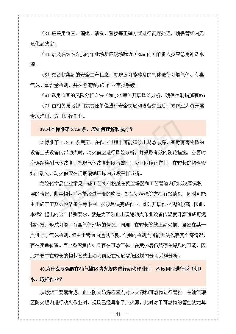
关于某送变电公司“4·22”人身死亡事故的快报 2022-04-26
