这是我看过解释“脱氮除磷”...最接地气的答案
这是我看过解释“脱氮除磷”...最接地气的答案
shuiquan2014
环保水圈是中国首席环保行业新媒体,环保产业链服务与数字化平台。超过30万环保人的每日读物,原创出版书籍《水处理工程漫画书》行业热销超万本!赛伯乐基金投资。业务涉及环保媒体、教育培训、企业服务等。
以下文章来源于企业污废水圈
点击名片,关注企业污废水圈,私信回复【 402 】,免费领取 《彭永臻 | A2O法污水生物脱氮除磷处理技术与应用 》电子书
1.
如何除去污废水中的氮?
脱氮技术包括化学法和生物法,由于化学法会产生二次污染,而且成本高,所以一般使用生物脱氮技术。
一、生物脱氮
污水生物处理脱氮 主要是靠一些专性细菌实现氮形式的转化。
含氮有机化合物在微生物的作用下首先分解转化为氨态氮NH4+或NH3,这一过程称为 “氨化反应”。
硝化菌把氨氮转化为硝酸盐,这一过程称为 “硝化反应”;
反硝化菌把硝酸盐转化为氮气,这一反应称为 “反硝化反应”。
含氮有机化合物最终转化为氮气,从污水中去除。
1、硝化过程
硝化菌把氨氮转化为硝酸盐的过程称为硝化过程,硝化是一个两步过程,分别利用了两类微生物——亚硝酸盐菌和硝酸盐菌。这两类细菌统称为硝化菌,这些细菌所利用的碳源是 CO 3 2- 、HCO 3 - 和CO 2 等无机碳。
第一步由亚硝酸盐菌把氨氮转化为亚硝酸盐,第二步由硝酸盐菌把亚硝酸盐转化为硝酸盐。
这两个过程释放能量,硝化菌就是利用这些能量合成新细胞和维持正常的生命活动,氨氮转化为硝态氮并不是去除氮而是减少了它的需氧量。
氧化1g氨氮大约需要消耗4.3gO 2 和8.64gHCO 3 - (相当于7.14gCaCO 3 碱度)。
硝化过程的影响因素:
1)温度: 硝化反应最适宜的温度范围是30~35℃,温度不但影响硝化菌的比增长速率,而且会影响硝化菌的活性。
2)溶解氧: 硝化反应必须在好氧条件下进行,溶解氧浓度为0.5~0.7mg/L是硝化菌可以容忍的极限,溶解氧低于2mg/L条件下,氮有可能被完全硝化,但需要较长的污泥停留时间,因此一般应维持混合液的溶解氧浓度在2mg/L以上。
3)pH和碱度: 硝化菌对pH特别敏感,硝化反应的最佳pH是在7.2~8之间。每硝化1g氨氮大约需要消耗 7.14gCaCO 3 碱度,如果污水没有足够的碱度进行缓冲,硝化反应将导致pH值下降、反应速率减慢。
4)有毒物质: 过高的氨氮、重金属、有毒物质及某些有机物质对硝化反应都有抑制作用。
5)泥龄: 一般来说,系统的泥龄应为硝化菌世代周期的两倍以上,一般不得小于3~5d,冬季水温低时要求泥龄更长,为保证一年四季都有充分的硝化反应,泥龄通常都大于10d。
6)碳氮比: BOD5与TKN的比值是C/N,是反映活性污泥系统中异养菌与硝化菌竞争底物和溶解氧能力的指标。C/N不同直接影响脱氮效果。 一般认为,处理系统的BOD5负荷低于0.15BOD5/(MLVSS·d)时,硝化反应可以正常进行。
2、反硝化过程
反硝化过程是反硝化菌异化硝酸盐的过程,即由硝化菌产生的硝酸盐和亚硝酸盐在反硝化菌的作用下,被还原为氮气后从水中溢出的过程。
反硝化过程主要在缺氧状态下进行,溶解氧的浓度不能超过0.2mg/L,否则反硝化过程就要停止。
反硝化也分为两步,第一步由硝酸盐转化为亚硝酸盐,第二步由亚硝酸盐转化为一氧化氮、氧化二氮和氮气。
反硝化的影响因素:
1)温度: 反硝化的最适宜温度范围是35~45℃。
2)溶解氧: 为了保证反硝化过程的进行,必须保持严格的缺氧状态,保持氧化还原电位为-50~-110mV;为使反硝化反应正常进行,悬浮型活性污泥系统中的溶解氧保持在0.2mg/L以下;附着性生物处理系统可以容许较高的溶解氧浓度,一般低于1mg/L。
3)pH值: 最佳范围在6.5~7.5。
4)碳源有机质: 需要提供足够的碳源,碳源物质不同,反硝化速率也不同。
5)碳氮比: 理论上将1g硝酸盐氮转化为氮气需要碳源物质BOD 5 2.86g。
2.86这个数字具体怎么得出的,很多人不清楚。在这里顺道说一下(此处引用一位大咖的讲解):
我们说的C,其实大多数时候指的是COD(化学需氧量),即所谓C/N实际为COD/N,COD是用需氧量来衡量有机物含量的一种方法,如甲醇氧化的过程可用(1)式所示,二者并不相同,但二者按照比例增加,有机物越多,需氧量也越多。因此,我们可以用COD来表征有机物的变化。
CH3OH+1.5O2→CO2+2H2O(1)
a. 反硝化的时候,如果不包含微生物自身生长,方程式非常简单,通常以甲醇为碳源来表示。
6NO3-+5CH3OH→3N2+5CO2+7H2O+6OH-(2)
由(1)式可以得到甲醇与氧气(即COD)的对应关系:1mol甲醇对应1.5mol氧气,由(2)式可以得到甲醇与NO3-的对应关系,1mol甲醇对应1.2molNO3-,两者比较可以得到,1molNO3--N对应1.25molO2,即14gN对应40gO2,因此C/N=40/14=2.86。
b. 反硝化的时候,如果包含微生物自身生长,如(3)式所示。
NO3-+1.08CH3OH→0,065C5H7NO2+0.47N2+1.68CO2+HCO3-(3)
同样的道理,我们可以计算出C/N=3.70。
c. 附注:本来事情到这里已经算完了,但是还想发挥一下第一种情况,以下计算只是一种化学方程式的数学计算,不代表真的发生这样的反应。
如果我们把(1)、(2)两式整理,
N2+2.5O2+2OH-→2NO3-+H2O
有负离子不方便,我们在两边减去2OH-,
N2+2.5O2→N2O5
其中,N源于NO3-,O可以代表有机物,因此,对应不含微生物生长的反硝化的理论碳源的需求量,实际就是相当于把N2氧化成N2O5的需氧量,进一步说就是N2O5分子中O/N的质量比。
这样就更简单了,C/N=16×5/(14×2)=20/7=2.86
依次可以类推出NO2--N的纯反硝化的理论C/N比是N2O3分子中O/N的质量比=16×3/(14×2)=12/7=1.71
6)有毒物质: 镍浓度大于0.5mg/L、亚硝酸盐含量超过30mg/L或盐浓度高于0.63%时都会抑制反硝化作用。
3、生物脱氮的基本条件
1)硝酸盐: 硝酸盐的生成和存在是反硝化作用发生的先决条件,必须先将污水中的含氮有机物如蛋白质、氨基酸、尿素、脂类、硝基化合物等转化为硝酸盐氮。
2)不含溶解氧: 反应器中的氧都将被有机体优先利用,从而减少反应器能脱氮的亚硝酸盐量,溶解氧超过0.2mg/L时没有明显脱氮作用。
3)兼性菌团: 多数情况下,细菌普遍具有脱氮习性,污水处理的微生物脱氮时在好氧和缺氧条件下反复交替,其中以兼性菌团为主。
4)电子供体: 生物脱氮的能量来自脱氮过程中起电子供体作用的碳质有机物,脱氮时污水中有机物必须充足,否则需要投加甲醇、乙醇、乙酸等外部碳源。
4、废水生物脱氮处理方法
生物脱氮工艺是一个包括硝化和反硝化过程的单级或多级活性污泥法系统。从完成生物硝化的反应器来看, 脱氮工艺可分为微生物悬浮生长型(活性污泥法及其变形)和微生物附着生长型(生物膜反应器)两大类。
多级活性污泥法系统 具有多级污泥回流系统,是传统的生物脱氮法,是将硝化和反硝化分别单独进行。此流程可以得到相当好的BOD5去除效果和脱氮效果,其缺点是流程长、构筑物多、基建费用高、需要外加碳源、运行费用高、出水中残留一定量甲醇等。
而 单级活性污泥法系统 则是将含碳有机物的氧化、硝化和反硝化在一个活性污泥系统中实现,并且只有一个沉淀池,即一个污泥回流系统。
单级活性污泥脱氮系统代表方法是缺氧/好氧(A/O)工艺和四段Bardenpho工艺(A/O/A/O),其他方法还有厌氧/缺氧/好氧(A2/O)工艺、Phoredox(五段Bardenpho)工艺、UCT工艺、VIP工艺等;
此外,氧化沟、SBR法、循环活性污泥法等通过调整运行方式而有脱氮功能时也归为单级活性污泥脱氮系统。 其中A2/O工艺、Bardenpho工艺、Phoredox工艺、UCT工艺、VIP工艺等同时具有脱氮除磷功能。
生物膜反应器 适合世代周期长的硝化细菌生长,而且其中固着生长的微生物使硝化菌和反硝化菌各有其适合生长的环境。因此在一般的生物膜反应器内部,也会同时存在硝化和反硝化过程。
在已有的活性污泥法处理过程中,通过投加粉末活性炭等载体,不仅可以提高去除BOD5的能力,还可以提高整个系统的硝化和脱氮效果。如果将已经实现硝化的废水回流到低速转动的生物转盘和鼓风量较小的生物滤池等缺氧生物膜反应器内,可以取得更好的脱氮效果,且不需污泥回流。
二、化学脱氮
氨氮质量浓度大于500mg/L 的废水称为高浓度氨氮废水。 工业废水和城市生活污水中氨氮的含量急剧上升,呈现氨氮污染源多、排放量大,并且排放的浓度增大的特点。
针对高氨氮废水的处理技术主要使用吹脱法、化学沉淀法等。
1、吹脱法
将空气通入废水中,使废水中溶解性气体和易挥发性溶质由液相转入气相,使废水得到处理的过程称为吹脱,常见的工艺流程见图1。
吹脱法的基本原理是气液相平衡和传质速度理论。将氨氮废水pH 调节至碱性,此时,铵离子转化为氨分子,再向水中通入气体,使其与液体充分接触,废水中溶解的气体和挥发性氨分子穿过气液界面,转至气相,从而达到去除氨氮的目的。常用空气或水蒸气作载气,前者称为空气吹脱,后者称为蒸汽吹脱。
蒸汽吹脱法 效率较高,氨氮去除率能达到90%以上,但能耗较大,一般应用在炼钢、化肥、石油化工等行业,其优点是可回收利用氨,经过吹脱处理后可回收到氨质量分数达30%以上的氨水。
空气吹脱法 的效率虽比蒸汽法的低,但能耗低、设备简单、操作方便。在氨氮总量不高的情况下,采用空气吹脱法比较经济,同时可用硫酸作吸收剂吸收吹脱出的氨氮,生成的硫酸铵可制成化肥。
但是在大规模的氨吹脱-汽提塔生产过程中, 产生水垢是较棘手的问题。 通过安装喷淋水系统可有效解决软质水垢问题,可是对于硬质水垢,喷淋装置也无法消除。此外,低温时氨氮去除率低,吹脱的气体形成二次污染。 因此,吹脱法一般与其他氨氮废水处理方法联合运用,用吹脱法对高浓度氨氮废水进行预处理。
最佳吹脱工艺条件,见表1。
通过对比分析表1 可以得出:
(1)吹脱法普遍适宜的pH 在11 附近;
(2)考虑经济因素,温度在30~40 ℃附近较为可行,且处理率高;
(3)吹脱时间为3 h左右;
(4)气液比在5 000∶1 左右效果较好,且吹脱温度越高,气液比越小;
(5)吹脱后废水的浓度可降低到中低浓度;
(6)脱氮率基本保持90%以上。尽管吹脱法可以将大部分氨氮脱除, 但处理后的废水中氨氮仍然高达100 mg/L 以上,无法直接排放,还需要后续深度处理
2、化学沉淀法(磷酸铵镁沉淀法)
化学沉淀法的原理,是向氨氮污水中投加含Mg2+ 和PO43- 的药剂, 使污水中的氨氮和磷以鸟粪石(磷酸铵镁)的形式沉淀出来,同时回收污水中的氮和磷。
化学沉淀法的优点主要表现在: 工艺设计操作相对简单;反应稳定,受外界环境影响小,抗冲击能力强;脱氮率高,效果明显,生成的磷酸铵镁可作为无机复合肥使用,解决了氮的回收和二次污染的问题,具有良好的经济和环境效益。磷酸铵镁沉淀法适用于处理氨氮浓度较高的工业废水。
表2 总结了一些使用化学沉淀法处理氨氮废水的案例。
可以看出, 磷酸铵镁沉淀法处理氨氮废水的适宜条件是:pH 约为9.0,n(P)∶n(N)∶n(Mg)在1∶1∶1.2 左右,磷酸铵镁沉淀法的脱氮率能维持在较高水平,普遍能够达到90%以上。
低浓度氨氮工业废水处理技术
废水中氨氮的构成主要有两种,一种是氨水形成的氨氮,一种是无机氨形成的氨氮,主要是硫酸铵、氯化铵等。氨氮是造成水体富营养化的重要因素之一, 对这类污水进行回收利用时还会对管道中的金属产生腐蚀作用, 缩短设备和管道的寿命,增加维护成本。
目前工业上常用于处理低浓度氨氮的技术主要有吸附法、折点氯化法、生物法、膜技术等。
1、吸附法
吸附是一种或几种物质(称为吸附物)的浓度在另一种物质(称为吸附剂)表面上自动发生变化的过程, 其实质是物质从液相或气相到固体表面的一种传质现象。
吸附法是处理低浓度氨氮废水较有发展前景的方法之一。 吸附法常利用多孔性固体作为吸附剂,根据吸附原理不同可分为物理吸附、化学吸附和交换吸附。
处理低浓度氨氮废水较为理想的是离子交换吸附法 ,它属于交换吸附方法的一种,利用吸附剂上的可交换离子与废水中的NH4+ 发生交换并吸附NH3 分子以达到去除水中氨的目的, 这是一个可逆过程, 离子间的浓度差和吸附剂对离子的亲和力为吸附过程提供动力。
具有良好吸附性能且常用的吸附剂有:沸石、活性炭、煤炭、离子交换树脂等,根据其吸附原理的不同,这些吸附材料对不同吸附物的吸附效果不同。
该法一般只适用于低浓度氨氮废水, 而对于高浓度的氨氮废水, 使用吸附法会因吸附剂更换频繁而造成操作困难, 因此需要结合其他工艺来协同完成脱氮过程。供吸附法使用的吸附剂很多, 但不同吸附剂对废水中氨氮的吸附量却有很大不同, 表3 对比了部分吸附剂的吸附效果。
由表3 可以看出,对于传统的吸附剂如沸石、交换树脂等, 其对氨氮的处理率较高, 一般能达到90%以上。
2、折点氯化法
折点氯化法是污水处理工程中常用的一种脱氮工艺,其原理是将氯气通入氨氮废水中达到某一临界点,使氨氮氧化为氮气的化学过程,其反应方程式为:NH4++1.5HOCl→0.5N2+1.5H2O+2.5H++1.5Cl-
折点氯化法的优点为: 处理效率高且效果稳定,去除率可达100%;该方法不受盐含量干扰,不受水温影响,操作方便;有机物含量越少时氨氮处理效果越好,不产生沉淀;初期投资少,反应迅速完全;能对水体起到杀菌消毒的作用。
但是折点氯化法仅适用于低浓度废水的处理, 因此多用于氨氮废水的深度处理。该方法的缺点是:液氯消耗量大,费用较高,且对液氯的贮存和使用的安全要求较高, 反应副产物氯胺和氯代有机物会对环境造成二次污染。
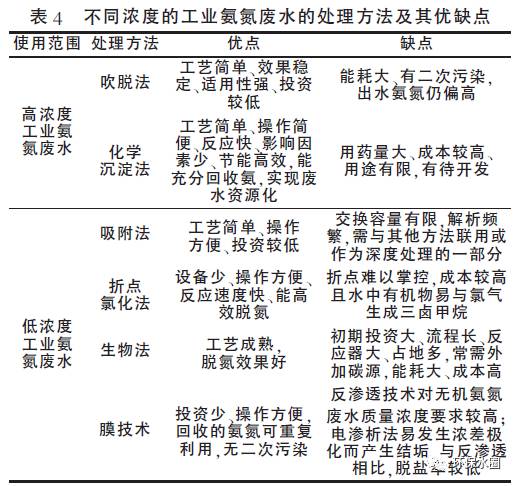
三、不同浓度工业含氨氮废水的处理方法比较
2.
如何除去污废水中的磷?
常规的生物处理法通过剩余污泥排放和处理可以从废水中去除部分磷,一些特殊工艺或经过调整运行方式以后具有除磷功能的普通工艺可以取得较好的除磷效果,具体方法有A/O,A²/O、SBR、氧化沟等。 但生物处理法的除磷效果有限,当磷的排放标准很高时,往往需要使用化学除磷或将生物法与化学除磷结合起来使用。
化学除磷是向水中投加化学药剂,生成不溶性的磷酸盐,然后再利用沉淀、气浮或过滤等方法将磷从污水中除去。用于化学除磷的常用药剂有石灰,铝盐和铁盐等三大类。
一、先说化学法
1、石灰除磷
石灰除磷是投加石灰与磷酸盐反应生成羟基磷灰石沉淀。
由于石灰进入水中后,首先与水的碱度反应生成碳酸钙沉淀,然后过量的钙离子才能与磷酸盐反应生成羟基磷灰石沉淀,因此所需的 石灰量主要取决于待处理废水的碱度,而不是废水的磷酸盐含量。
另外,废水的镁硬度也是影响石灰除磷的因素。 因为在高pH值条件下,生成的Mg(OH)2沉淀是胶体沉淀,不但消耗石灰,而且不利于污泥脱水。
pH对石灰除磷的影响很大,随着pH升高,羟基磷灰石的溶解度急剧下降,即磷的去除率增加,pH大于9.5后,水中所有磷酸盐都转为不溶性的沉淀。一般控制pH在9.5~10之间除磷效果最好。
不同废水的石灰量投加应该通过实验确定。
石灰除磷的具体方法有三种。一是在污水厂初沉池之前投加,而是在污水生物处理之后的二沉池投加,三是在生物处理系统之后投加石灰并配有再碳酸化系统。
2、铝盐除磷
铝盐除磷的常用药剂是硫酸铝和铝酸钠。 不同的是投加硫酸铝会降低废水的pH,而投加铝酸钠会提高废水的pH。因此硫酸铝和铝酸钠分别适用于处理碱性和酸性废水。
铝盐的投加比较灵活,可以在初沉池前投加,也可以在曝气池中投加,或者在曝气池和二沉池之间投加,还可以将化学除磷与生物处理系统分开,以二沉池出水为原水投加铝盐进行混凝过滤、或在滤池前投加铝盐进行微絮凝过滤。
在初沉池前投加,可以提高初沉池对有机物和SS的去除率,在曝气池和二沉池之间投加,渠道或者管道的湍流有助于改善药剂的混合效果,在生物处理系统之后投加,因生物处理对磷的水解作用可以使除磷效果更好。
由于受废水碱度和有机物的影响,除磷的化学反应是一个复杂的过程,因此铝盐的最佳投加量不能按计算确定,必须经过试验确定。
3、铁盐除磷
三氯化铁、氯化亚铁、硫酸亚铁、硫酸铁等都可以用来除磷,常用的是三氯化铁。
与铝盐相似,大量三氯化铁要满足与碱度反应生成的Fe(OH)3,以此促进胶体磷酸铁的沉淀分离。 磷酸铁沉淀的最佳pH范围是4.5~5.0,实际应用中pH值在7左右甚至超过7,仍有较好的除磷效果。
城市废水投加大约45~90mg/ L三氯化铁,可去除磷85%~90%。和铝盐一样,铁盐投加点可以在预处理、二级处理或三级处理阶段。
但是化学除磷会产生一些问题:
1、化学除磷最大的问题是会使污水处理污泥量显著增加。
因为在除磷时产生的金属磷酸盐和金属氢氧化物以悬浮固体的形式存在于水中,最终变成污泥。在初沉池前投加金属盐,初沉池污泥增加60%~100%,整个污水处理厂污泥量会增加60%~70%.在二级处理过程中投加金属盐,剩余污泥量增加35%~45%.
2、化学除磷会使污泥浓度降低20%左右,因此污泥体积加大,从而增加了污泥处理与处置的难度。
3、使用化学除磷时,出水可溶性固体含量增加。若固液分离不好时,铁盐除磷会使出水呈微红色。
二、生物除磷
1、 生物除磷的 原理
污水生物除磷的原理就 是人为创造生物超量除磷过程,实现可控的除磷效果。整个过程必须通过创造厌氧环节利用厌氧微生物的作用来实现生物除磷过程。
1)厌氧条件下释磷
在没有溶解氧或硝态氮存在的条件下,兼性细菌通过发酵作用将可溶性BOD5转化为低分子挥发性有机酸VFA。聚磷菌吸收这些发酵产物或来自原污水的VFA,并将其运送到细胞内,同化成胞内碳能源储存物质PHB,所需的能力来源于聚磷的水解以及细胞内糖的酵解,并导致磷酸盐的释放。
2)好氧条件下摄磷
好氧条件下,聚磷菌的活力得到恢复,并以聚磷的形式存储超过生长所需的磷量,通过PHB的氧化代谢产生能量,用于磷的吸收和聚磷的合成,能量以聚磷酸高能键的形式捕集存储,磷酸盐从水中被去除。
3)富磷污泥的排放
产生的富磷污泥通过剩余污泥的形式排放,从而将磷去除。从能量角度来看,聚磷菌在无氧条件下释放磷获取能量以吸收废水中溶解性有机物,在好氧状态下降解吸收溶解性有机物获取能量以吸收磷。
除磷的关键是厌氧区的设置 ,可以说厌氧区是聚磷菌的生物选择器。 聚磷菌能在短暂的厌氧条件下,由于非聚磷菌吸收低分子基质并快速同化和储存这些发酵产物,即厌氧区为聚磷菌提供了竞争优势。
这样一来,能吸收大量磷的聚磷菌就能在处理系统中得到选择性增殖,并可通过排除高含磷量的剩余污泥达到除磷的目的。这种选择性增殖的另一好处是抑制了丝状菌的增殖,避免了产生沉淀性能较差的污泥的可能,因此厌氧/好氧生物除磷工艺一般不会出现污泥膨胀。
2、生物除磷的影响因素:
1)溶解氧
首先必须在厌氧区严控制的厌氧环境,这直接关系到聚磷菌的生长状况、释磷能力及利用有机基质合成PHB的能力。其次是必须在好氧区供给足够的溶解氧,以满足聚磷菌对储存的PHB进行降解,释放足够的能量供其过量摄磷。一般厌氧段的DO要严格控制在0.2mg/L以下,而好氧段的DO要严格控制在2mg/L以上。
2)厌氧区硝态氮
硝态氮包括硝酸盐和亚硝酸盐,硝态氮的存在也会消耗有机基质而抑制聚磷菌对磷的释放,从而影响好氧条件下聚磷菌对磷的吸收。另外,硝态氮的存在会被部分聚磷菌作为电子受体进行反硝化,从未影响其以发酵产物作为电子受体进行发酵产酸、抑制聚磷菌的释磷和摄磷能力及PHB的合成能力。
3)温度
一般来说,在5~30℃范围内,都可以收到较好的除磷效果。
4)pH值
pH值在6~8范围内,磷的释放比较稳定。
5)BOD负荷和有机物性质
一般认为,进水中的BOD5/TP要大于15,才能保证聚磷菌有足够的基质,从而获得理想的除磷效果。为此,可以采用部分进水和跨越初沉池的方法,获得除磷所需的BOD5量。
6)泥龄
一般以除磷为目的的生物处理系统的泥龄控制在3.5~7d。
2、废水生物除磷的方法有哪些
废水生物除磷包括厌氧释磷和好氧摄磷两个过程,因此废水生物除磷的工艺流程由厌氧和好氧两个部分组成。 按照磷的最终去除方式和构筑物的组成,除磷工艺流程可分为主流程除磷工艺和侧流程除磷工艺。
主流除磷工艺的厌氧段在处理污水的水流方向上,磷的最终去除通过剩余污泥排放,典型的方法有厌氧/好氧(A/O)工艺,其他方法有厌氧/缺氧/好氧(A/²O)工艺、Phoredox工艺、UTC工艺、VIP工艺以及SBR工艺、氧化沟工艺等。
侧流工艺的厌氧段不在处理污水的水流方向上,而是在回流污泥的侧流上,具体方法是将部分含磷回流污泥分流到厌氧段释放磷,再用石灰沉淀去除富磷上清液中的磷。
3、除磷设施运行管理的注意事项
1)厌氧段是生物除磷最关键的环节,其容积一般按0.5~2h的水力停留时间确定,如果进水中容易生物降解的有机物含量较高,应当设法减少水力停留时间,以保证好氧段进水的BOD5含量。
2)如果磷的排放标准很高,而所选的除磷工艺不能满足出水要求,可以增加化学除磷或者过滤处理去除水中残留的低含量磷。
3)生物除磷工艺的机理是将溶解转移到活性污泥生物细胞中,通过剩余污泥的排放从系统中除去。在污泥的处理过程中,如果出现厌氧状态,剩余污泥中的磷就睡重新释放出来。
重力浓缩容易产生厌氧状态, 有除磷要求的剩余污泥处理不能采用这种方法,而应当使用气浮浓缩、机械浓缩、带式重力浓缩等不产生厌氧状态的浓缩方法。如果只能选择重力浓缩时,必须在工艺流程中增设化学沉淀设施去除浓缩上清液中所含的磷。
4)泥龄是影响生物脱氮除磷的主要因素,脱氮要求越高,所需泥龄越长。而泥龄越长,对除磷越不利。尤其是在进水BOD5/TP小于20时,泥龄越短越好。
但如果进水BOD5偏低,活性污泥增长缓慢,就不可能将泥龄控制的太短,此时必须进行化学除磷。
文末福利: 关注企业污废水圈,私信回复【 402 】,免费领取 《彭永臻 | A2O法污水生物脱氮除磷处理技术与应用 》
-
2023年血糖新标准公布,不是3.9-6.1,快来看看你的血糖正常吗? 2023-02-07
-
2023年各省最新电价一览!8省中午执行谷段电价! 2023-01-03
-
GB 55009-2021《燃气工程项目规范》(含条文说明),2022年1月1日起实施 2021-11-07
-
PPT导出高分辨率图片的四种方法 2022-09-22
-
2023年最新!国家电网27家省级电力公司负责人大盘点 2023-03-14
-
全国消防救援总队主官及简历(2023.2) 2023-02-10
-
盘点 l 中国石油大庆油田现任领导班子 2023-02-28
-
我们的前辈!历届全国工程勘察设计大师完整名单! 2022-11-18
-
关于某送变电公司“4·22”人身死亡事故的快报 2022-04-26
