论文推荐 | “城市双修”理念下湘潭锰矿国家矿山公园规划研究
论文推荐 | “城市双修”理念下湘潭锰矿国家矿山公园规划研究
gongyejianzhu
《工业建筑》创刊于1964年,是一本综合性建筑科学类科技期刊,报道内容涵盖土木建筑领域的主要学科,包括建筑学、建筑结构、岩土工程、建筑材料、建筑施工五大专业。
“城市双修”理念下湘潭锰矿国家矿山公园规划研究
张平 1,2 吴越 1 王顶 1 杨昌鹏 1
1.湖南科技大学建筑与艺术设计学院
2.湖南师范大学地理科学学院
摘要: 随着城市发展、经济转型,一些传统采矿工业因前期开采,留下大量的“疤痕”,而将其改造成矿山公园是目前国内矿业废弃地治理的主要形式。从我国矿业废弃地现状和城市双修概念入手,介绍了“城市双修”理念下矿业废弃地的改造原则和方法,并结合湘潭锰矿国家矿山公园规划实例,从“生态修复”和“城市修补”两个角度论述了锰矿矿业废弃地的改造方法,以期为矿业废弃地的修复和改造提供一些思路。
关键词: 城市双修; 湘潭锰矿; 生态修复; 城市修补
Research on Reconstruction Planning of Xiangtan Manganese Mine National Park Under the Concept of Urban Renewal and Ecological Restoration
ZHANG Ping 1,2 WU Yue 1 WANG Ding 1 YANG Changpeng 1
1.School of Architecture and Art Design,Hunan University of Science and Technolog
2.College of Geographic Science,Hunan Normal University
Abstract: With urban development and economic transformation, some traditional mining industries have left a lot of “scars”due to early mining. The transformation of the mining industry into a mine park is currently the main form of domestic mining wasteland management. Based on the status quo of China’s mining wasteland and the concept of urban renewal and ecological restorarion, the principles and methods for reforming mining wasteland under the concept of urban renewal and ecological restorarion were introduced. Combined with the planning example of Xiangtan Manganese Mine National Mine Park, the transformation methods of manganese mining wasteland from the perspectives of urban renewal and ecological restorarion was discussed,in order to provide some references for the restoration and transformation of mining wasteland.
Keywords: urban renewal and ecological restoration; Xiangtan manganese mine; ecological restoration; urban repair
DOI: 10.13204/j.gyjzG20112505
来源:
张平,吴越,王顶,杨昌鹏.“城市双修”理念下湘潭锰矿国家矿山公园规划研究[J].工业建筑,2022,52(06):31-39.
01
“城市双修”理念与矿业废弃地现状
1.1 “城市双修”理念
图 1 城市双修体系
Fig.1 Urban renewal and ecological restoration system
1.2 矿业废弃地现状
1.3 矿业废弃地改造存在的问题
1.4 “城市双修”与矿业废弃地改造
02
“城市双修”理念下矿业废弃地改造
2.1 “城市双修”理念 下矿业废弃地改造定义与内容
图 2 “城市双修”理念下矿业废弃地改造规划框架
Fig.2 Planning framework of mining wasteland reconstruction under the concept of urban renewal and ecological restoration
2.2 “城市双修”理念下矿业废弃地改造原则
2.3 “城市双修”理念下矿业废弃地改造流程
03
“城市双修”理念下矿业废弃地改造方法
3.1 生态修复方法
3.2 城市修补方法
04
“城市双修”理念下湘潭锰矿矿山公园改造研究
4.1 工程概况
图 3 湘潭锰矿现状矿业遗迹分布示意 [14]
Fig.3 Distribution of present mining relics in Xiangtan manganese mine
图 4 湘潭锰矿现状土地利用示意 [14]
Fig.4 Current land use of Xiangtan manganese mine
4.2 现状问题分析
湘潭锰矿虽然开采历史悠久,文化渊源深厚,但是历史遗留的环境问题较为严重,日军侵华期间大规模的掠夺式开采,近年来更有受利益驱使的非法开采行为,导致了湘潭锰矿的地质灾害加重,以及一系列生态环境问题,影响到锰矿地区几万居民的生命安全问题,锰矿地区地质修复刻不容缓。
1) 生态空间支离破碎。多年的开采造成了不少的采空区,引发地面塌陷,土地面貌变得千疮百孔,支离破碎,直接影响景观的环境服务功能。
2) 生产成本不断上涨。随着采矿复杂性的增加,传统的采矿技术与方法已经不能满足矿企的生存与发展,产业亟需升级改造。
3) 土壤、水体等污染严重。锰矿开采、洗矿、冶炼、加工过程中产生大量的非矿物和无工业价值的矿物,随着采矿发展,这类矿业废弃物日益增多,造成了严重的环境问题。锰矿开采对环境的影响包括水土流失、地面沉降、土壤污染、含有重金属等的废水对地下水的污染以及生物多样性的破坏等。
4.3 基本目标
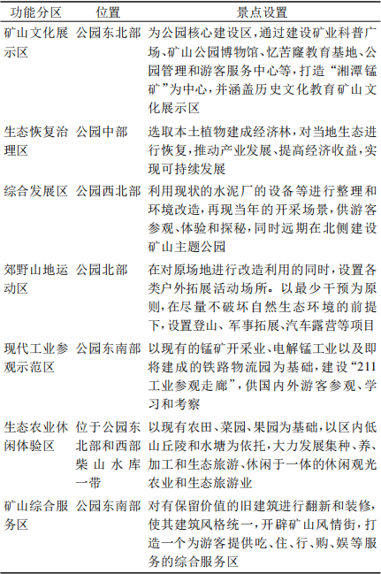
4.4 湘潭锰矿矿山公园规划
表 1 湘潭锰矿矿山公园规划功能分区
Table 1 Functional zoning of Xiangtan Manganese
Mine Park planning
图 5 湘潭锰矿矿山公园规划功能分区 [14]
Fig.5 Functional zoning of Xiangtan Manganese Mine
图 6 湘潭锰矿矿山公园总体规划 [14]
Fig.6 General plan of Xiangtan Manganese Mine Park
4.5 湘潭锰矿矿山公园规划生态修复方法
表 2 锰矿矿山公园规划种植设计与分区
Table 2 Planting design and zoning of Manganese Mine Park
a—改造前; b—改造后。
图 7 湘潭锰矿裸露山体改造设计前后
Fig.7 Before and after the design of Xiangtan
Manganese Mine bare mountain
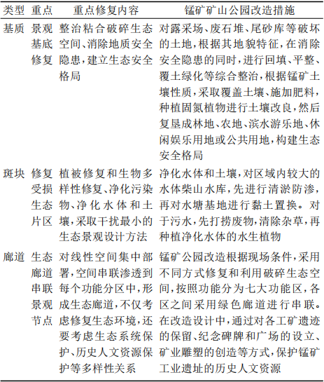
3) 采用“基质—斑块—廊道”的模型方法恢复 生态格局。
为达到植被基本恢复、生态系统营造以及人居 环境构建全方位、多角度的生态修复目的,采用了 “基质—斑块—廊道”的模型方法来修复锰矿废弃 地的生态格局。具体改造措施如表 3 所示,生态格 局恢复前后如图 8 所示。
表 3 锰矿矿山公园基于“基质—斑块—廊道”方法改造措施
Table 3 Transformation measures of Manganese Mine Park based on“Matrix-Patch-Corridor”method
a—修复前 [14] ; b—修复后。
图 8 露采区生态修复前后示意
Fig.8 Schematic diagrams of open mining area
before and after ecological restoration
4.6 湘潭锰矿矿山公园规划城市修补方法
a—改造前; b—改造后 [14] 。
图 9 前进井改造前后示意
Fig.9 Schematic diagram of Qianjin well before and after transformation
a—改造前; b—改造后。
图 10 锰矿文化宫改造前后示意 [14]
Fig.10 Schematic diagrams of Manganese Mine Cultural Palace before and after transformation
表 4 湘潭锰矿矿山设施及材料的改造利用方式
Table 4 Transformation and utilization of facilities
and materials in Xiangtan Manganese Mine
05
意义与展望
参考文献
推荐阅读
论文推荐 | 面向城市高密度社区的工业遗产公园生态设计策略研究
论文推荐 | H 型钢连接方钢管混凝土组合柱简化模拟方法
论文推荐 | 装配式钢-混组合梁的抗剪连接性能研究
- E ND -
融媒体中心
您可以通过微店购买我们的期刊:
你 “赏” 我吗?
-
2023年血糖新标准公布,不是3.9-6.1,快来看看你的血糖正常吗? 2023-02-07
-
2023年各省最新电价一览!8省中午执行谷段电价! 2023-01-03
-
GB 55009-2021《燃气工程项目规范》(含条文说明),2022年1月1日起实施 2021-11-07
-
PPT导出高分辨率图片的四种方法 2022-09-22
-
2023年最新!国家电网27家省级电力公司负责人大盘点 2023-03-14
-
全国消防救援总队主官及简历(2023.2) 2023-02-10
-
盘点 l 中国石油大庆油田现任领导班子 2023-02-28
-
我们的前辈!历届全国工程勘察设计大师完整名单! 2022-11-18
-
关于某送变电公司“4·22”人身死亡事故的快报 2022-04-26
