【付费阅读】环境监测人员上岗考核试题(环境空气 总悬浮颗粒物的测定 重量法HJ 1263-2022)
时间:2022-10-09
来源:
浏览:
【付费阅读】环境监测人员上岗考核试题(环境空气 总悬浮颗粒物的测定 重量法HJ 1263-2022)
原创
环境监测技术交流
环境监测技术交流
发表于
环境监测技术交流
emtcs2018
环境监测现场采样技术经验交流分享,方法验证报告,环境监测人员考核试题等。
收录于合集
#上岗考核
14
个
#环境监测
452
个
#环境空气
3
个
#总悬浮颗粒物
2
个
前言
限于个人水平,难免存在疏漏,敬请谅解,欢迎批评指正。
Word可编辑版本可在付费后,在本文底部找到下载链接进行下载,自文章发布之时起20天内有效,过期后不再更新,请自行注意有效日期。
注意:付费阅读仅提供内容阅览。
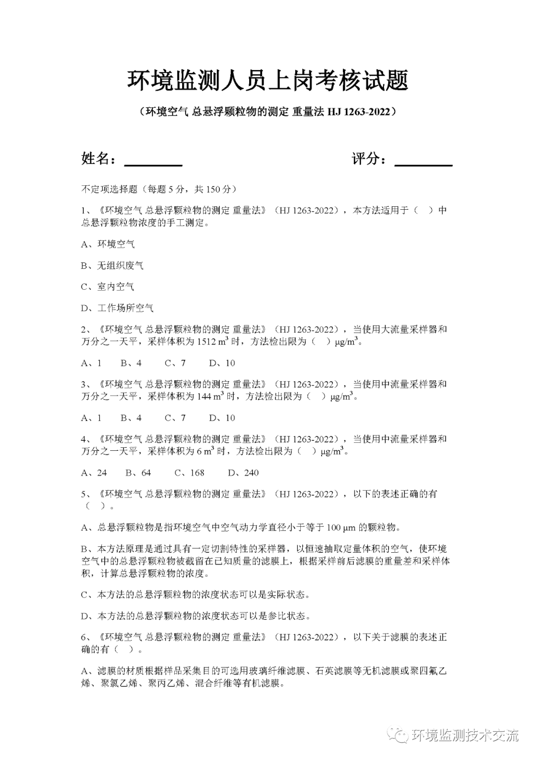
环境监测人员上岗考核试题
(环境空气 总悬浮颗粒物的测定 重量法 HJ 1263-2022 )
姓名: ________ 评分: ________
不定项选择题(每题 5 分,共 150 分)
1 、《环境空气 总悬浮颗粒物的测定 重量法》( HJ 1263-2022 ),本方法适用于( )中总悬浮颗粒物浓度的手工测定。
A 、环境空气
B 、无组织废气
C 、室内空气
D 、工作场所空气
2 、《环境空气 总悬浮颗粒物的测定 重量法》( HJ 1263-2022 ),当使用大流量采样器和万分之一天平,采样体积为 1512 m 3 时,方法检出限为( ) μg/m 3 。
下一条:来了!能源早班车(10月9日)
版权:如无特殊注明,文章转载自网络,侵权请联系cnmhg168#163.com删除!文件均为网友上传,仅供研究和学习使用,务必24小时内删除。
相关推荐
热门信息
-
2023年血糖新标准公布,不是3.9-6.1,快来看看你的血糖正常吗? 2023-02-07
-
2023年各省最新电价一览!8省中午执行谷段电价! 2023-01-03
-
GB 55009-2021《燃气工程项目规范》(含条文说明),2022年1月1日起实施 2021-11-07
-
PPT导出高分辨率图片的四种方法 2022-09-22
-
2023年最新!国家电网27家省级电力公司负责人大盘点 2023-03-14
-
全国消防救援总队主官及简历(2023.2) 2023-02-10
-
盘点 l 中国石油大庆油田现任领导班子 2023-02-28
-
我们的前辈!历届全国工程勘察设计大师完整名单! 2022-11-18
-
关于某送变电公司“4·22”人身死亡事故的快报 2022-04-26
