小小小型微电网典型应用:发电机并联储能逆变器运行的思考
时间:2022-10-01
来源:
浏览:
小小小型微电网典型应用:发电机并联储能逆变器运行的思考
原创
杨帅锅
开关电源仿真与实用设计
发表于
开关电源仿真与实用设计
maileyang_pe_2022
电力电子的数字与模拟控制的实用技术分享与交流
收录于合集
#逆变器
2
个
#并联
1
个
#电源杂谈
40
个
前言:最近有几位朋友跟我讨论了一些小小小型微电网的典型应用:发电机并联储能逆变器的控制方法,都觉得发电机直接并联逆变器存在太多问题,不方便直接并联。如果非要并联上去,存在两种工况:第一种就是以整流器模式工作,为电池充电。第二种就是逆变器与发电机组网共同为本地负载供电。
本文先考虑逆变器并联发电机的情况,我们目前的想法还引入一级电力电子技术,先以用整流器把发电机的输出的整流为直流,然后再用逆变器以下垂模式输出组网。这样技术细节就包含了第二种整流器模式运行的方法。
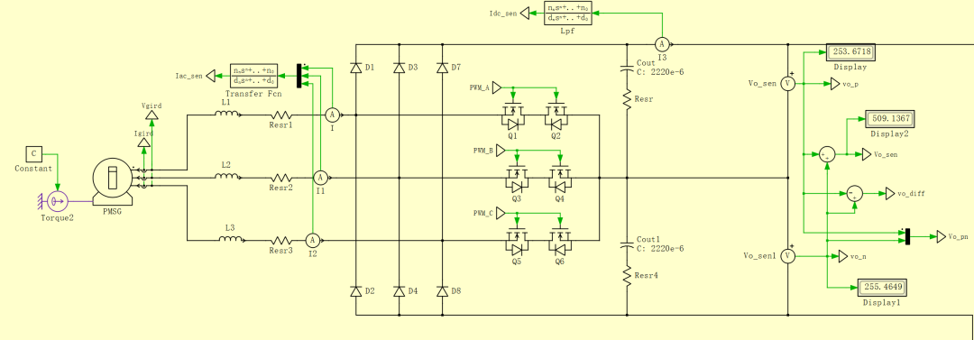
从发电机的运行来看存在频率和幅值快速变化的情况,如果使用常规锁相环的方法,那么锁相环是个大难题。这里我还是沿用我在之前研究的不采样AC母线的三相整流器控制方法来应对PFC模式的工况,在仿真和样机实测上,都取得了不错的效果,三相整流器继续使用vienna拓扑。
下垂模式调节过程的电流波形:
(输出直流电压、高低端直流电压、输入电流)
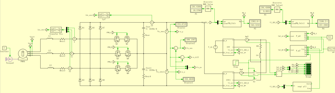
逆变器并联沿用这篇文章的方法:《 逆变器使用下垂控制并联运行的实现与测试 》,其中一个逆变器接固定直流电源,一个逆变器接VIENNA整流器的直流输出,作为连接发电机的那个模块:
在0.5s后,切投发电机的整流逆变器模块,下垂控制把两个模块电流差控制到越来越小,实现均流:
小结:对于逆变器需要并联发电机运行的场景,可以考虑引入一级电力电子模块来适配,这样简化控制,提升可靠性。感谢观看,感谢支持,本人能力有限,如有错误恳请帮忙指正,谢谢。
回复关键字:INV_0930
国庆节快乐!
版权:如无特殊注明,文章转载自网络,侵权请联系cnmhg168#163.com删除!文件均为网友上传,仅供研究和学习使用,务必24小时内删除。
相关推荐
热门信息
-
2023年血糖新标准公布,不是3.9-6.1,快来看看你的血糖正常吗? 2023-02-07
-
2023年各省最新电价一览!8省中午执行谷段电价! 2023-01-03
-
GB 55009-2021《燃气工程项目规范》(含条文说明),2022年1月1日起实施 2021-11-07
-
PPT导出高分辨率图片的四种方法 2022-09-22
-
2023年最新!国家电网27家省级电力公司负责人大盘点 2023-03-14
-
全国消防救援总队主官及简历(2023.2) 2023-02-10
-
盘点 l 中国石油大庆油田现任领导班子 2023-02-28
-
我们的前辈!历届全国工程勘察设计大师完整名单! 2022-11-18
-
关于某送变电公司“4·22”人身死亡事故的快报 2022-04-26
