警惕!避免液化气瓶事故,这些要牢记
时间:2022-10-11
来源:
浏览:
警惕!避免液化气瓶事故,这些要牢记
中国应急管理
发表于
中国应急管理
www_cnem_cn
中国应急管理报官微。应急管理政策权威发布,信息知识案例传播分享。
收录于合集
10月1日
新版国家标准
《GB/T 5842-2022 液化石油气钢瓶》
正式实施
液化石油气钢瓶十分常见
但瓶装液化气如果操作不当
极易造成人员伤亡和财产损失
事故案例
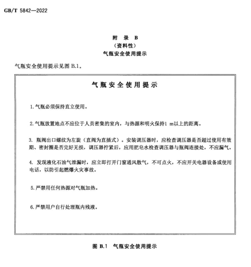
气瓶安全使用提示
1. 气瓶必须保持 直立使用 。
2. 气瓶放置地点 不应位于人员密集的室内 ,与 热源和明火保持1m以上 的距离。
3. 瓶阀出口螺纹为左旋(直阀为直插式)。安装调压器时,应检查调压器 是否超过使用有效期 、密封圈 是否完好无损 ,调压器拧紧后, 应用肥皂水检查调压器与瓶阀连接处,不应漏气 。
4. 发现液化石油气泄漏时, 应立即打开门窗通风散气,不可点火,不应开关电器设备或使用电话 ,以防引起燃爆火灾事故。
5. 严禁用任何热源对气瓶加热 。
瓶装液化气使用注意事项
版权:如无特殊注明,文章转载自网络,侵权请联系cnmhg168#163.com删除!文件均为网友上传,仅供研究和学习使用,务必24小时内删除。
相关推荐
热门信息
-
2023年血糖新标准公布,不是3.9-6.1,快来看看你的血糖正常吗? 2023-02-07
-
2023年各省最新电价一览!8省中午执行谷段电价! 2023-01-03
-
GB 55009-2021《燃气工程项目规范》(含条文说明),2022年1月1日起实施 2021-11-07
-
PPT导出高分辨率图片的四种方法 2022-09-22
-
2023年最新!国家电网27家省级电力公司负责人大盘点 2023-03-14
-
全国消防救援总队主官及简历(2023.2) 2023-02-10
-
盘点 l 中国石油大庆油田现任领导班子 2023-02-28
-
我们的前辈!历届全国工程勘察设计大师完整名单! 2022-11-18
-
关于某送变电公司“4·22”人身死亡事故的快报 2022-04-26
