南京大学刘震教授团队《ACS AMI》: 肿瘤靶向和氧化还原稳态扰乱剂增敏化学动力学治疗
时间:2022-10-01
来源:
浏览:
南京大学刘震教授团队《ACS AMI》: 肿瘤靶向和氧化还原稳态扰乱剂增敏化学动力学治疗
原创
化学与材料科学
化学与材料科学
发表于
化学与材料科学
Chem-MSE
聚集海内外化学化工、材料科学与工程、生物医学工程领域最新科学前沿动态,与相关机构共同合作,发布实用科研成果,结合政策、资本、商业模式、市场和需求、价值评估等诸要素,构建其科技产业化协同创新平台,服务国家管理机构、科研工作者、企业决策层。
收录于合集
#分子印迹
2
个
#氧化还原稳态
1
个
#肿瘤靶向
2
个
#类芬顿反应
1
个
#化学动力学治疗
5
个
点击蓝字关注我们
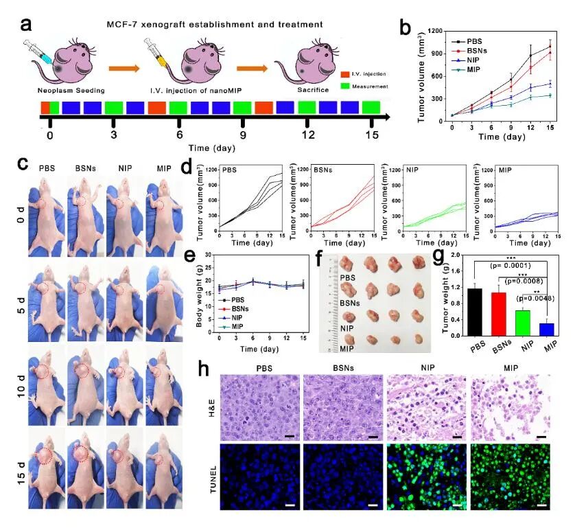
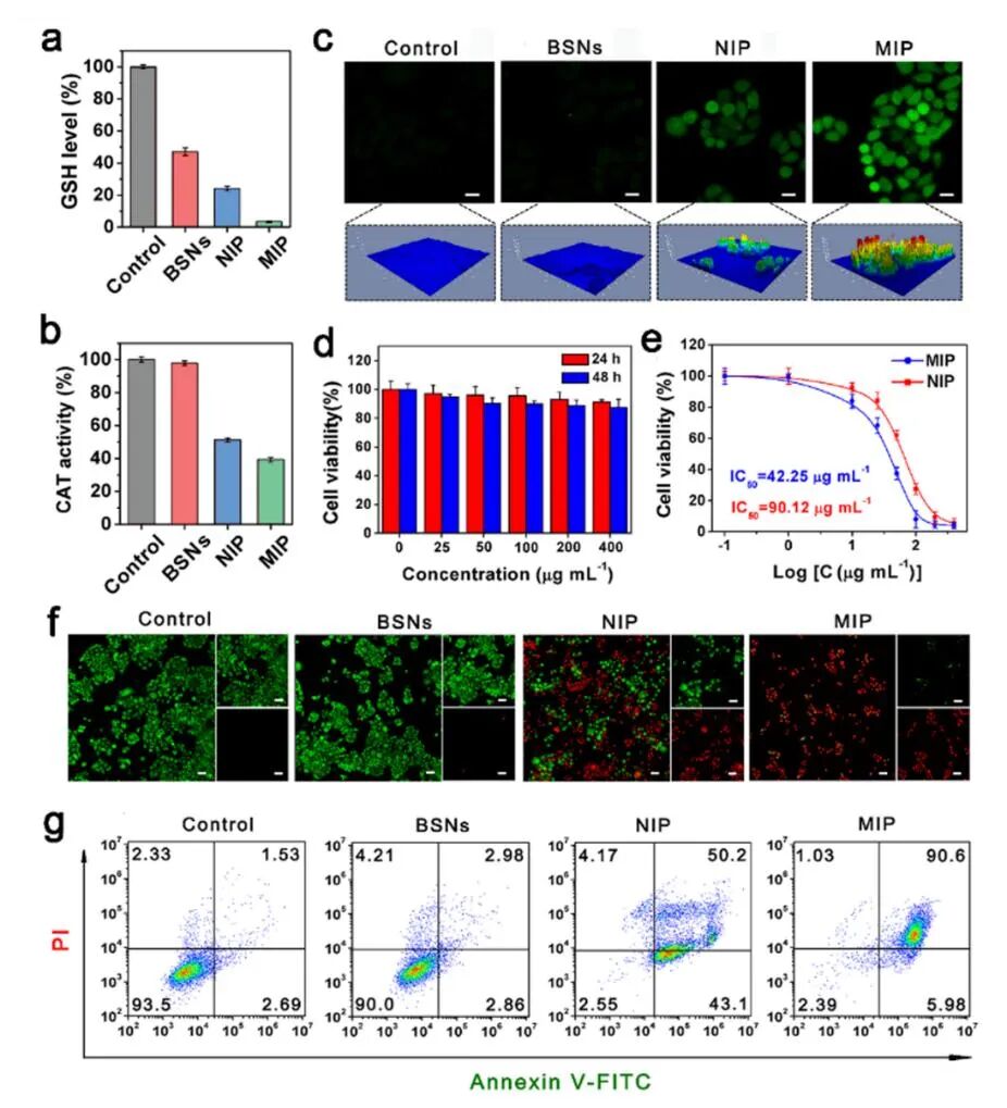
全文要点
作者简介
向上滑动阅览
相关进展
南京大学刘震教授团队Angew:可提高肝细胞癌诊断准确性的糖型分辨双模态比率免疫分析法
南京大学刘震教授团队《ACS Nano》:基于纳米分子印迹聚合物的蛋白药物递送系统
南京大学刘震教授课题组Angew:在分子印迹智能前药递送方面取得进展
南京大学刘震课题组等《Angew. Chem. Int. Ed.》:分子印迹聚合物纳米颗粒,一种新兴的多用途癌症治疗平台
南京大学刘震教授课题组:分子印迹聚合物纳米粒子抗击乳腺癌
南京大学刘震教授课题组在仿生识别纳米材料抑制癌细胞生长方面取得重要进展
南京大学刘震教授研究团队在分子印迹领域取得重要进展
化学与材料科学原创文章。欢迎个人转发和分享,刊物或媒体如需转载,请联系邮箱:chen@chemshow.cn
扫二维码|关注我们
微信号 : Chem-MSE
欢迎专家学者提供化学化工、材料科学与工程产学研方面的稿件至chen@chemshow.cn,并请注明详细联系信息。化学与材料科学®会及时选用推送。
版权:如无特殊注明,文章转载自网络,侵权请联系cnmhg168#163.com删除!文件均为网友上传,仅供研究和学习使用,务必24小时内删除。
相关推荐
热门信息
-
2023年血糖新标准公布,不是3.9-6.1,快来看看你的血糖正常吗? 2023-02-07
-
2023年各省最新电价一览!8省中午执行谷段电价! 2023-01-03
-
GB 55009-2021《燃气工程项目规范》(含条文说明),2022年1月1日起实施 2021-11-07
-
PPT导出高分辨率图片的四种方法 2022-09-22
-
2023年最新!国家电网27家省级电力公司负责人大盘点 2023-03-14
-
全国消防救援总队主官及简历(2023.2) 2023-02-10
-
盘点 l 中国石油大庆油田现任领导班子 2023-02-28
-
我们的前辈!历届全国工程勘察设计大师完整名单! 2022-11-18
-
关于某送变电公司“4·22”人身死亡事故的快报 2022-04-26
