【彻底治理】电厂顽疾:渣库、灰库扬尘独家综合治理
【彻底治理】电厂顽疾:渣库、灰库扬尘独家综合治理
dianliyanjiu
专注于电厂安全生产事件大数据案例分析和预防,提前预警减少安全隐患,支持经营决策,全面管控分析,管理无死角,减少电厂安全事故,为你提供精准的电厂智慧安全解决方案。推动中国电力行业转型升级,降本增效!让更多电力鹰有时间追求幸福的生活。
法律顾问:张友全 律师
正文:
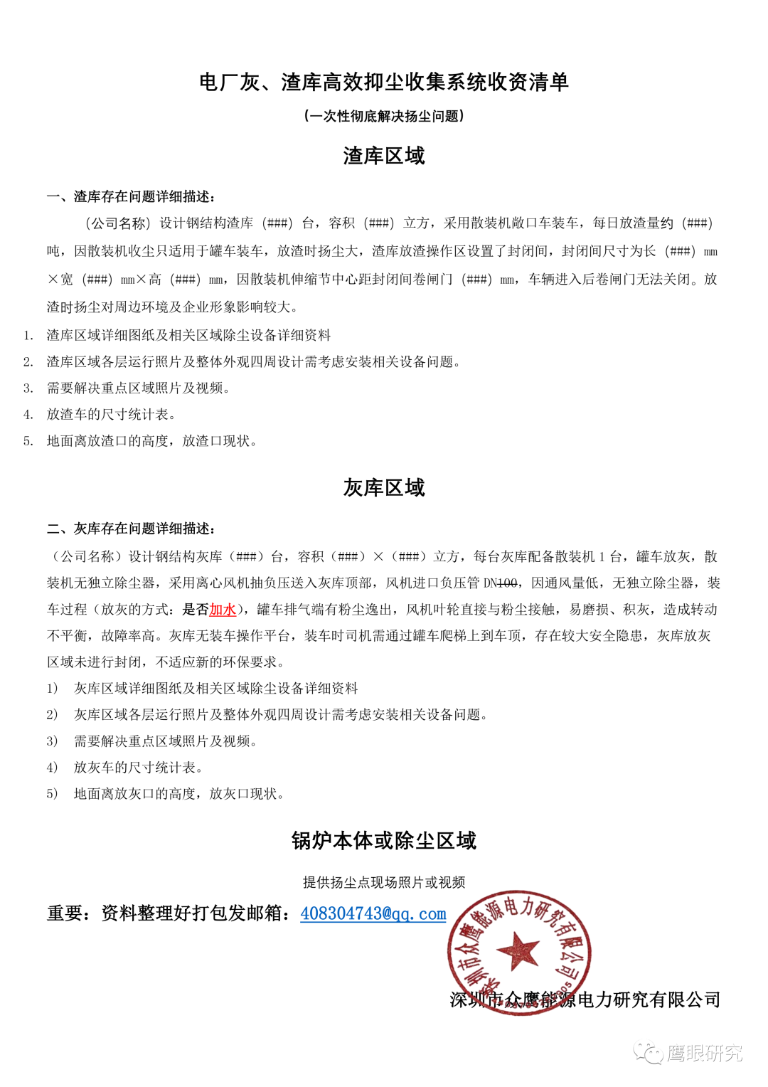
关于电厂渣库、灰库扬尘独家综合治理方案
(非诚勿扰! 需要请联系:13437333623郭生 )
【彻底治理】电厂扬尘顽疾,交给我们就可以!
电厂环保“神器”【 电厂 灰、渣 库 高效 抑尘收集系统】
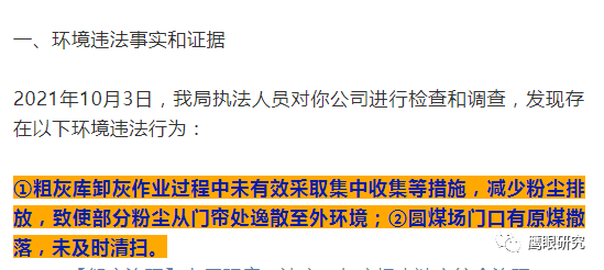
立行立改改善发电厂扬尘问题
行政处罚13万
电厂灰库、渣库扬尘污染 综合 治理解决方案!
需要请联系:13437333623郭生
( 在建项目 实拍 )
电厂环保“神器” 收集系统适用区域:
电力鹰独家定制: 电厂 灰、渣库 高效 抑尘收集系统 !
配套的除尘器或抽尘风机容量过小, 气体处理能力不足, 与卸料机最大落灰量不匹配;散装机进料管与收尘套管之间径向间隙不合理;散装机落灰管轴向布置尺寸不合理;散装接头外锥面设计不合理。落渣点不正等等。 需要请联系:13437333623郭生
除尘器实际风量达不到设计要求;散装机进料管和收尘管之间的空隙无法有效保持;双轴搅拌加水不均,水气扬尘大引起布袋糊袋板结失效,抽尘风机喷灰、外壳磨损、灰(渣)车料位测量及控制系统故障。
散装机落灰量超出合理范围;操作人员责任心不强; 双轴搅拌加水 过量,设备维护不及时。
电厂 灰、渣库 高效 抑尘收集系统 改造 方案:
我们坚持能利旧以 利旧 ,用数据说话:真正的 <10mg/Nm3 !高效、快捷、无二次污染。
我们保证方案设备质量,让你少投入解决问题!
质量第一! (记者,抄袭,打听者,非诚勿扰!)
重申:只做扬尘 、抑尘 技术改造,议标方式!!!
重申:只做 扬尘 、抑尘 技术改造, 议标方式!!!
重申:只做 扬尘 、抑尘 技术改造, 议标方式!!!
今年项目比较多,先给有意向强烈的兄弟单位做样版工程。
需要的朋友请联系 我,聊聊哦 :13437333623
我们自有采购平台,集中优质资源,选用优质可靠产品,国际国内知名品牌,工程系统每一个部件都要把关,如:风机、电机、控制系统、线路、电磁阀、喷吹阀、钢材等。 需要请联系:13437333623郭生
-
接受本方案 邀请技改议标方式 提供除尘相关设备,安装。 提交相关资料到我们公司设计部审核。
服务范围:
严格按照ISO9001国际质量体系及高标准的公司服务要求,从工程设计、工程策划、方案制定、设备选型、精良选材、产品检测、现场勘查、安装调试、现场运行数据、客户建档、定期巡检、GPRS远程监控,均以严格的规范要求为客户提供优质的服务。
让客户100%满意是我们的追求和永恒奋斗的目标。
验收标准:
灰库现场达到 <10mg/Nm3 国家绿色工厂标准, 远高于GB13271-2019锅炉大气污染物排放标准和《大气综合排放标准》GB16297-2017。
现场效果如下
-
2023年血糖新标准公布,不是3.9-6.1,快来看看你的血糖正常吗? 2023-02-07
-
2023年各省最新电价一览!8省中午执行谷段电价! 2023-01-03
-
GB 55009-2021《燃气工程项目规范》(含条文说明),2022年1月1日起实施 2021-11-07
-
PPT导出高分辨率图片的四种方法 2022-09-22
-
2023年最新!国家电网27家省级电力公司负责人大盘点 2023-03-14
-
全国消防救援总队主官及简历(2023.2) 2023-02-10
-
盘点 l 中国石油大庆油田现任领导班子 2023-02-28
-
我们的前辈!历届全国工程勘察设计大师完整名单! 2022-11-18
-
关于某送变电公司“4·22”人身死亡事故的快报 2022-04-26
