【最新版】电厂运行人员反事故真正的秘籍!
【最新版】电厂运行人员反事故真正的秘籍!
dianliyanjiu
专注于电厂安全生产事件大数据案例分析和预防,提前预警减少安全隐患,支持经营决策,全面管控分析,管理无死角,减少电厂安全事故,为你提供精准的电厂智慧安全解决方案。推动中国电力行业转型升级,降本增效!让更多电力鹰有时间追求幸福的生活。
法律顾问:张友全 律师
正文:
【需要 典型事故案例汇编第(五)版,2021年推出,联系:13437333623 郭生 】
第五版实拍
锅炉专业(8册)
典型事故案例课件定制服务
电力鹰附加增值协助服务:
一、积极与兄弟电厂,特别是电力鹰组织同类型机组单位主动进行技术交流与信息沟通,特别是共享 最新电厂 事件报告,从电力鹰案例数据库和兄弟电厂非停和防磨防爆管理中汲取经验教训。
二、在公司总部范围内建立电力鹰专家库,编制一套行之有效的电厂非停和防磨防爆管理制度和检查方案,在机组检修过程中抽调专家进行集中会诊,以提高效率和节省费用。
目前的某些电厂安全管理痛点:
1.安全管理带来的效益是看不到的,老板不愿意花钱
2.安全部门没有实权
3.公司领导重视安全流于表面
4.安全管理仅挂在嘴边
安全管理不仅要“堵”更要“疏”。让执行者能有一条明明白白的执行方向。
流血的“典型事故”
案例一:江西##电厂冷却塔施工平台坍塌特大事故73死、2伤,直接经济损失10197.2万元。
案例二:湖北##热电厂8.11重大高压蒸汽管道裂爆事故22死4伤
案例三:山东##热电厂爆炸致2死9伤
案例四:滁州##热电厂闪爆 致6死
案例五: 华电蒲#电厂 带压堵漏死人事件,此件事给蒲#电厂上下造成了很大的影响,甚至整个华电系统都受到震撼。
案例六: 当年北仑电厂炉膛爆炸不也是不让停最后量变引起裂变炸的。
案例七: 突发!1死2伤,9月14日云南某电厂带压堵漏管路爆裂事故通报
案例八: 【出事了】电厂第11次带压堵漏,一声巨响,出事故了!
无数事故已证实,企业若对安全一毛不拔,事故会帮你拔得一毛不剩!
现在火电厂一切讲效益,说是安全第一,没有效益,哪来安全?金属监督要钱,能不能讲讲价,低价中标,或者这次不做了;异常症状已经明显了,能不能再撑个两天?设备隐患,能不能评估一下,这次不换了;领导发话了,一线怎么理解,坚持原则,都计划好的,钱哪来?就你刺头,真花了……一切都有计划,也就一切都没计划。一句话,钱钱钱,命相连! 【需要 典型事故案例汇编第(五)版,2021年推出,联系:13437333623 郭生 】
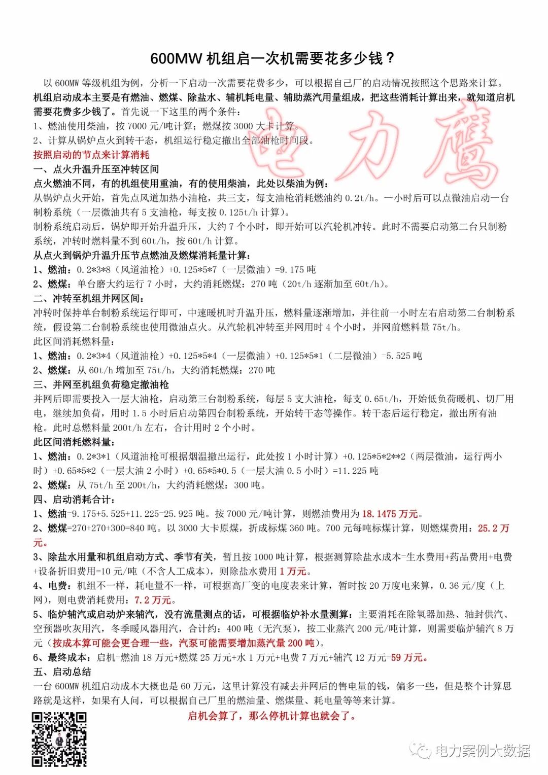
600MW机组启一次机需要花多少钱?
600MW机组 启、停 一次需要花多少钱?
还可能存在以下痛点问题:
1、对安全生产的重要性认识不够;
2、安全生产管理不严;
3、外包工程管理混乱;
4、制度要求落实不到位;
5、工作作风软弱;
6、应急处置能力不足。
这里面虽有种种“不得已”,在安全和人命面前,其实都可以让步的。与其说是 经济账 ,毋宁说是没有算明白 政治账 !
对于电厂安全管理来说,尽职履责很重要,但真的不是靠一份清单就能管住风险、控住事故!要知道, 每一起事故背后原因的复杂程度,远超乎我们的想象。时间在变、环境在变、技术在变、世界在变、一切都在变......风险也无时无刻不在变化。清单是静态的,而风险则是动态的。我们对世界变化和风险衍生的认识永远具有局限性和滞后性,随着新风险的出现,新类型的事故也将不可避免地发生。 【需要 典型事故案例汇编第(五)版,2021年推出,联系:13437333623 郭生 】
“创新驱动”信息的灵通、迅速响应为企业提供凝聚力的动力,周到、贴心的案例预警安全服务供应商
统计的仪控案例数据中,排第一位的是人员在维护消缺过程中安装维护不到位引起的故障,二是运行操作不当引起的故障。案例与人员操作水平、检修操作的规范性和保护投撤的规范性相关。其中维护过程中问题主要集中在组态修改、调试和试验规范性等方面;运行过程中的问题主要集中在人员误操作,其中大多数案例是可以通过平时的故障演练、严格执行操作制度、规范检修维护内容来避免,通过对案例的分析、探讨、总结和提炼,可以提高运行、检修和维护操作的规范性和预控能力。
典型事故案例汇编第(五)版2021年推出
提供案例对应的反措参考方案 随时可以查相关运行故障案例,减少非停。 提供专家在线咨询诊断,通过技术分析和完美解决方案 及时给电厂提出最佳方案和解决办法 提供独立的渠道信息对接群 提供应急预案抢修协助 提供超前天气预警信息服务。 提供全国最新电力生产安全信息。 -
提供24小时应对突发状况辅助服务。
【需要 典型事故案例汇编第(五)版,2021年推出,联系:13437333623 郭生 】
电力鹰附加增值协助服务:
一、积极与兄弟电厂,特别是电力鹰组织同类型机组单位主动进行技术交流与信息沟通,特别是共享最新电厂事件报告, 从电力鹰案例数据库和 兄弟电厂非停和防磨防爆管理中汲取经验教训。
二、在公司总部范围内建立电力鹰专家库,编制一套行之有效的电厂非停和防磨防爆管理制度和检查方案,在机组检修过程中抽调专家进行集中会诊,以提高效率和节省费用。
《电力鹰典型事故案例汇编》第四版详细介绍
案例是知识,经验都是最宝贵的财富,
推荐拥有
。
胸藏文墨怀若谷,腹有诗书气自华。当你的才华还撑不起你的梦想,那就静下心来读书。在阅读上花的每一秒,都会沉淀成将来更好的你。
今天,带来一个 好消息 ! 电力鹰平台最真实最丰富的典型事故案例汇编(第四版)终于出炉,让各位电力精英(鹰)久等了,指导书经历多次整理完善并复查,58位专家、老师呕心沥血收集整理,现正式限量发行, 13册合计8426页, 绝对带给你惊喜,你值得拥有。(已有 160多家电厂 已经采购用于培训和参考借鉴!)
<iframe allowfullscreen="" class="rich_pages video_iframe" data-cover="http%3A%2F%2Fmmbiz.qpic.cn%2Fmmbiz_jpg%2FQjDURYOeXRGU4WCiaaMNz33WtcqhIcOI43NoUribscopFo285XZ3N5iaZU7oCSh7JjEzsIm8tfCoDlyuoCLc2icx7A%2F0%3Fwx_fmt%3Djpeg" data-mpvid="wxv_1538717619569115138" data-ratio="1.7391304347826086" src="https://mp.weixin.qq.com/mp/readtemplate?t=pages/video_player_tmpl&action=mpvideo&auto=0&vid=wxv_1538717619569115138" data-vidtype="2" data-w="640" frameborder="0"></iframe>
《事故不是故事!》
为更有效保证生产安全,许多单位和部门都以组织员工认真学习事故通报的方式教育员工吸取教训,举一反三,防止大家在工作中发生类似的事故, 避免重蹈覆辙 。然而有些单位在组织学习时,一些员工只是听听了事,思想上没有引起足够重视,以至于把事故当成故事来听。
<iframe allowfullscreen="" class="rich_pages video_iframe" data-cover="http%3A%2F%2Fmmbiz.qpic.cn%2Fmmbiz_jpg%2FQjDURYOeXRHibVSulOtVo15ic8GLAkY7tjRgxJjCM9y0iaeSHdp3UCRhzZ0SKogkPvTbkFIhvGSD8DFkSL7dGWWqQ%2F0%3Fwx_fmt%3Djpeg" data-mpvid="wxv_1319721657757483009" data-ratio="0.8" src="https://mp.weixin.qq.com/mp/readtemplate?t=pages/video_player_tmpl&action=mpvideo&auto=0&vid=wxv_1319721657757483009" data-vidtype="2" data-w="384" frameborder="0"></iframe>
“事故”与“故事”是截然不同的两个概念。它们最大的差别莫过于事故关系生命、关系国家和集体的财产安全,而故事仅仅是人们茶余饭后的谈资而已。对事故通报的学习重视不重视,怎样听很重要。如果只关注事故的经过,并没有认真剖析原因,没有根据自己的实际情况做一番对照, 结果只听了个热闹 ,没能吸取他人的教训,那它只能算一个故事。是否能认真的接受他人的教训,反映了一个人、一个单位是否真正重视安全工作,能从别人的失误、事故中找教训,对照自己的情况找差距,查到隐患认真加强防范,结合实际工作抓落实的人,这才是 真正的聪明人 。
接下来我们看一下细节:
电力鹰典型事故案例汇编(第四版 )全套13册 全家福
现场实拍
我亲自进驻印刷厂拍回来的视频!
<iframe allowfullscreen="" class="video_iframe" data-cover="http%3A%2F%2Fmmbiz.qpic.cn%2Fmmbiz_jpg%2FQjDURYOeXRFfHOCRVMZ6qg32eZpwewkicGRYPq58KLodwcsP4W8X2h69xicFicF36SYcGx3vZibxqtTqGnuqnQkdCg%2F0%3Fwx_fmt%3Djpeg" data-mpvid="wxv_725374556176793600" data-ratio="0.5666666666666667" src="https://mp.weixin.qq.com/mp/readtemplate?t=pages/video_player_tmpl&action=mpvideo&auto=0&vid=wxv_725374556176793600" data-vidtype="2" data-w="544" frameborder="0" scrolling="no"></iframe>
我是郭晓东,事故肯定存在隐患,应该也出现过异常现象的苗头,只要隐患和征兆被提前发现,往往就能避免很多事故的发生!
我的责任:
目录列表
锅炉内容视频
<iframe allowfullscreen="" class="video_iframe" data-cover="http%3A%2F%2Fmmbiz.qpic.cn%2Fmmbiz_jpg%2FQjDURYOeXRFfHOCRVMZ6qg32eZpwewkicHCDibLyDyjnreKxFHAibHPXoBBPChtKjaQQxKIYovM4NW5pmm825kwpA%2F0%3Fwx_fmt%3Djpeg" data-mpvid="wxv_725373936711647233" data-ratio="0.575" src="https://mp.weixin.qq.com/mp/readtemplate?t=pages/video_player_tmpl&action=mpvideo&auto=0&vid=wxv_725373936711647233" data-vidtype="2" data-w="368" frameborder="0" scrolling="no"></iframe>
《电力鹰典型事故案例汇编》 第四版 全国统一售价及说明:
旧版第三版介绍:
《电力鹰典型事故案例汇编》第三版
统一增值税普通发票样式!
售后说明:书出现质量问题,可以随时联系处理。
订购热线 : 微信: gxd9833 或 13437333623 ; QQ : 408304743 郭生
( 全国包邮,先款后书:支持微信、 QQ 或支付宝 )
2019电力鹰联合58位专家
为减少安全事故,推出会员服务
(深圳市众鹰能源电力研究有限公司)
-
2023年血糖新标准公布,不是3.9-6.1,快来看看你的血糖正常吗? 2023-02-07
-
2023年各省最新电价一览!8省中午执行谷段电价! 2023-01-03
-
GB 55009-2021《燃气工程项目规范》(含条文说明),2022年1月1日起实施 2021-11-07
-
PPT导出高分辨率图片的四种方法 2022-09-22
-
2023年最新!国家电网27家省级电力公司负责人大盘点 2023-03-14
-
全国消防救援总队主官及简历(2023.2) 2023-02-10
-
盘点 l 中国石油大庆油田现任领导班子 2023-02-28
-
我们的前辈!历届全国工程勘察设计大师完整名单! 2022-11-18
-
关于某送变电公司“4·22”人身死亡事故的快报 2022-04-26
