储能温控:储能高增长细分赛道
储能温控:储能高增长细分赛道
lqzk767
深度行业研究,详解产业链、市场格局及发展趋势。覆盖信息科技、大消费、生命健康、传媒娱乐、先进制造、地产金融、节能环保、创业投资等各大领域。官网:www.767stock.com
查行业数据,就用行行查
欢迎至网站探索:www.hanghangcha.com
戳这里,查看近期热门行业
“双碳”目标的背景下,光伏、风能等可再生能源的建设规模和速度加快。
储能技术以主动的跨时段、跨季节的发用平衡能力创造商业价值,解决了电网被动调节负担,是支撑可再生能源稳定规模化发展的关键。
相关行业政策要求风光等可再生能源匹配一定比例的储能系统。
据BNEF预测,未来十年将全球投资2620亿美元部署345GW/999GWh的储能系统。
随着全球储能迎来爆发式增长,下游需求旺盛,带动温控需求高增长。
相较于精密温控、新能源车温控、工业温控行业,目前储能行业属于发展初期,因此储能温控存量小,2021年市场规模约为7.88亿元,占比仅为0.54%。
从增速看,储能温控在2021-2025年内其CAGR最大,有望达到103.65%,远超其他行业温控发展速度,市场规模到2025年有望达91.00亿元,占比达3.59%,有望成为温控行业重要增长极。
随着储能系统朝大容量、高倍率发展,储能系统产热量将不断上升,储能温控系统有望迎来重要的发展机遇。
储能电池工作温度区间及电池失控情况:
来源:《储能集装箱双向风冷散热系统研究_毕海瑞》,CNESA
储能温控行业概览
温控系统对储能的安全、效率、寿命等起着至关重要的作用。
温控系统将储能电池设备温度保持在10-35℃合理区间,有效防止热失控,是储能系统安全性保障的关键一环。此外,温控通过降低电池间温差,延长寿命衰减。
储能温控的行业壁垒主要体现在温度控制能力、产品定制能力、成本控制能力、客户认可度等方面。
目前,储能温控行业仍处发展初期,竞争格局尚未落定,在以上四方面具差异化竞争优势的企业,将在行业占据一席之地,兼具α与β。
储能温控环节直接下游为储能系统集成商,储能系统集成商下游一般为包括电网、发电集团等在内的业主方以及工商业需求场景。
工商业储能容量规模通常可超过100kWh,且需通过频繁充放电提升经济性,因此需温控系统保障电池工作在合适温度。
家储主要用于节省家庭电费支出,存在容量小、利用频次低等特点,对温控需求相对较小。
储能温控产业链:
资料来源:浙商证券
储能系统冷却技术
储能系统的冷却方式有空气冷却、液体冷却、相变材料冷却、热管冷却等几种方式。 风冷结构简单、成本低、易于实现;液冷散热性能优于风冷,且能耗低、可更好得保障电池一致性,LCOE更低;热管与相变冷却散热性能好,但成本高,仍处实验室阶段。
当前行业以风冷和液冷为主。
风冷受益于技术经济性更优、可靠性更高占据较高渗透率。
液冷相比风冷有电池包温度更低、运行能耗低、电池热失控风险低、投资成本更少的四大优势。
风冷温控系统
风冷以空气为冷却介质,利用对流换热降低电池温度的一种冷却方式。但由于空气的比热容低,导热系数也偏低,因此更适用于功率相对较小的通信基站、小型储能系统等。
风冷技术通过空调+散热通道的设计,具备系统简单、制造成本低、便于安装等特点,但换热系数较低、冷却速度较慢。
因此在电池能量密度低,充放电速度慢的场景有较多的应用。
风冷市场格局方面来看,储能业务布局早、业务范围广的企业具有较为显著的先发优势,主要以精密空调企业为主。
液冷温控系统
液冷利用液体对流换热转移电池工作时产生热量。
液冷技术要求高,具备更高的进入壁垒,更适用于大型集装箱集群储能系统、数据中心、新能源汽车等。
储能液冷温控系统中,内部电池包液冷系统主要包含液冷板、管路、快插接头等零部件,更加偏重精密加工制造等能力。
一般由储能温控厂商直接提供整体系统产品,核心部件包括压缩机、风机、换热器等;再由下游储能系统集成商进行部件采购进行组装。
在液冷领域具备积累、与主流储能系统集成商、主流电池厂商具备共同研发经验或者具备良好合作基础的厂商包括英维克、高澜股份,松芝股份、同飞股份、申菱环境、科创新源、飞荣达、奥特佳等。
外部制冷供液系统环节目前来看英维克、奥特佳(空调国际)在出货规模上领先,松芝股份、高澜股份等预计今年将产生订单销售,同飞股份、申菱环境等也在积极进行客户拓展;内部电池包液冷系统产品领域,科创新源、飞荣达等均明确表示有液冷板等产品布局。
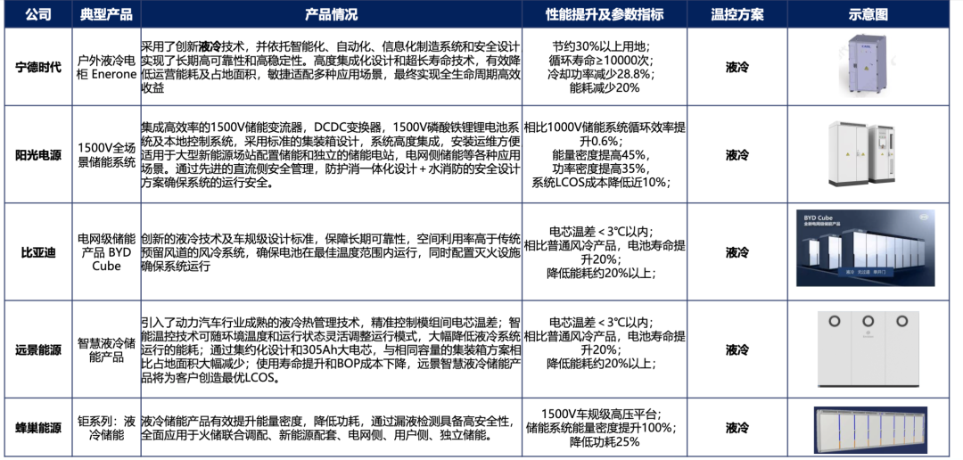
从目前各大厂商提出的方案来看,液冷方案较风冷方案可以实现电池寿命提升20%以上,能耗减少20%以上,电池温差3摄氏度以内。
自2020年起,宁德时代、比亚迪、阳光电源、远景能源等储能头部厂商陆续推出液冷产品,加大液冷方案推广力度,2021年密集发布了采用液冷温控方案的产品。
资料来源:国海证券
未来随着储能能量和充放电倍率的提升,调峰大容量长时长、调频高倍率趋势,对温控系统要求更高,有望带动大型储能液冷渗透率提高,成为未来主流方案,并驱动整体温控需求规模高增。
储能温控仍处于发展初期,市场格局未定,因此竞争格局短期或存在波动,短期厂商切入速度是竞争关键,中长期产品性能领先、品牌优势突出的厂商更具优势。
储能温控企业主要从其他赛道切入,主要以精密温控企业、新能源车温控企业、工业温控企业行业为主。
截至2021年我国电化学储能投运规模达到1.87GW,累计装机规模达到5.51GW,同比增长68.5%。2022年开年以来,国内投扩建储能项目涉及金额达540.44亿元,涉及规模超81GWh。
全球电化学储能高增带动储能温控快速发展,叠加高价值量的液冷温控技术占比快速提升,储能温控增速有望进一步超越储能行业整体增速。
请后台留言或添加小助手微信:lqzk999
-
2023年血糖新标准公布,不是3.9-6.1,快来看看你的血糖正常吗? 2023-02-07
-
2023年各省最新电价一览!8省中午执行谷段电价! 2023-01-03
-
GB 55009-2021《燃气工程项目规范》(含条文说明),2022年1月1日起实施 2021-11-07
-
PPT导出高分辨率图片的四种方法 2022-09-22
-
2023年最新!国家电网27家省级电力公司负责人大盘点 2023-03-14
-
全国消防救援总队主官及简历(2023.2) 2023-02-10
-
盘点 l 中国石油大庆油田现任领导班子 2023-02-28
-
我们的前辈!历届全国工程勘察设计大师完整名单! 2022-11-18
-
关于某送变电公司“4·22”人身死亡事故的快报 2022-04-26
